新浪财经

预见2025:《2025年中国刀具行业全景图谱》(附市场现状、竞争格局和发展趋势等)

前瞻网

关注

转自:前瞻产业研究院

行业主要上市公司:中钨高新(000657.SZ);厦门钨业(600549.SH);欧科亿(688308.SH);华锐精密(688059.SH);沃尔德(688028.SH);恒锋工具(300488.SZ)等

本文核心数据:刀具行业规模、竞争格局、发展前景预测等

产业概况

1、定义

刀具,是指机械制造中用于切削加工的工具,又称切削工具,一般由刀杆(或刀盘)和刀片两部分组成。刀具行业是机械制造的基础支撑性行业,刀具的质量直接决定了机械制造行业的生产水平,更是制造业提高生产效率和产品质量的最重要因素,在工业发展中起到重要基础支撑作用。

根据刀具的生产材料、加工方式以及产品结构的不同可以分为以下几类:

2、产业链剖析:在工业发展中起到重要基础支撑作用

刀具产业链上游主要是工具钢、硬质合金、陶瓷、超硬材料等原材料供应,中游是刀具生产制造,下游是刀具应用领域,涉及范围较高,包含机床、汽车制造、模具制造、航空工业以及国防军工等工业制造领域,刀具制造在工业发展中起到重要基础支撑作用。

从刀具产业链上下游参与企业来看,上游企业包含方大特钢、西宁特钢、安泰科技等金属原材料供应商以及力量钻石、威硬工具等非金属原材料供应商;中游的刀具制造商主要有中钨高新、厦门钨业、欧科亿、沃尔德等企业;而下游应用市场主要有捷荣技术、豪迈科技、柳工、振华重工等工业制造企业。

行业发展历程:行业步入高质量发展阶段

我国刀具制造行业的历史最早可追溯至公元前28世纪,中国就已出现黄铜锥和紫铜的锥、钻、刀等铜质刀具;之后,在新中国成立以后,随着全国工业发展逐渐恢复,以及工业技术水平的进一步提升,中国刀具制造行业也随之发展进步,到目前已经步入高质量发展阶段。

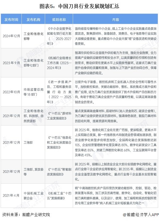
行业政策背景:政策加持,推动国内刀具制造水平提升

中国刀具行业“十四五”期间的政策规划聚焦数字化、智能化、绿色制造和产业链升级,推动设备更新、技术创新和产业转型。规划强调提升刀具供给质量与效率,促进高端材料研发,推动行业向数字化、智能化和高质量方向发展,为满足高端装备制造需求提供支持,提升整体竞争力和可持续发展能力。

行业市场规模:规模整体呈现波动增长态势

中国刀具行业市场规模在2010年至2023年间呈现波动增长。2010年市场规模为330亿元,随后在2011年达到400亿元。市场经历了一些波动,如2012年和2015年分别下降了15%和10%,但在2017年重新回升,并在2021年实现新的突破。2023年中国刀具行业市场规模达到492亿元,增速为6.12%。初步统计2024年市场规模突破500亿元。整体来看,刀具行业在波动中呈现持续增长趋势。

行业市场结构:硬质合金切削刀具占主要市场

刀具材料可以分为硬质合金、工具钢(碳素工具钢、合金工具钢、高速钢)、陶瓷、超硬材料(人造金刚石PCD、立方氮化硼CBN等)。其中硬质合金与高速钢相比,具有较高的硬度、耐磨性和红硬性,与陶瓷和超硬材料相比,硬质合金具有较高的韧性。由于硬质合金具有良好的综合性能,因此广泛应用钢(P)、不锈钢(M)、铸铁(K)、有色金属(N)、耐热钢(S)和淬硬钢(H)材料的加工。根据23年发布的《第五届切削刀具用户调查分析报告》数据,硬质合金刀具占据了绝大多数市场,占比达到63%。

行业应用领域:应用领域广泛

作为现代机械加工必不可少的耗材之一,刀具发挥其加工效率高、使用寿命长和加工精度高等优势,广泛应用于航天航空、电子信息、医疗、军工、新能源汽车等产业的切削加工,推动了相关下游应用领域的革命性变革。下游产业的发展,也反之带动了刀具的更新迭代,创造了新的市场需求。

行业竞争格局:高端市场主要被国外企业占据

目前,国内刀具消费市场企业竞争可分为三大派系:山特维克、肯纳金属、伊斯卡等欧美刀具制造商位居第一大派系,主导高端定制化刀具市场,技术力量雄厚,以向客户提供整体切削解决方案为主,产品定制化,但价格昂贵;第二大派系是日韩刀具制造商,如三菱、京瓷、特固克、克洛伊等,产品通用性高、稳定性好、性价比高;第三大派系是国内刀具企业,企业数量众多,主要是通过价格和服务优势赢得较多中低端市场份额。

近几年,国内以中钨高新、厦门钨业、欧科亿等为代表的领先刀具制造商正不断加大科研投入,努力推动产业高端化发展,致力于加速刀具国产化进程。根据刀具企业的注册资本划分,可分为3个竞争梯队。其中,注册资本大于10亿元的企业有厦门钨业、中钨高新、黄河旋风;注册资本在1-10亿元之间的企业有株洲钻石、博深股份、成都新成量、百斯图工具等重点企业;而沃尔德、森泰英格等企业的注册资本均在1亿元以下。

根据国内刀具制造行业上市企业披露的销售额数据,2023年,中钨高新的刀具销售额占国内销售市场的比重超过6%,位居行业领先地位;其次是厦门钨业、天宫国际等企业。整体来看,国内刀具行业呈现充分竞争态势,国内企业整体市占率较低。

行业发展前景及趋势预测

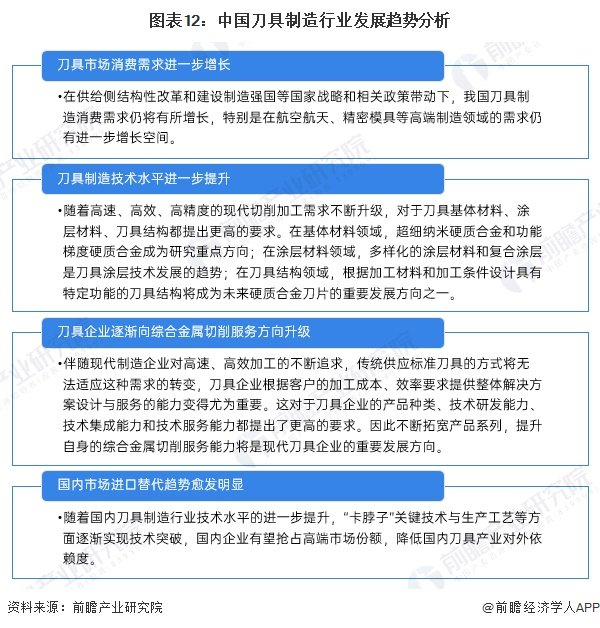
1、发展趋势:未来将加快进口替代进程

面向未来,我国刀具制造行业将持续落实制造强国战略,支撑“双循环”新发展格局,以科技创新为动力,以供给侧结构性改革为主线,以全面提升产业竞争力为目标,攻克“卡脖子”技术,加快进口替代进程,早日实现刀具制造大国向刀具制造强国转变。

2、发展前景:2030年市场规模将接近700亿元

刀具市场消费与我国制造业发展水平和结构调整息息相关,伴随我国产业结构调整升级进程不断加快,加工产品的结构复杂化、加工精度要求的不断提高以及生产效率的提升,终端用户对刀具的性能要求也不断提高,国内刀具制造行业的发展空间较大。未来年均增长率预计约为5%,到2030年市场规模将接近700亿元。

更多本行业研究分析详见前瞻产业研究院《中国超硬刀具行业发展前景预测与投资战略规划分析报告》

同时前瞻产业研究院还提供产业新赛道研究、投资可行性研究、产业规划、园区规划、产业招商、产业图谱、产业大数据、智慧招商系统、行业地位证明、IPO咨询/募投可研、专精特新小巨人申报、十五五规划等解决方案。如需转载引用本篇文章内容,请注明资料来源(前瞻产业研究院)。

更多深度行业分析尽在【前瞻经济学人APP】,还可以与500+经济学家/资深行业研究员交流互动。更多企业数据、企业资讯、企业发展情况尽在【企查猫APP】,性价比最高功能最全的企业查询平台。

加载中...