新浪财经

吃过的剩菜回收再卖!香菇可以挑出来反复用!已立案调查

中国食品安全网

关注

近日,杨铭宇黄焖鸡米饭被曝多家门店后厨存在食品安全问题。

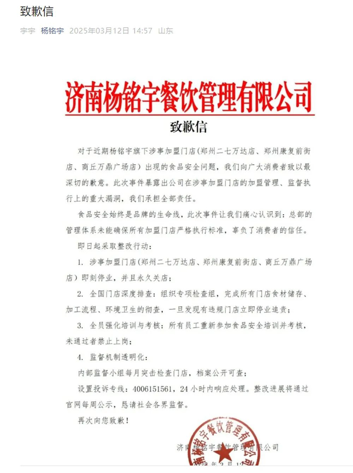
3月12日,#杨铭宇黄焖鸡剩菜回收再卖给顾客#登上热搜,引发关注12日中午,“杨铭宇”微信公众号发布致歉信:对于近期杨铭宇旗下涉事加盟门店(郑州二七万达店、郑州康复前街店、商丘万鼎广场店出现的食品安全问题,我们向广大消费者致以最深切的歉意。此次事件暴露出公司在涉事加盟门店的加盟管理、监督执行上的重大漏洞,我们承担全部责任。

被曝吃过的剩菜回收再卖

据媒体报道,记者暗访了多家杨铭宇黄焖鸡米饭加盟店,调查中发现存在不少食品安全问题。有门店的店员会将顾客食用后的剩菜回收清洗再售卖,用色素掩盖变黑食材,并将有异味的变质食材清洗后再加工等行为。

记者调查中还发现,多家门店招聘时不需要员工提供健康证,大量无证店员直接上岗。

在暗访期间,记者发现部分门店的店员会将顾客食用后的剩菜回收清洗,从中挑出香菇等食材,进行二次加工再售卖。店员表示:“香菇没事,香菇可以反复用”。

而做错的餐品也不会丢弃,店员会挑拣出错配食材,重新分装后端给下一位顾客。还特意叮嘱记者,“(酥肉)大小都要挑干净,一个都不能要,万一人家没有点酥肉……”。

在制作牛腩煲时,店员将隔夜发黑的牛肉加色素后,用来冒充新鲜牛肉。

面对味道已发酸的香菇、土豆等食材,在记者提出质疑时,店员却表示:“下次尽量多泡泡”,“洗两遍就行了”。

除了上述问题,这几家杨铭宇黄焖鸡门店的后厨,还存在多种卫生安全问题:员工在制作菜品时抽烟↓↓↓

徒手接触食材↓↓↓

外卖单丢在做好的鸡肉上↓↓↓

生肉随意扔在垃圾桶上↓↓↓

对此,不少网友表示“不敢吃黄焖鸡了”。

已查封,将全面调查!

3月12日,河南省商丘市虞城县市场监督管理局发布通报称:媒体报道“杨铭宇黄焖鸡后厨乱象”涉及我县杨铭宇黄焖鸡米饭万鼎店相关问题,县市场监管局执法人员第一时间赶赴现场,已对涉事门店查封,对食材封存检验,全面展开调查。下一步,将根据调查结果依法作出严肃处理。

拥有2518家门店,加盟费3.5万元

官网显示,杨铭宇黄焖鸡米饭创立于2011年,所属公司为济南杨铭宇餐饮管理有限公司,主要提供鲁菜黄焖鸡搭配各种小吃等快餐,人均价格约20元。过去半年,杨铭宇门店出现明显缩减,窄门餐眼显示,截至3月10日,杨铭宇拥有门店2518家,相比半年前净减少了约200家门店。在连锁快餐品类,杨铭宇黄焖鸡米饭的门店数在全国排名第一。

据杨铭宇黄焖鸡官网显示,其广告宣传标明“溯本求源 食材好食才好”,并在食品安全栏存在“精选鸡腿肉”“优择配菜”“秘制酱料”“长粒大米”标语。

工商风险信息显示,曾有多家杨铭宇黄焖鸡米饭店被罚,包括平度市杨铭宇黄焖鸡米饭店、韩城市杨铭宇黄焖鸡米饭店等,被罚事由包括加工间未保持清洁、将厨余垃圾存放到其他垃圾收集容器内、复用餐饮具抽检检验结论为不合格等。

据报道,记者进一步咨询得知,杨铭宇黄焖鸡米饭的加盟费是,“全国统一收费3.5万元,一次性收取,没有管理费和押金。”

一加盟商向记者透露,“加盟前需要到山东济南的公司总部培训约一周的时间,最多去两个人。黄焖鸡和鸡公煲的肉类和酱料类食材统一从公司采购,蔬菜需要自己买,一般都是在当地采购。”

来源:农民日报

编辑:杨乐

加载中...