新浪财经

@2025研考生 多所自划线高校复试分数线公布

云南网

关注

原标题:多所自划线高校复试分数线公布 祝大家成功上岸!

2025研考生请注意,自划线高校复试分数线已经开始公布。当前,已有多所高校公布复试分数线。

北京大学

清华大学

北京航空航天大学

*享受少数民族照顾政策考生:工作单位和户籍在国务院公布的民族区域自治地方,且定向就业单位为原单位的少数民族在职人员考生。

*享受加分政策考生:符合下列条件之一后3年内报名参加全国硕士研究生招生考试的考生,可申请享受初试总成绩加10分,同等条件下优先录取。

(1)参加“大学生志愿服务西部计划”“三支一扶计划”“农村义务教育阶段学校教师特设岗位计划”“国际中文教育志愿者”项目之一,服务期满且考核合格。

(2)退役大学生士兵〔即高校学生应征入伍退出现役者,其中,高校学生指全日制普通本专科(含高职)、研究生、第二学士学位的应(往)届毕业生、在校生和入学新生,以及成人高校招收的普通本专科(含高职)应(往)届毕业生、在校生和入学新生〕达到全国硕士研究生招生考试报考条件。

申请享受初试加分的考生,须在网上报名时按要求填报相关信息。未按规定申报或审核未通过的,不享受加分政策。加分项目不累计。

*享受免初试政策考生:对服役期间获得三等战功、二等功以上奖励或者二级以上表彰,符合全国硕士研究生招生考试报考条件的退役人员,可申请免初试攻读硕士研究生。

说明:

1.我校实行差额复试,参加复试人数一般不少于已公布招生计划的120%,上线生源不足的,按实际上线生源数组织复试。初试各项成绩(包括总分和单科)达到报考第一志愿专业所在学科专业我校复试资格基本线要求的考生名单,可点击附件下载查看。

2.各招生单位可在不低于学校复试资格基本线的基础上,根据生源和招生计划的实际情况,确定考生进入复试的初试成绩要求,并于3月中旬左右在其网站公布,我校研究生招生信息网也将同步链接更新。考生可于3月18日后,登录我校研究生招生信息网,在“学历硕士”条目下进行第一志愿复试资格查询。

3.参加全国统考且符合教育部加分政策的考生,须于3月15日中午12点前,将本人有效居民身份证(正反面)、有本人手写签名的说明等证明材料,扫描或拍照后,以考生的“准考证号+姓名+加分政策名称”作为邮件主题,发送至北航研究生招生办公室专用邮箱yzb@buaa.edu.cn。收到考生提交的材料后,我校将根据教育部最新文件及名单核实考生加分资格,并以电子邮件形式予以回复,请考生注意及时查看个人电子邮箱。

4.具体复试时间、地点和方式请考生及时关注我校研究生招生信息网和各招生单位网站通知。

5.考生如有其他疑问,可发送邮件至yzb@buaa.edu.cn咨询。

吉林大学

浙江大学

二、单独考试考生

1. 医学院护理专业学位类别考生,满分为100分的科目成绩不低于50分,满分为300分的科目成绩不低于150分,总分成绩不低于320分。

2. 光华法学院法律硕士专业纪检监察方向考生,满分为100分的科目成绩不低于50分,满分为150分的科目成绩不低于75分,总分成绩不低于320分。

3. 工程师学院工程专业学位类别考生,满分为100分的科目成绩不低于35分,满分为150分的科目成绩不低于50分,总分成绩不低于240分。

三、强军计划考生

满分为100分的科目成绩不低于50分,满分为150分的科目成绩不低于75分,满分为300分的科目成绩不低于150分,总分成绩不低于300分。

四、少数民族高层次骨干人才计划考生

1. 总分成绩要求:

不低于国家基本分数线中“报考‘少数民族高层次骨干人才计划’考生”相应学科专业的总分要求。

2. 单科成绩要求:

报考理工农医学科门类的考生:满分为100分的科目成绩不低于35分,满分为150分的科目成绩不低于50分,满分为200分的科目成绩不低于70分,满分为300分的科目成绩不低于105分。

报考其他学科门类的考生:满分为100分的科目成绩不低于45分,满分为150分的科目成绩不低于70分,满分为200分的科目成绩不低于90分,满分为300分的科目成绩不低于135分。

五、退役大学生士兵计划考生

1. 总分成绩要求:

不低于国家基本分数线中A类考生相应学科专业的总分要求。

2. 单科成绩要求:

满分为100分的科目成绩不低于50分,满分为150分的科目成绩不低于75分,满分为200分的科目成绩不低于100分,满分为300分的科目成绩不低于150分。此标准高于学校“一、基本分数线” 相应标准的,按学校“基本分数线”执行。

六、享受少数民族照顾政策的考生(指工作单位和户籍在国务院公布的民族区域自治地方,且定向就业单位为原单位的少数民族在职人员考生)

须在网上报名时按要求填报相关信息。未按规定申报或审核未通过的,不享受照顾政策。已按要求申请的考生,须在3月14日前把相关证明和证件扫描后发送到研究生招生处邮箱。学校将根据考生材料和上级部门反馈的名单进行审核。审核通过者按照所报考院系(专业)复试分数线,总分线降10分,单科线不降。

七、享受加分政策的考生

我校加分政策按照《2025年全国硕士研究生招生工作管理规定》执行。申请享受初试加分的考生,须在网上报名时按要求填报相关信息。未按规定申报或审核未通过的,不享受加分政策。加分项目不累计。

已按要求申请的考生须在3月14日前把相关证明和证件扫描后发送到研究生招生处邮箱。学校将根据考生材料和上级部门反馈的名单进行审核。

以上各类加分、照顾政策不重复或累加享受。

研招处邮箱:yjsy-zsb@zju.edu.cn

具体复试时间和要求请考生及时关注学校研究生招生网和各院系官网通知。

北京师范大学

提醒说明:此复试基本分数线为我校复试的最低分数要求,院(系)可根据整体考试情况、招生计划、学科专业特点等,上调分数要求。考生须同时达到学校复试基本分数线和报考院(系)调整设定的复试分数线,才有资格参加复试。院(系)调整设定的复试分数线和复试办法,另行通知。

01、学校复试基本分数线(学术学位类)

02、学校复试基本分数线(专业学位类)

03、少数民族高层次骨干人才计划复试分数线

  04 援藏计划复试分数线

05、单独考试复试分数线

06、退役大学生士兵计划复试分数线

07、其他

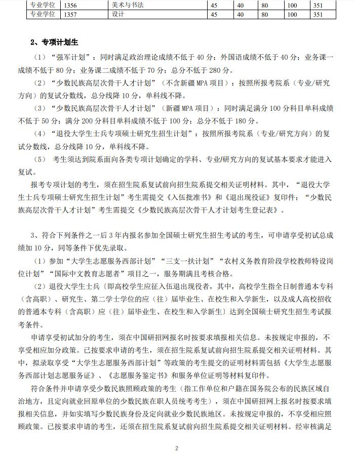
报考专项计划的考生,不再享受初试和少数民族照顾政策。

享受少数民族照顾政策的考生(指工作单位和户籍在国务院公布的民族区域自治地方,且定向就业为原单位的少数民族在职人员考生):按照所报考院系(专业)复试分数线,总分线降10分,单科线不降。符合条件并在网上报名时申请享受照顾政策的考生须在所报考院系复试前向院系提出书面申请,并提交相关证明材料,未按规定申报的,不享受相应照顾政策。

北京师范大学对参加“大学生志愿服务西部计划”“三支一扶计划”“农村义务教育阶段学校教师特设岗位计划”“国际中文教育志愿者”“退役大学生士兵”等其他项目,服务期满并考核合格的考生,执行教育部有关加分政策。

符合教育部规定并在网上报名时申请享受初试加分政策的考生可于3月14日前登录我校采集系统(https://yz2025.bnu.edu.cn/www/ss/csjf/login)提交相关证明材料,未按规定提交材料的,不享受相应加分政策。我校根据教育部最新文件及名单审核考生资格,符合资格的考生将享受初试成绩总分加分(单科不加分)。

同济大学

根据教育部有关文件精神,结合报考情况,同济大学招生领导小组经会议研究决定,同济大学2025年全国硕士研究生招生考试进入复试的初试成绩基本要求如下:

一、全国统考

二、单独考试

三、专项计划

四、照顾政策

*享受少数民族照顾政策考生:工作单位和户籍在国务院公布的民族区域自治地方,且定向就业单位为原单位的少数民族在职人员考生。按2025年同济大学相同学科的学校线执行。

*享受加分政策考生:符合下列条件之一后3年内报名参加全国硕士研究生招生考试的考生,可申请享受初试总成绩加10分,同等条件下优先录取。

(1)参加“大学生志愿服务西部计划”“三支一扶计划”“农村义务教育阶段学校教师特设岗位计划”“国际中文教育志愿者”项目之一,服务期满且考核合格。

(2)退役大学生士兵〔即高校学生应征入伍退出现役者,其中,高校学生指全日制普通本专科(含高职)、研究生、第二学士学位的应(往)届毕业生、在校生和入学新生,以及成人高校招收的普通本专科(含高职)应(往)届毕业生、在校生和入学新生〕达到全国硕士研究生招生考试报考条件。

申请享受初试加分的考生,须在网上报名时按要求填报相关信息。未按规定申报或审核未通过的,不享受加分政策。加分项目不累计。

注:

1.生源充足的学院在达到学校复试分数基本要求的情况下,可根据本学科、专业特点向上调整本学院复试分数要求,具体以各学院通知为准。

2.工程类专业学位研究生教育管理中心的报考学科专业包括电子信息、机械、材料与化工、资源与环境、能源动力、土木水利、交通运输、风景园林。

3.复试时间及方案将按教育部和上海市要求及时向社会公布,请各位考生及时关注同济大学研究生招生网上相关通知。

西安交通大学

1.学校复试基本分数线为相应招生学科专业的最低分数线,单科、总分须同时满足要求。考生可根据报考学科专业名称及专业代码进行查看,学科专业代码为6位,前两位代表门类,中间两位代表相应门类下一级学科或专业学位类别。各招生学院(部、中心)将在学校划定的复试基本分数线基础上,结合招生计划、合格生源、复试比例等情况,确定本单位复试分数线及相关要求,并确定复试考生名单。

2.“退役大学生士兵计划”复试分数线为:在学校划定的复试基本分数线基础上,报考全日制的(考试科目满分为500分)单科降5分,总分降10分;报考非全日制的(考试科目满分为300分)单科降10分,总分降10分。

强军计划(含单独考试)复试分数线为:总分不低于240分,考试科目满分为100分的,单科不低于30分,考试科目满分为150分的,单科不低于45分。

3.参加“大学生志愿服务西部计划”“三支一扶计划”“农村义务教育阶段学校教师特设岗位计划”“国际中文教育志愿者”“高校学生应征入伍服义务兵役退役”等项目服务期满并考核合格的考生,按照教育部当年度相关规定享受加分政策。以上加分项目不累计。工作单位和户籍在国务院公布的民族区域自治地方,且定向就业单位为原单位的少数民族在职人员考生,在学校划定的复试基本分数线基础上总分降10分。照顾政策按照有关部门审核结果执行。报考专项计划的考生,不再享受初试加分和少数民族照顾政策。

4.同等学力人员(高职高专、本科结业)、成人教育应届本科毕业生、复试时尚未获得本科毕业证的自学考试和网络教育本科生,初试成绩达到复试基本分数线者按规定须在复试中进行加试,加试不合格者不予录取。请已获得本科毕业证的自学考试和网络教育本科生在学校复试基本分数线发布三日内将毕业证书及相关材料(准考证、身份证)发送至研招办(通过学校研招报考服务系统上传)。

根据教育部及陕西省教育考试院有关2025年研究生复试工作相关要求,结合学校实际情况,2025年我校硕士研究生复试预计于3月下旬举行,具体复试方案及相关安排详见学校及相关学院(部、中心)通知。

哈尔滨工业大学

01、学校复试基本线是我校的最低复试分数要求,各学科应在学校复试基本线的基础上,根据生源实际情况确定本学科的复试资格线。

02、少数民族高层次人才骨干计划:按照考生初试总分与我校相应学科门类复试基本线总分的差值从高到低排序,差值相同时,按初试前三科成绩加和排序。优先按各省分配计划数依次确定复试名单;各省分配计划未完成的剩余计划优先满足理工类专业的招生计划数要求,按考生“差值”从高到低顺次确定复试名单,直至达到总招生计划数。

03、退役大学生士兵计划:按照考生初试总分与相应学科复试资格线总分的差值从高到低排序决定是否获得复试资格,“差值”相同时优先理工科专业,同等条件下服役时间长的考生优先,直至达到总招生计划数。若复试期间出现考生资格审查不通过、放弃复试资格、复试不合格等情况,依据遴选规则依次递补通知复试。

04、工作单位和户籍在国务院公布的民族区域自治地方,且定向就业单位为原单位的少数民族在职人员考生,可按规定享受少数民族照顾政策。初试满分为500分,按照报考学科复试资格线总分降低10分执行;初试满分为300分,按照报考学科复试资格线总分降低6分执行;单科不降分。享受降分优惠政策的考生,其总分成绩不得低于国家享受少数民族照顾政策考生总分要求。

05、参加“大学生志愿服务西部计划”、“三支一扶计划”、“农村义务教育阶段学校教师特设岗位计划”、“国际中文教育志愿者”等项目服务期满并考核合格的考生,3年内参加全国硕士研究生招生考试可按教育部统一规定享受加分政策。

06、退役大学生士兵达到报考条件后,3年内参加全国硕士研究生招生考试可按教育部统一规定享受加分政策。

07、报考时填报了照顾和加分政策的考生应在2025年3月17日17点前将申请资格证明材料扫描件发至指定邮箱(详见哈尔滨工业大学研招网相关栏目),逾期不予受理。

复旦大学

经学校研究生招生工作领导小组审议批准,现将我校2025年硕士研究生招生考试考生进入复试的初试成绩基本要求和有关说明公布如下:

1、学术学位初试成绩基本要求(不含上海医学院)

2、专业学位初试成绩基本要求(不含上海医学院)

3、学术学位初试成绩基本要求(上海医学院)

4、专业学位初试成绩基本要求(上海医学院)

5、其他类型考生进入复试的初试成绩基本要求

(1)“少数民族高层次骨干人才计划(含南疆高校师资专项计划)”:总分不低于所报考学科专业国家少民骨干考生进入复试的初试成绩基本要求;单科成绩不低于所报考学科专业国家A类考生进入复试的初试成绩基本要求。

其中面向西藏地区“公共管理人才培养计划”专项,满分100分的单科成绩不低于40分、满分200分的单科成绩不低于90分、总分不低于160分;面向新疆喀什地区医学硕士专项,总分不低于235分,各单科成绩不作要求。

(2)“对口支援西部地区高校定向培养研究生计划”:总分及单科成绩均不低于所报考学科专业国家A类考生进入复试的初试成绩基本要求。

(3)“退役大学生士兵计划”:(1)总分满分等于500分的专业,单科成绩不低于所报考学科的学校初试成绩基本要求,总分不低于所报考院系、专业第一志愿进入复试最后一名考生总分的10分;(2)总分满分等于300分的专业,单科成绩不低于所报考学科的学校初试成绩基本要求,总分不低于所报考院系、专业第一志愿进入复试最后一名考生总分的5分。

(4)单独考试考生:总分及单科成绩均不低于所报考学科专业国家A类考生进入复试的初试成绩基本要求。

6、相关说明

(1)上述基本要求是我校各学科的最低复试要求。招生院系在学校公布的初试成绩基本要求基础上,结合本单位生源和当前招生计划等情况,根据考生的初试成绩择优确定复试名单。考生成绩须达到招生院系的复试要求,才能进入复试。

(2)我校严格执行2025年全国硕士研究生招生考试的初试总分加分政策。按教育部规定可享受初试总分加分政策的考生,须在2025年3月25日前向我校研究生院招生办公室提交书面证明材料(请务必通过顺丰快递寄送)。

(3)我校2025年原则上采取现场复试方式,各招生院系的复试通知及复试工作实施细则将于近期陆续发布,请关注我校研招网及院系网站通知,提前做好复试准备。

中国科学技术大学

原标题:@2025研考生 多所自划线高校复试分数线公布 来源:新华网

加载中...