新浪财经

中国锂电材料行业产业链、政策、市场现状及发展趋势分析:锂电材料下游应用领域不断拓展,市场规模加速扩容[图]

智研咨询

关注

行业概况

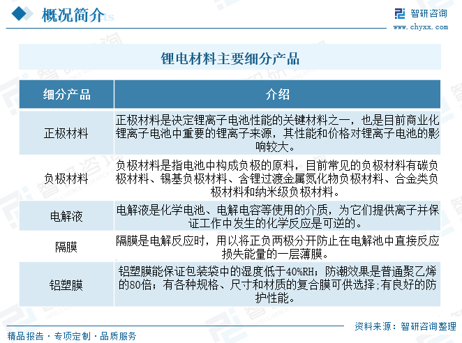
锂电材料指为锂电池的生产过程中所需的各种原材料,能够决定电池的性能、安全性、寿命和成本。目前锂电池由正极、负极、电解质、电解质盐、胶粘剂、隔膜、正极引线、负极引线、中心端子、绝缘材料、安全阀、正温度系数端子(PTC端子)、负极集流体、正极集流体、导电剂、电池壳等构成,锂电材料则包括正极材料、负极材料、电解液、隔膜、铝塑膜等。

锂电材料行业产业链上游为原材料供应商,包括矿资源、碳酸锂、六氟磷酸锂、石墨材料、聚乙烯、聚丙烯、涂覆材料、添加剂等;中游为锂电材料生产制造商,包括正极材料、负极材料、隔膜、铝塑膜、铝箔、铜箔、电解液等;下游为锂电材料应用市场,即锂电池制造生产行业,可细分为动力锂电池、储能锂电池、消费锂电池等。

锂电材料是锂电池技术的核心,随着科技的不断进步和市场的不断发展,锂电材料也在不断创新和优化,以满足不同领域的需求。近年来,国家通过制定和实施《锂电池行业规范条件(2024年本)》《锂电池行业规范公告管理办法(2024年本)》《电子信息制造业2023—2024年稳增长行动方案》等一系列政策来规范锂电材料行业的发展秩序,推动行业健康、有序发展。

产业现状

1、正极材料

正极材料是电池材料中规模最大、产值最高的环节,对电池的能量密度及安全性能具有主导作用。近年来,得益于新能源汽车的发展,我国锂电池正极材料出货量快速增长。2023年我国正极材料出货量达248万吨,同比增长31%;2024年上半年,国内正极材料出货量达126万吨,同比增幅达16%以上。

从正极材料产品结构看,2023年,我国磷酸铁锂正极材料出货量占全国锂电正极材料出货总量的比例为66%,同比提升了近7个百分点;三元正极材料出货量占全国锂电正极材料出货总量的比例下滑至26%;锰酸锂和钴酸锂的出货量占全国锂电正极材料出货总量的比例分别为4%、3%。其中,磷酸铁锂材料出货量占比上升主要系储能与动力铁锂电池带动。

从细分产品市场看,磷酸铁锂是目前锂电池生产应用占比最多的正极材料。近年来,受储能与动力铁锂电池出货量带动,我国磷酸铁锂正极材料出货量快速增长。据统计,2023年,我国磷酸铁锂正极材料在整个正极材料中的市场份额已经达到66%,全国磷酸铁锂正极材料出货量达到165万吨,较上一年增长了48.65%。从企业来看,国内磷酸铁锂材料生产重点企业有湖南裕能、德方纳米、万润能源、龙蟠科技、融通高科、友山科技、国轩高科等。其中,湖南裕磷酸铁锂正极材料出货量自2020年以来连续三年位居全国第一。

三元材料因其高能量密度、高电压平台以及良好的循环稳定性而广泛应用于现代电动汽车和便携式电子设备中。近年来,随着国内新能源汽车产业加速发展,我国三元材料应用需求量呈现日益增长态势,不断推动国内三元材料市场发展。数据显示,2023年我国三元材料出货量达到65万吨,同比增长2%。

2、负极材料

近年来,受益于国内外新能源汽车等终端市场增长拉动,我国锂电负极材料市场应用需求日益旺盛,国产锂电负极材料生产企业纷纷提高生产能力,扩大生产规模,促使我国锂电负极材料市场出货量保持稳步提升。2023年我国负极材料出货量达165万吨,同比增长21%;其中人造石墨、天然石墨材料出货分别为146万吨、18万吨。2024年上半年,全国负极材料出货量达82万吨,同比增幅达16%以上。目前国内锂电负极材料行业出货规模排名靠前的企业有贝特瑞、杉杉股份、璞泰来、凯金能源、中科电气等,国产锂电负极材料供应能力不断增强,为国内锂电池生产提供强有力支撑。

3、隔膜

近年来,随着新能源、新能源汽车、储能等新兴产业加速发展扩容,锂电池逐渐成为市场投资关注重点产业,而隔膜作为产业主要细分市场之一,恩捷股份星源材质、璞泰来等国产资本不断增加产能投资,我国隔膜生产供应能力得以不断提高,全国隔膜出货量呈现大幅增长态势。数据显示,2023年我国隔膜材料出货总量达171亿平米,同比增长率高达31%;其中干法隔膜材料出货量为47亿平米,湿法隔膜材料出货量为124亿平米。2024年上半年,国内隔膜材料出货量达183亿平米,同比增幅达16%以上。

从市场竞争情况看,日本旭化成、日本东丽等大型公司跨国隔膜企业凭借技术及市场积累,仍旧在全球锂电隔膜材料行业拥有不俗竞争力,国内隔膜材料生产技术仍有进步空间,将为国内隔膜材料产业发展带来更多机遇及挑战。

4、电解液

电解液在锂电池正、负极之间起到传导离子的作用,是锂离子电池获得高电压、高比能等优点的保证。近年来,电解液下游应用不断丰富,在新能源汽车、电网储能、家庭光储系统等都有着较大的成长空间,国内电解液应用需求保持高速增长,行业规模呈现持续扩容态势。据统计,2023年,我国电解液材料出货量达111万吨,同比增长率高达31.5%;全国电解液市场规模已从2017年72亿元增长至701.5亿元。2024年上半年,全国电解液材料出货量达51万吨,同比增幅达16%以上,2024年国内电解液市场规模有望进一步扩容至800亿元。

从竞争格局来看,2023年在我国锂电池电解液出货量排名前十的企业中,天赐材料以接近40万吨的出货量排名第一,占国内锂电池电解液整体市场份额高达34.7%;出货量同比增速最快的企业为比亚迪,其全年出货量同比增长率高达86.3%,占国内锂电池电解液整体市场份额已提升至16.7%。此外,新宙邦、瑞泰新材和昆仑新材的电解液出货量占全国电解液市场出货量的比例分别为11.6%、7.9%和5%。

发展趋势

1、政策效能加速释放

近年来,国家政府通过制定相关政策,鼓励企业加强技术创新和研发投入,提升产品性能和质量。例如2024年5月工信部发布的《锂离子电池行业规范条件(2024年本)》明确要求企业取得省级以上独立研发机构、技术中心或高新技术企业资质,并鼓励企业创建绿色工厂、自建或参与联合建设中试平台。未来,随着这些政策效能加速释放,将不断推动我国锂电材料行业技术创新和产业升级。

2、锂电材料性能不断提升

锂电材料的发展前景在于持续的技术创新。随着科研投入的增加,科学家们正不断探索新型正极材料的开发路径,旨在提升能量密度、循环稳定性和安全性。例如,通过优化材料结构、改进制备工艺以及引入新型添加剂等手段,可以显著提高正极材料的电化学性能。这些技术创新不仅有助于满足市场对高性能锂电池的需求,还为锂电材料产业的未来发展奠定了坚实的基础。

3、产品下游应用日益拓展

锂电材料的应用领域正在从消费电子、电动汽车等传统应用领域加速拓展至到储能系统、航空航天等新兴领域,未来随着下游应用市场加速发展,各领域需求都将成为拉动国内锂电材料市场规模扩容的主要动力。此外,随着科技的进步和市场的变化,锂电材料需要不断适应新的应用场景和需求,如提高能量密度以适应长续航电动汽车的需求,或提高安全性以满足储能系统的要求。这种多元化应用领域的拓展,将为锂电材料产业的发展提供广阔空间和无限机遇。

以上数据及信息可参考智研咨询(www.chyxx.com)发布的《中国锂电材料行业市场运行格局及投资前景研判报告》。

加载中...