新浪财经

【中原锂电池】锂电池行业月报:销量同比高增长,短期可关注

市场投研资讯

关注

(来源:中原证券研究所)

投资要点:

2月锂电池板块指数走势强于沪深300指数2025年2月,锂电池指数上涨13.47%,新能源汽车指数上涨7.69%,而同期沪深300指数上涨2.50%,锂电池指数走势强于沪深300指数。

2月我国新能源汽车销售高增长。2025年2月,我国新能源汽车销售89.20万辆,同比增长87.0%,环比下降5.51%,2月月度销量占比41.90%,主要系政策层面持续鼓励,新能源整车性价比总体提升。2025年2月,我国动力电池装机34.90GWh,同比增长93.89%,其中三元材料装机占比18.34%;宁德时代、比亚迪和国轩高科装机位居前三。

上游原材料价格涨跌互现。截止2025年3月11日,电池级碳酸锂价格为7.50万元/吨,较2025年2月初价格回落3.23%;氢氧化锂价格为7.29万元/吨,较2月初回落1.35%,预计二者价格短期震荡为主。电解钴价格25.0万元/吨,较2月初上涨51.52%,短期预计震荡向上;钴酸锂价格21.50万元/吨,较2月上涨55.80%;三元523正极材料价格11.92万元/吨,较2月初上涨9.56%;磷酸铁锂价格3.57万元/吨,较2月初回落0.28%,短期总体震荡。六氟磷酸锂价格为5.80万元/吨,较2月初回落7.20%,重点关注碳酸锂价格走势;电解液为1.94万元/吨,较2月初价格持平,短期震荡为主。

维持行业“强于大市”投资评级。截止2025年3月11日:锂电池和创业板估值分别为26.73倍和38.93倍,结合行业发展前景,维持行业“强于大市”评级。2月锂电池板块走势强于沪深300指数,主要系部分企业回购、固态电池进展有助于提升板块关注,以及市场风格变化。结合国内外行业动态、细分领域价格走势、月度销量及行业发展趋势,行业景气度总体持续向上,短期重点持续关注上游原材料价格走势、月度销量及行业规范落地执行情况。考虑行业相关政策表述、原材料价格走势、板块业绩情况、目前市场估值水平及行业未来增长预期,短期建议关注板块投资机会,同时密切关注指数走势及市场风格。中长期而言,国内外新能源汽车行业发展前景确定,板块值得重点关注,同时预计个股业绩和走势也将出现分化,建议持续重点围绕细分领域龙头布局。

风险提示:行业政策执行力度不及预期;细分领域价格大幅波动;新能源汽车销量不及预期;行业竞争加剧;盐湖提锂进展超预期;系统风险。

1. 行情回顾

1.1. 板块走势

根据万得统计:2025年2月,锂电池板块指数上涨13.47%,新能源汽车指数上涨7.69%,而同期沪深300指数上涨2.50%。2025年2月走势显示:锂电池指数和新能源汽车指数走势均强于沪深300指数。

个股方面,2025年2月锂电池概念板块中上涨个股94只,下跌个股11只;个股涨跌中位数为上涨12.94%。剔除锂电池板块中概念个股后,2025年2月涨幅前5个股分别为金杨股份、长虹能源、南都电源、瑞泰新材和利元亨,涨幅分别为54.44%、50.21%、48.86%、44.57%和43.73%;2月跌幅后5个股分别为雅化集团、蓝晓科技、国光电器、湖南裕能和科达制造,跌幅分别为7.45%、5.35%、5.07%、3.97%和3.21%。

1.2. 豫股相关标的走势

锂电池产业链中,豫股相关标的主要包括多氟多、天力锂能和易成新能3只标的,标的数量在锂电池概念板块中占比2.86%,其业务主要包括电池制备及其关键材料,具体包括锂电池、正极材料、负极材料和六氟磷酸锂。2025年2月,多氟多上涨7.50%,天力锂能上涨6.28%,易成新能上涨5.41%。

2. 新能源汽车销量及行业价格

2.1. 新能源汽车销量            

2.1.1. 我国新能源汽车销售

根据工信部和中汽协相关数据:2022年我国新能源汽车合计销售687.26万辆,同比增长95.96%,合计占比大幅提升至25.60%;2023年合计销售944.81万辆,同比增长37.48%,合计占31.45%;2024年合计销售1285.90万辆,同比增长36.10%,合计占比40.92%。

2025年2月,我国新能源汽车销售89.20万辆,同比增长87.0%,环比2025年1月下降5.51%;2025年2月月度销量占比41.90%,占比维持高位并创同期历史新高。2025年2月,我国汽车企业出口44.10万辆,环比2025年1月下降6.17%,同比增长16.98%;新能源汽车出口13.10万辆,环比2025年1月回落12.67%,同比增长59.76%。2月我国新能源汽车销售和出口延续良好表现,主要系政策层面持续鼓励,新能源整车性价比总体提升,同时新品发布和促销活动竞相开展。2025年以来,我国新能源汽车合计销售183.60万辆,同比增长52.24%,合计占比40.33%,其中新能源汽车合计出口28.20万辆,同比增长54.5%。展望2025年,我国经济工作将坚持稳中求进工作总基调,实施更加积极有为的宏观政策,有利于进一步坚定发展信心、激发市场活力。2025年1月8日,国家发改委和财政部发布了《关于2025年度加力扩围实施大规模设备更新和消费品以旧换新政策的通知》,相信伴随政策组合效应不断释放,将进一步释放汽车市场潜力。叠加我国新能源汽车性价比提升和已具备较强的全球竞争力,预计2025年我国新能源汽车将继续呈现稳中向好发展态势,产销将持续保持增长,同时密切关注海外贸易保护进展及影响。

长期以来,我国新能源汽车坚持纯电动为主的发展战略。2022年我国纯电动合计销售535.18万辆,同比增长84.51%,合计占比77.87%;2023年合计销售665.46万辆,同比增长24.31%,合计占比70.54%;2024年合计销售771.5万辆,同比增长15.94%,纯电动合计占比60.0%。2025年2月,我国纯电动新能源汽车销售54.40万辆,同比增长85.03%,环比2025年1月下降5.23%,2月纯电动占比60.99%。2025年以来,我国纯电动新能源汽车合计销售111.80万辆,同比增长60.89%。结合我国新能源汽车发展战略和历史占比,总体预计2025年我国纯电动占比仍将维持较高水平。

2.1.2. 比亚迪新能源汽车销售

2022年,比亚迪新能源汽车合计销售186.35万辆,同比增长208.64%,由于比亚迪在2022年4月专注发展新能源汽车停售燃油车,占比大幅提升至99.73%;2023年合计销售302.44万辆,同比增长62.30%,其中海外合计销售24.28万辆;2023年合计销售427.21万辆,同比增长41.26%;海外合计销售41.71万辆,同比增长71.82%,海外销售占比提升至9.76%。

2025年2月,比亚迪新能源汽车销售32.28万辆,同比增长163.95%,环比2025年1月增长7.42%。其中,2月比亚迪海外销售新能源乘用车销售67025辆,海外月度持续突破6万辆。2025年以来,比亚迪新能源汽车合计销售62.34万辆,同比增长92.52%;海外新能源乘用车合计销售13.34万辆,同比增长124.27%。考虑公司产业链优势显著、新能源汽车产品矩阵丰富,新产品相继投入市场且持续放量,以及海外市场前期布局预计将放量,总体预计比亚迪销量仍将维持高位,其中出口将持续高增长。

2022年,比亚迪纯电动新能源汽车销售91.11万辆,在比亚迪新能源汽车销售中合计占比48.89%;2023年合计销售157.48万辆,合计占比52.07%;2024年合计销售176.50万辆,合计占比41.31%。2025年2月,比亚迪纯电动新能源汽车销售12.49万辆,同比增长127.48%,月度销售占比38.69%。2025年以来,比亚迪纯电动新能源汽车累计销售25.03万辆,同比增长56.22%,合计销售占比40.15%。

2.1.3. 全球新能源汽车销售

2021年,全球新能源乘用车销售650万辆,同比增长108%;2022年合计销售1007.53万辆,同比增长56.40%,占比由2021年的9%大幅提升至2022年的14%;全球纯电动车销量723.31万辆,占全球新能源车市场的72%。全球新能源汽车高增长,主要受益于中国新能源汽车市场增长,中国新能源汽车全球占比由2021年51%提升至2022年的65%。2023年,全球新能源乘用车合计销量1368.58万辆,同比增长35.84%,占整体市场16%份额(其中纯电动车型占比为11%)。

根据Clean Technica数据:2024年11月,全球新能源乘用车销量184万辆,环比增长5.63%,同比增长32.85%,全球电动汽车市场份额28%。2024年以来,全球新能源乘用车合计销量1530.85万辆,同比增长26.21%。

2.2. 动力电池

2.2.1. 我国动力电池产量

根据中国汽车动力电池产业创新联盟相关数据:2022年,我国动力电池合计产量545.22GWh,同比大幅增长148.19%;2023年,我国动力和储能电池合计产量778.10GWh,同比增长42.5%;2024年,我国动力和其他电池合计产量1096.80GWh,累计同比增长40.96%。

2025年2月,我国动力和其他电池合计产量100.30GWh,同比增长128.20%,环比2025年1月回落7.0%。2025年以来,我国动力和其他电池合计产量208.1GWh,累计同比增长89.2%。

2022年我国动力电池出口量共计68.08GWh,其中三元电池出口占比68.9%、磷酸铁锂电池出口占比30.7%;2023年,我国动力及储能电池合计出口152.6GWh,其中动力电池累计出口占比83.5%、其他电池累计出口占比16.5%;2024年,我国动力和其它电池合计出口197.10GWh,同比增长29.20%,合计累计出口占累计销量的19.0%,其中三元电池出口占比42.58%、磷酸铁锂电池出口占比56.53%。2025年2月,我国动力和其它电池合计出口21.1GWh,合计出口占当月销量的23.50%,其中三元电池出口7.5GWh,三元电池出口占比35.55%;磷酸铁锂电池出口量13.6GWh,出口占比64.45%。2025年以来,我国动力和其他电池累计出口38.6GWh,累计同比增长102.2%,其中三元电池占比37.05%、磷酸铁锂电池占比62.29%。

2.2.2. 我国动力电池装机量

根据中国汽车动力电池产业创新联盟相关数据:2022年,我国新能源汽车动力电池合计装装机294.66GWh,同比增长90.09%;2023年,我国新能源汽车动力电池累计装机387.65GWh,同比增长31.56%;2024年合计装机548.50GWh,同比增长41.49%。

2025年2月,我国新能源汽车动力电池装机量34.90GWh,同比增长93.89%,环比2025年1月下降10.05%,同比增长主要系新能源汽车销售同比持续增长。2025年以来,我国新能源汽车动力电池累计装机73.7GWh,累计同比增长46.52%。

细分市场看:2022年乘用车合计市场占比88.66%;2023年占比90.85%;2024年小幅回落至87.71%。2025年2月乘用车装机27.8GWh,占比79.7%;2025年以来,乘用车合计装机占比83.07%。就材料体系而言:2022年三元材料合计占比37.48%,三元装机占比占比呈现回落态势;2023年占比32.54%;2024年合计占比25.31%,较2023年显著回落7.23个百分点。2025年2月,三元材料装机6.4GWh,装机占比18.34%;2025年以来,三元材料装机合计装机占比20.22%。

2025年2月,我国新能源汽车市场共计38家动力电池企业实现装车配套,较去年同期减少2家;排名前3家、前5家、前10家动力电池企业动力电池装车量分别为25.4GWh、28.8GWh和32.5GWh,占总装车量比分别为73.0%、82.7%和93.2%,其中宁德时代以15.43GWh稳居行业第一,比亚迪和国轩高科分别位居第二和第三。2025年以来,我国新能源汽车市场共计41家动力电池企业实现装车配套,较去年同期增加1家;排名前3家、前5家、前10家动力电池企业动力电池装车量分别为54.9GWh、61.8GWh和69.4GWh,占总装车量比分别为74.5%、84.0%和94.3%,其中宁德时代以33.68GWh稳居行业第一,比亚迪和中创新航分别位居第二和第三。

2.3. 产业链价格

根据万得和百川盈孚相关数据:2020年,碳酸锂价格走势先抑后扬,在7月初触底后持续回升至12月31日的5.35万元/吨;2021年以来,碳酸锂价格总体大幅飙涨,其中电池级碳酸锂由年初的5.35万元/吨大幅涨至年底的28.20万元/吨,较2021年初上涨427.10%;2022年初以来碳酸锂价格总体持续上涨,于12月见顶后回落;2023年以来总体承压,截止2025年3月11日,电池级碳酸锂价格为7.50元/吨,较2025年2月初的7.75万元/吨回落3.23%,短期价格预计总体震荡为主。

2020年氢氧化锂价格总体趋势为震荡下行;2021年以来氢氧化锂价格大幅上涨,于2022年12月见顶后回落,2023年以来总体持续承压。截止2025年3月11日,电池级氢氧化锂价格为7.29万元/吨,较2025年2月初的7.39万元/吨回落1.35%。结合产能释放进展、企业生产成本、下游需求增速及行业发展趋势,预计电池级碳酸锂和氢氧化锂价格短期震荡为主,后者重点关注行业环保督察执行力度、海外产能释放进展和下游排产情况。

2020年,电解钴价格总体窄幅震荡;2021年总体震荡向上,年底价格为49.7万元/吨;2022年先扬后抑。2023年以来总体承压,截止2025年3月14日,电解钴价格25.0万元/吨,较2025年2月初的16.50万元/吨上涨51.52%,主要系2025年2月下旬,刚果(金)宣布暂停钴出口四个月,考虑其供应在全球占比较高,预计短期电解钴价格将震荡向上。由于钴是钴酸锂重要原材料且成本占比高,钴酸锂价格总体与电解钴高度正相关。2019-2020年钴酸锂价格走势与电解钴趋同,总体为区间震荡;2021年以来总体震荡向上,2021年12月31日价格为42.8万元/吨;2022年呈现先扬后抑走势,2023以来总体承压。截止2025年3月11日,钴酸锂价格为21.50万元/吨,较2025年2月初的13.80万元/吨上涨55.80%,结合电解钴价格走势,预计钴酸锂价格短期仍将震荡向上。

2023年以来,硫酸钴价格总体承压,趋势总体与电解钴价格趋同。2025年3月11日,硫酸钴价格为4.20万元/吨,较2025年2月初的2.68万元/吨上涨56.72%,与钴价走势趋同。三元前驱体主要原材料成本在于其中的钴,其价格趋势总体与硫酸钴价格趋同,2023年以来总体承压。2025年3月11日,三元前驱体价格为7.50万元/吨,较2025年2月初的6.40万元/吨上涨17.19%,结合钴价走势,短期总体震荡向上。

2019-2022年三元523正极材料价格走势总体与钴价趋同。2023年以来总体承压,截止2025年3月11日,三元523正极材料价格为11.92万元/吨,较2025年2月初10.88万元/吨上涨9.56%。

磷酸铁锂价格2018年以来总体趋势为下降,2020底已呈现企稳向上特点;2021年以来总体震荡向上,于2022年12月见顶后总体持续承压。2025年3月11日价格为3.57万元/吨,较2025年2月初的3.58万元/吨回落0.28%。结合上游原材料价格走势、行业下游需求预期、产能释放进度和不同动力电池技术装机特点,预计短期震荡为主。

2018-2020年,六氟磷酸锂价格总体趋势为震荡下行,但2020年8月触底后持续回升,2020年底价格为10.70万元/吨;2021年以来大幅上涨,年底价格为55万元/吨,较年初的10.7万元/吨上涨414%;2022年呈现先扬后抑走势,于2月见顶后持续总体持续承压。截止2025年3月11日价格为5.80万元/吨,较2025年2月初的6.25万元/吨回落7.20%,短期总体震荡为主,后续须密切关注碳酸锂价格走势。

DMC为电解液主要溶剂,2023年以来价格承压,截止2025年3月11日:DMC价格为3500元/吨,较2025年2月初的3600元/吨回落2.78%,总体预计区间震荡。电解液价格主要取决于上游电解质、添加剂和溶剂价格,同时与行业竞争格局紧密相关,且不同应用领域产品价格区别较大。2018年以来,电解液价格总体趋势向下,但2020年第三季度以来总体持续回升;2021年以来总体大幅上涨,年底价格为12万元/吨,较年初的4.15万元/吨上涨189.2%;2022年呈现先扬后抑走势,于11月见顶后持续回调。2023年以来总体持续承压,截止2025月3月11日价格为1.94万元/吨,较2025年2月初的1.94万元/吨持平。结合六氟磷酸锂价格走势、行业成本、下游需求预期及产能释放,预计短期价格总体震荡为主。

3. 行业与公司要闻

3.1. 行业动态与要闻

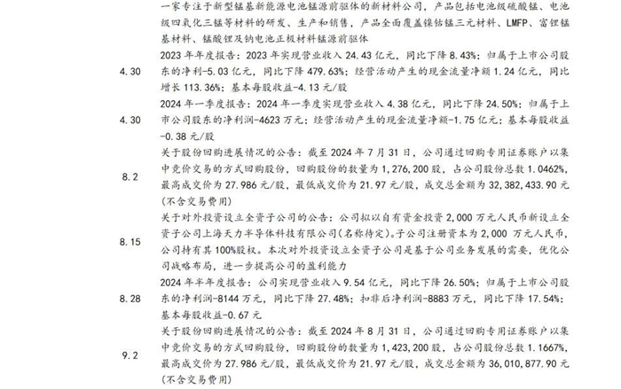
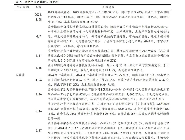
3.2. 公司要闻

4. 豫股公司财务及要闻

4.1. 财务概况

豫股相关公司主要财务概况,选取近三年相关财务数据及最新一期财务数据。

4.2. 豫股公司及行业要闻

2024年5月25日,宁德时代洛阳基地二期项目正式开工,9个产业链企业同步签约落。宁德时代洛阳基地是洛阳牵手宁德时代,按照“灯塔工厂”标准,打造的新能源电池生产基地。2022年9月,项目一期开工,一期项目已经拔地而起,正在全力冲刺6月底投入试生产目标。此次开建的二期项目规划建设电芯厂房、模组厂房、电芯成品仓、模组原料仓、模组成品仓极片车间等,将进一步扩大新能源电池产能,引领洛阳新能源产业迎风起舞地。【动力电池网】

7月20日,宁德时代洛阳基地一期项目电池工厂正式投产,首个麒麟电池在河南洛阳完成封装,本次投产的麒麟电池采用宁德时代第三代CTP技术,系统集成度全球新高,轻松实现整车1000公里续航与4C快充。这意味着洛阳携手宁德时代打造全国重要的新能源生产基地迈向新阶段,将为洛阳加快推动高质量发展注入强劲动能。【动力电池网】

8月22日,河南省平顶山市舞钢市人民政府与平高集团、明阳集团独立共享储能电站项目、用户侧储能建设项目举行签约仪式。此次三方签约的两个项目中,独立共享储能电站项目由平高集团拟采用目前市场最成熟稳定的磷酸铁锂+储能电池系统,以集装箱模式进行配置,投资额约3.6亿元。用户侧储能建设项目由明阳集团投资,采用预制舱户外布置形式,投资额约4.5亿元。【动力电池网】

9月9日,宁德时代与河南洛阳市人民政府、国宏集团共同签署《关于进一步加强和深化合作的协议》,其中宁德时代拟在现有中州时代项目一期基础上新增建设年产60GWh中州时代项目二期,与此同时洛阳市政府将支持宁德时代在十四五期间在当地获取风电等新能源指标,并保障宁德时代新能源储能电站项目的电网接入消纳事宜。【第一锂电网】

11月19日,河南郑州航空港经济综合实验区管理委员会印发《郑州航空港经济综合实验区关于促进锂电新能源产业发展若干措施(试行)》。《措施》指出,支持重大项目建设。针对锂离子电池正负极材料、隔膜、电芯模组、储能变流器、电池管理系统、系统集成等环节的重点企业及重大项目,按照项目实际投资金额的10%给予资助,单个企业最高资助不超过3000万元。针对锂离子电池、等薄弱或缺失领域及储能电池绝缘栅双极型晶体管(IGBT)、金氧半场效晶体管(MOSFET)、数字信号处理(DSP)等关键元器件的重大项目,按照项目实际投资金额的20%给予资助,单个企业最高资助不超过6000万元。【第一锂电网】

2025年2月13日,河南省人民政府新闻办公室举行河南省“实事惠民生 聚力谋出彩”系列第一场新闻发布会,介绍2024年河南省重点民生实事落实情况,发布2025年河南省重点民生实事。2024年重点民生第七项实事,推进充电基础设施建设。在新能源汽车购置税减免、汽车报废更新和置换更新补贴等政策的引导带动下,截至2024年底,河南省新能源汽车保有量突破200万辆,与此同时,“充电难”“找桩难”等问题也日益凸显,为持续完善新能源汽车推广“最后一公里”,2024年,全省累计新建公共服务领域充电桩2.92万个,完成年度目标任务的139.02%。2025年实事七:推进充电基础设施建设:在往年工作基础上,今年河南将继续完善充电基础设施网络,新建公共充电桩2万个以上,为进一步激活汽车消费、促进新能源汽车产业发展提供有力支撑。【大河网】

5. 投资评级及主线

根据万得相关统计数据:2021年以来,锂电池板块估值总体回落,2021年锂电池板块和创业板估值均值分别为85.20倍和51.10倍;2022年均值分别为43.34倍和39.47倍;2023年分别为19.14倍和34.74倍;2024年均值分别为19.64倍和30.32倍。截止2025年3月11日:锂电池和创业板估值分别为26.73倍和38.93倍,目前锂电池板块估值显著低于2013年以来45.09倍的行业中位数水平。基于新能源汽车和储能行业发展前景、锂电池板块业绩增长预期及估值水平,维持锂电池行业“强于大市”投资评级。

2025年2月,我国新能源汽车销售同比持续增长且环比回落,主要系国家层面汽车报废更新补贴力度加强、地方置换更新政策生效,同时车企纷纷推出新品,新能源汽车表现强劲。2025年1月,国家出台了实施大规模设备更新和消费品以旧换新的政策,预计将持续释促进汽车消费,同时我国新能源汽车性价比提升且在全球已具备较强竞争力,预计全年新能源汽车销售将持续增长。2月锂电池板块走势强于沪深300指数,主要系部分企业回购、固态电池进展有助于提升板块关注,以及市场风格变化。结合国内外行业动态、细分领域价格走势、月度销量及行业发展趋势,行业景气度总体持续向上,短期重点持续关注上游原材料价格走势、月度销量及行业规范落地执行情况。考虑行业相关政策表述、原材料价格走势、板块业绩情况、目前市场估值水平及行业未来增长预期,短期建议关注板块投资机会,同时密切关注指数走势及市场风格。中长期而言,国内外新能源汽车行业发展前景确定,板块值得重点关注,同时预计个股业绩和走势也将出现分化,建议持续重点围绕细分领域龙头布局。

6. 风险提示

行业面临的主要风险包括:1)行业政策执行力度不及预期;2)细分领域价格大幅波动;3)新能源汽车销量不及预期;4)行业竞争加剧;5)盐湖提锂进展超预期;6) 系统风险。

证券分析师承诺:

本报告署名分析师具有中国证券业协会授予的证券分析师执业资格,本人任职符合监管机构相关合规要求。本人基于认真审慎的职业态度、专业严谨的研究方法与分析逻辑,独立、客观的制作本报告。本报告准确的反映了本人的研究观点,本人对报告内容和观点负责,保证报告信息来源合法合规。

重要声明:

加载中...