新浪财经

京东要“清仓”永辉!巨头超市回归自营路线

市场资讯 2025.03.12 21:40

来源:国际金融报

名创优品入主永辉超市后,京东再度减持,这一次或将彻底“分手”。

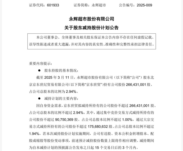
3月11日,永辉超市发布股东减持股份计划的公告,因自身资金需求,其股东北京京东世纪贸易有限公司(下称“京东世贸”)拟减持所持有的永辉超市股份不超过2.66亿股、占永辉超市总股本的比例不超过2.94%。

截至2025年3月11日,京东世贸持有永辉超市股份2.66亿股、占总股本的比例为2.94%。也就是说,京东世贸此次是要“清仓式”减持永辉超市。

值得注意的是,在退出永辉超市的同时,京东正在加速发展其自营的七鲜超市。记者了解到,京东七鲜今年会在天津做重点布局,通过新增仓店的数量,给消费者带去“又好又快又便宜”的消费体验。

此前,阿里陆续退出了银泰百货、高鑫零售等实体零售业务,但对于内部发展起来的盒马,阿里高管强调不会出售该业务。

在新零售扩张时期,阿里、京东曾双双入股传统线下实体商超。如今,两家巨头均选择“撤退”,但对于实体零售的探索并没有终止。

京东拟“清仓”永辉

根据永辉超市的公告,京东世贸拟通过集中竞价交易方式减持不超过9075万股、占公司总股本比例不超过1%,通过大宗交易方式减持不超过1.76亿股、占公司总股本比例不超过1.94%。减持期间为自该减持计划的预披露公告发布之日起15个交易日后的3个月内。

早在2015年,京东就曾以超过40亿元的巨资收购了永辉超市10%的股份,意图加强双方在供应链和O2O等领域的深度合作。随后的几年间,京东陆续通过旗下子公司对永辉超市加大财务投资,持股比例也逐渐上升。

“联姻”近9年,京东开始选择“撤退”。2024年3月,京东首次减持永辉超市,在这一次披露减持之前,京东通过旗下两家子公司合计持股比例为13.38%,仅次于永辉超市的第一大股东牛奶有限公司(下称“牛奶公司”)。

半年之后,永辉超市发布“易主”公告,进一步明确了京东的撤出决心。2024年9月,名创优品通过子公司以62.7亿元收购永辉超市29.4%的股权,其中便包括牛奶公司持有的21.1%和京东系持有的8.3%的永辉超市股份。这一交易之后,名创优品正式入主永辉超市,京东则保留了2.94%的股份。

2021年至2023年间,永辉超市营收从巅峰期一路下滑,净亏损分别为39.44亿元、27.63亿元、13.29亿元,三年累计亏损约80亿元;业务方面,全国范围内的多家线下永辉超市陆续闭店,经营压力可见一斑。

与此同时,电商行业格局也出现了新的变数,京东自身也面临新的挑战;对于线下零售业务的探索,京东也有了新的规划。

根据永辉超市最新的公告来看,若京东世贸按计划上限减持,京东将不再保留任何永辉超市的股份,两家公司在牵手十年之后,不再有股权方面的合作。

七鲜品牌布局提速

一边是逐步退出永辉超市,另一边京东正在加大对旗下旗下自营超市“京东七鲜”的支持力度。

近日,有消息称,京东七鲜正在加速布局仓店,计划于今年6月底在天津新增20家仓店,北京等地也有相关布局。

3月12日,记者获悉,京东方面称,京东七鲜确实在天津会做重点布局,通过新增仓店的数量,给消费者带去“又好又快又便宜”的消费体验。

京东相关负责人表示:“在好方面,我们通过产地直采、海捕直达等方式,为用户提供最“鲜”的商品;在快方面,初步规划是在6月底前,新增20个仓店,以给到消费者最快“30”分钟达的配送履约;在便宜方面,坚持“品质不降,价格击穿”的原则,让消费者享受到真正的实惠,部分商品最少比其他平台便宜10%。”

根据京东七鲜官网展示的门店布局,目前54家线下七鲜门店中,有28家位于北京,10家位于天津,另外在深圳、广州、上海、廊坊、佛山也有布局。

近两年,刘强东回归京东集团后,京东对线下实体零售的规划也有了新的变化和目标。据媒体报道,2023年6月,京东集团成立“创新零售部”,整合七鲜、拼拼等业务成为独立业务单元,这一业务将深入零售线下业务布局。2024年9月,七鲜在北京设立了首个前置仓并投入使用,随后七鲜完成店仓融合,并上线了“击穿底价”的活动,被认为是发起即时零售价格战。

京东七鲜加速新增仓店,不仅仅是布局线下超市,更主要的目的在于抢占即时零售市场份额。在这方面,阿里与京东“不谋而合”。

从去年底到今年初,阿里相继出售银泰百货和高鑫零售,而作为“新零售”代表、阿里内部成长起来的自营日用品及生鲜新零售平台盒马,却获得了集团的重视。在此前的阿里集团业绩电话会上,阿里巴巴高管明确表示,目前没有出售盒马的计划;另外,阿里创始人马云多次现身盒马线下门店,也似乎让外界重新看到了盒马在阿里体系内的重要性。

盒马CEO严筱磊在2024年底的全员信中表示,盒马明确了两大发展方向:盒马鲜生和盒马NB。

2024年,盒马加速拓店,以每5天一家新店的速度开出了72家鲜生门店,是过去5年来的最快速度。除了在已进驻的城市持续开店,进入了21个新城。

京东七鲜此次重点布局的地点选在天津,一方面靠近集团总部所在地北京,另一方面也远离盒马的主战场。

从线下店铺布局来看,盒马主要集中在华东地区。而华东地区还有一大强势品牌——叮咚买菜,其去年加大了江浙沪区域的前置仓网布局,新开前置仓130个,超过目标数量110个。

不过,京东在即时零售领域的竞争对手不只有盒马、叮咚,且同行们也都在提速。目前,根据盒马官网,北京有超过40家盒马鲜生门店,数量多于京东七鲜店,另外从开店计划来看,盒马正在加速向县域下沉市场开店。

另外,美团旗下的小象超市通过“前置仓+自建配送”的模式,已经在包括北京、上海等全国一二线城市有所布局。值得一提的是,京东、美团两大巨头近期在外卖领域打得火热。而在去年12月,与京东“分手”之后,沃尔玛中国与美团正式宣布建立战略合作伙伴关系,全国沃尔玛门店全面上线美团,并接入美团配送。

可以预见的是,各大巨头不断加码之下,这场围绕着商品品质、配送效率和性价比的即时零售之战,已然战火升级。

责任编辑:刘万里 SF014

加载中...