新浪财经

改聘刚满两个月,容诚发辞任函!上市公司聘回原会计师事务所!

会计雅苑

关注

2025年3月12日,公告“容诚辞任”

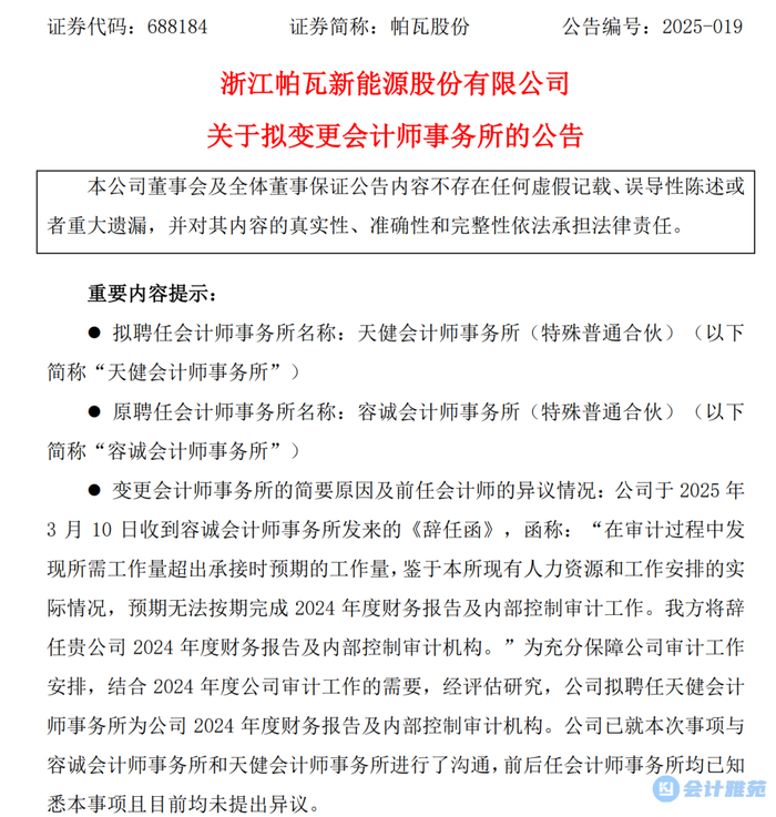
公司于 2025 年3 月 10 日收到容诚会计师事务所发来的《辞任函》,函称:“在审计过程中发现所需工作量超出承接时预期的工作量,鉴于本所现有人力资源和工作安排的实际情况,预期无法按期完成 2024 年度财务报告及内部控制审计工作。我方将辞任贵公司 2024 年度财务报告及内部控制审计机构。”为充分保障公司审计工作安排,结合 2024 年度公司审计工作的需要,经评估研究,公司拟聘任天健会计师事务所为公司 2024 年度财务报告及内部控制审计机构。

2024 年度审计费用共计 120 万元,其中, 年报审计费用 90 万元,内控审计费用 30 万元。

2024年12月30日,公告“更换会计师事务所”

2024 年 12 月 30 日,公司召开董事会审计委员会第十次会议,全票审议通过了《关于拟变更会计师事务所的议案》,一致同意聘任容诚会计师事务所为公司 2024 年度财务报告及内部控制审计机构,2024 年度审计费用共计 120 万元,其中,年报审计费用 90 万元,内控审计费用 30 万元。

2025 年 1 月 15 日,公司2025年第一次临时股东大会审议通过关于拟变更会计师事务所的议案。

2024年4月26日,公告“续聘会计师事务所”

公司于 2024 年 4 月 26 日召开第三届董事会第十四次会议,以 9 票同意、0票反对、0 票弃权审议通过了《关于续聘会计师事务所的议案》,同意续聘天健会计师事务所(特殊普通合伙)为本公司 2024 年度财务报告及内部控制审计机构,聘期一年,公司 2023 年度的审计费用 100 万元,其中,年度报告审计费用为 80 万元,内部控制审计费用为 20 万元,公司董事会提请股东大会授权公司管理层根据 2024 年公司实际业务情况和市场情况等与审计机构协商确定审计费用。

加载中...