新浪财经

苏州人的健康食谱,一天三餐可以这样吃

苏州发布

关注

转自:苏州发布

3月9日

十四届全国人大三次会议举行记者会

国家卫生健康委员会主任雷海潮表示

将持续推进体重管理年行动

普及健康生活方式

昨天(3月11日)

苏州市卫健委发布健康减肥食谱

呼吁市民重视体重管理

通过健康饮食科学减肥

@苏州人,你胖了吗?

超重和肥胖受多种因素影响

包括遗传、饮食

身体活动水平、生活习惯

以及社会环境的改变等

体质指数(BMI)是衡量人体胖瘦程度的标准,计算公式为BMI=体重(kg)/身高(m)²。

我国健康成年人的

BMI正常范围在18.5至24之间

24至28之间为超重

达到或超过28则为肥胖

其中又分为轻度、中度

重度及极重度肥胖

据2021年苏州市疾控中心进行的

姑苏区居民食物消费与健康状况的

调查结果显示

  • 成年人低体重营养不良率为3.16%,低于江苏省和全国平均水平;

  • 超重率为34.67%,低于江苏省平均水平,但高于全国平均水平;

  • 肥胖率为8.88%,低于江苏省和全国平均水平;

  • 超重和肥胖率合计为43.55%,高于全国水平。

分析下来

姑苏区为老城区

老龄化程度高

成人超重肥胖率较高

仍有一定比例的低体重营养不良人群

食养指南助力科学减肥

为帮助公众科学减肥

国家卫健委发布

《成人肥胖食养指南(2024年版)》

并针对全国不同地区

细化了食谱示例

苏州所在的华东地区

主食以大米为主

水产品丰富,口味清淡

具有东方健康膳食模式的特点

指南推荐

  • 春季可选择全麦馒头、清蒸鱼虾、西蓝花等食物;

  • 夏季可食用糙米饭、清炒虾仁、凉拌蔬菜等;

  • 秋季推荐燕麦粥、清炖鸡胸肉、清炒时蔬等;

  • 冬季则可选择玉米面窝窝头、清蒸鲈鱼、炒菠菜等。

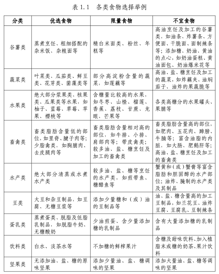
减肥过程中

应优先选择全谷物、新鲜蔬果

低脂肪食材和低脂奶类

少吃油炸食品、含烘焙糕点

肥肉等高能量食物

减重期间饮食要清淡

每天食盐摄入量不超过5克

烹调油不超过20至25克

添加糖摄入量最好控制在25克以下

同时严格限制饮酒

控制总能量摄入和保持合理膳食

是体重管理的关键

控制总能量摄入,可基于不同人群每天的能量需要量,推荐每日能量摄入平均降低30%至50%或降低500至1000千卡,或推荐每日能量摄入男性1200至1500千卡、女性1000至1200千卡的限能量平衡膳食。

三大宏量营养素的供能比分别为

脂肪20%至30%

蛋白质15%至20%

碳水化合物50%至60%

推荐早中晚三餐供能比为

3:4:3

规律作息与运动管理

减肥期间

还应注意定时定量规律进餐

  • 重视早餐,不漏餐,晚餐建议在17时至19时进食,晚餐后不宜再进食。

  • 少吃零食,少喝饮料,细嚼慢咽,按照“蔬菜—肉类—主食”的顺序进餐,有助于减少高能量食物的摄入。

除了饮食

减肥还需注意作息规律

  • 肥胖患者应保证每日7小时左右的睡眠时间,避免熬夜和作息紊乱。

  • 每周进行150至300分钟中等强度有氧运动,每周5至7天,抗阻运动每周2至3天,每次10至20分钟。

  • 每天静坐和被动视屏时间应控制在2至4小时以内,长期静坐者每小时起身活动3至5分钟。

需要注意的是

减肥要循序渐进

较为理想的减重目标是

6个月内减少当前体重的5%至10%

合理的减重速度为

每月减2至4公斤

小鱼提醒大家

切忌盲目追求快速减肥

否则可能对身体造成伤害

影响健康

来源:引力播

加载中...