新浪财经

招聘作弊形成产业链?华为整顿内部“违规招聘”,多人被开除,大厂刮起反腐风暴

新黄河·济南时报 2025.03.12 11:20

针对腐败违规问题,大厂们纷纷刀刃向内,重拳出击。

3月11日,记者从知情人士获悉,华为发布内部通报,在招聘非雇员过程中,多名产品线负责人存在自身参与替考、安排别人代考、向候选人泄题等违规行为;也有多人存在通过出卖公司信息资产获利的情况。经研究,对涉事人员予以开除,并要求其退回非法获利、赔偿公司损失。

“非雇员”通常指华为的OD员工,全称为“Outsourcing Dispatcher”(外包派遣。OD员工区别于正式雇员和普通外包岗,一般与人力服务公司签订劳动合同,以派遣方式到华为工作,主要面向前端开发、后端开发、软件测试、算法、大数据等研发岗,薪资待遇与华为内部员工基本一致,也可通过考核转正成为正式员工。‌

网传内部通报

实际上,3月11日上午起,关于华为对违规招聘进行处罚的消息持续发酵,内容包括“相关部门裁员裁了100多人”“据说找一个人可以拿2w内推费,包进”“CEO紧急前往封楼抓人”等。

据《财经下午茶,有知情人士透露:“此次反腐动作确实动作很快。很多人没有交接工作就直接被开了。有个同事反馈,他工作对接的同事忽然工号没了。”对于网传此次事件“涉及违规OD(高级外包2900多人,华为正式员工100多人,涉及金额5100万元左右”,华为内部人士告诉《财经下午茶》,这里的“2900多人”和“5100万元”两个数字无法考证,自己并不觉得这100个人能违规招聘2900人。“平均每个人要违规招聘29个人?怎么可能,我认为是假消息。”上述人士称。

知情人士还透露,由于正式员工名额有限,华为自2021年起决定与德科(一家外包公司合作,实施研发外包项目。如今,OD外包成重灾区。四年时间过去,这一模式形成了一个利益链条,尤其是在华为成都的存储外包项目中。OD岗位的面试虽然有一定的门槛,但提供的待遇颇具吸引力。OD比较复杂,要刷算法题,要机考,还要手撕代码。有能力进入OD项目的人实际上也有实力加入一些中型企业。那些不介意外包身份的员工,可能因为面试(包括机试无法通过而寻求其他途径。因此,出现了一种内外勾结的现象,包括试题泄露、为特定人员提供便利以及通过金钱购买岗位的链路。具体如下:

替考天团:某些岗位的笔试环节存在专业的替考团伙。明码标价保过。 

卖题狂魔:内部员工兜售面试题库成产业链。 

固定回扣:通过推荐方式成功入职的员工,推荐人可获得高达2万元的推荐费。入职后每月抽血3000元,连抽12个月。 

职位倒卖:人力资源部门员工被指公然出售“OD直通”名额,开价15000元起。

网传内容

网传内容

不过,据券商中国,此次因涉及违规招聘等处理事件属实,一些负责人因为负有管理责任,被下属违规牵连而被处理。不过,网传开除数百甚至上千人信息属于夸张的不实信息,开除人数可能约30人,而在招聘时“交2万元内推费包进”的情况也属不实信息。券商中国记者就此向华为方面核实,暂未获得官方回应。另据经济观察报,华为相关人士向经济观察报表示,目前暂无官方回应,但很多传言细节不准确。一位华为成都研究所员工告诉经济观察报,此次通报主要涉及‌华为成都研究所的数据存储部门,此次明文通报除名辞退或通报批评的有62名,而整个数据存储业务100余人,“很多部门基本全开除”,但网传任正非亲赴成都、封楼抓人等消息不实。该华为成都研究所员工透露,早在2024年年中,就有人在社交媒体上举报称,部分华为HR、内部员工和某IT社区博主、外部培训机构组成了一个替考产业链,“花钱就能进华为OD岗”。

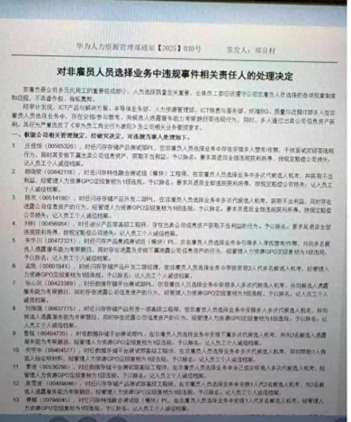
据经济观察报获取的一份通报显示,此次针对不同程度的违规行为,华为对违规当事人予以除名、辞退、劝退、降级降薪、通报批评等惩处。一位华为总部员工解释,根据华为员工手册,除名适用于严重违反公司条例的员工,被辞退和劝退则能获得N+1的离职补偿(“N”为员工在该单位的工作年限

情节最严重的包括在非雇员人员选择业务中安排多人替考/作弊、向多名候选人透露服务能力考察题目、出卖公司信息资产获取不当利益等,涉及36名违规当事人,其中13人被除名,退回全部违规获利所得,按规定赔偿公司损失等;10人有主动申报情节或情节较严重的,予以辞退;另有13人被劝退、个人职级降3等。

此外,26名相关管理责任人作为直接或间接管理者,被处以个人职级降6等,冻结个人职级晋升、涨薪、干部向上任命,冻结期6—12个月不等;若下属违规偶发,则仅通报批评。ICT产品与解决方案部门是此次被通报处罚的重灾区。

此次违规事件涉及的所有非雇员(含通过作弊手段入场的OD均已终止服务并禁入。多名华为员工表示,目前并不清楚被开除的OD员工数量。

大厂刮起反腐风暴

任何企业在发展壮大之后,都需要及时关注企业内部的健康发展。除了华为,今年以来,字节跳动和腾讯等大厂都掀起了内部严厉的反腐风暴。

3月6日,字节跳动发布2024年第四季度《企业纪律与职业道德委员会通报》,对73名违规员工进行匿名通报,对17名恶意损害公司利益的员工实施实名曝光。其中,9人因涉嫌刑事犯罪被移交司法机关处理,并同步纳入行业联盟黑名单、取消期权激励。这一举措延续了该公司全年反腐高压态势——2024年累计辞退违规员工353人,移送司法机关39人。

在字节跳动之前,年内打响反腐第一枪的属于腾讯。

1月16日,腾讯交出反腐“成绩单”,2024年全年,腾讯反舞弊调查部共发现并查处触犯“腾讯高压线”案件百余起,百余人因触犯“腾讯高压线”被解聘,其中二十余人因涉嫌犯罪被移送公安机关处理,35家企业被列入永不合作主体清单。

从内部看,腾讯披露的21起案件,涉及的事业群主要包括IEG(互动娱乐事业群、CSIG云与智慧产业事业群和PCG平台与产品事业群等多个部门。其中,IEG事业群、CSIG事业群是内部腐败高发领域,分别有9起、6起。此外,PCG有3起案件。从相关表述来看,多数人的违规违法行为是“为外部公司谋取利益,并收取外部公司好处费”。

1月17日,网易内部也公布了此前“网易游戏高管贪腐”事件的后续调查通报。通报显示,过去半年,网易内部发生了5起刑事类案件,9起严重违规被辞退、永不录用案件。这些案件共涉及27名员工。此外,网易公布永不合作主体名单,新增58家公司。

加载中...