新浪财经

【最全】2025年新型烟草制品行业上市公司全方位对比(附业务布局汇总、业绩对比、业务规划等)

前瞻网

关注

转自:前瞻产业研究院

 行业主要上市公司:雾芯科技(RLX.NYSE);劲嘉股份(002191.SZ);顺灏股份(002565.SZ);思摩尔国际(06969.HK);赢合科技(300457.SZ);五轮科技(833767.NQ)等

本文核心数据:相关业务占比;相关业务毛利率;相关业务收入

1、新型烟草制品行业上市公司汇总

目前,我国新型烟草制品行业上市企业数量较少,由于加热不燃烧烟草制品在我国禁止销售,导致我国新型烟草制品行业上市企业主要为电子烟企业,主要包括雾芯科技、劲嘉股份、顺灏股份、思摩尔国际、赢合科技、五轮科技等。

从我国新型烟草制品产业链企业区域分布来看,广东省新型烟草制品产业链企业数量较多,新型烟草制品制造企业包括:劲嘉股份、赢合科技、小崧股份、五轮科技等。

2、新型烟草制品上市企业业务布局对比

当前,中国新型烟草制品行业主要上市厂商如雾芯科技、思摩尔国际、赢合科技等重点布局电子烟领域。其中雾芯科技电子烟烟弹配额约32870颗。

3、新型烟草制品上市企业新型烟草制品相关业务业绩对比

目前从上市企业新型烟草制品相关产品的营收来看,2024年上半年,雾芯科技的相关业务收入约6.27亿元。从毛利率来看,上市企业的新型烟草制品业务的毛利率均处中上水平,除五轮科技外,其余上市企业的毛利率均在30%以上。

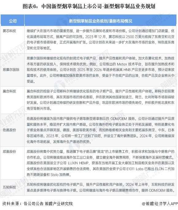
4、新型烟草制品上市企业新型烟草制品业务规划对比

从上市企业新型烟草制品业务规划布局来看,中国新型烟草制品上市公司新型烟草制品业务规划现阶段仍以电子烟为主,加热不燃烧制品为辅,并积极开拓海外市场。

更多本行业研究分析详见前瞻产业研究院《中国新型烟草制品行业市场需求预测与投资战略规划分析报告》

同时前瞻产业研究院还提供产业新赛道研究、投资可行性研究、产业规划、园区规划、产业招商、产业图谱、产业大数据、智慧招商系统、行业地位证明、IPO咨询/募投可研、专精特新小巨人申报、十五五规划等解决方案。如需转载引用本篇文章内容,请注明资料来源(前瞻产业研究院)。

更多深度行业分析尽在【前瞻经济学人APP】,还可以与500+经济学家/资深行业研究员交流互动。更多企业数据、企业资讯、企业发展情况尽在【企查猫APP】,性价比最高功能最全的企业查询平台。

加载中...