新浪财经

【中原宏观】《2025年政府工作报告》学习体会:聚焦“新”提法 洞察“新”思路

市场投研资讯

关注

(来源:中原证券研究所)

事件:

2025年3月5日,第十四届全国人民代表大会第三次会议在北京召开,会议期间审议了《2025年政府工作报告》(以下简称“《工作报告》”)。《工作报告》所提出的2025年目标要求与政策思路,是对2024年12月份中央经济工作会议部署的进一步细化落实,也是对上年政府重点工作任务的接续深化,其中一些略有差异的“新”表述更是进一步体现了政策对于当前重点、关键点的把握与要求。

主要观点:

与上年度相比较,2025年经济社会发展主要预期目标“两升、一降、四持平”:CPI、粮食产量、单位GDP能耗等三个指标结合上年实际完成情况,分别调降、调升、调升了年度预期目标值,而其余四个指标的预期目标均与上年持平,兼顾需要与可能,突出了务求实效、迎难而上的鲜明导向。

《工作报告》围绕中央经济工作会议提出的“实施更加积极有为的宏观政策”,对更加积极的财政政策、适度宽松的货币政策以及打好政策“组合拳”进行了详细部署,体现出“民生为大,财政加力,货币护航”的政策调控思路,向市场传递出进一步加大逆周期调节力度的政策思路和稳增长决心。

《工作报告》提出2025年十项重点任务,涉及三十一项关键工作。较之上年度对重点工作的安排,可重点关注如下部署:(1)将“全方位扩大内需”作为首要任务,突显内需在拉动经济增长中的主动力和稳定锚作用;(2)更注重进一步全面深化改革,尤其是三大标志性改革举措落地,可能对国资国企布局、民企发展、全国统一大市场建设、地方政府自主财力、资本市场稳市机制带来积极影响;(3)建设现代化产业体系的重点在于“因地制宜发展新质生产力......推动科技创新和产业创新融合发展”,关键在于——生物制造、量子科技、具身智能、6G等未来产业和独角兽企业、瞪羚企业发展,制造业重点产业链高质量发展和制造业的“增品种、提品质、创品牌”工作,“人工智能+”行动的深入推进;(4)强调“扩大高水平对外开放”这一重要任务,要站在“积极稳外贸稳外资”这一大局来落实,而非仅仅是贸易层面的互利共赢。

风险提示:《工作报告》涉及事项的具体落实进展存在不确定性,从而其实施效果及对相关市场主体认知的影响也有待观察,由此可能对市场运行波动等产生一定影响。

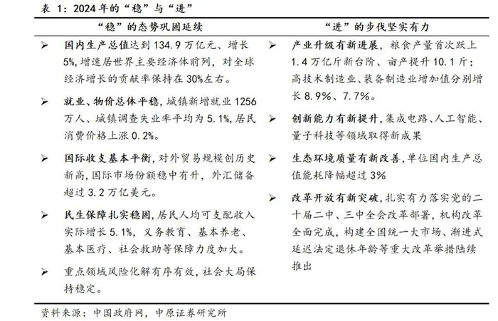
2025年3月5日,第十四届全国人民代表大会第三次会议在北京召开,会议期间审议了《2025年政府工作报告》(以下简称“《工作报告》”)。《工作报告》首先以翔实数据从宏观调控成效、改革开放推进、创新驱动发展、统筹城乡区域协调发展、民生福祉增进、生态环境保护、政府治理建设等七方面,总结了2024年我国经济社会“稳中有进”的发展成效(参见表1);其次,客观研判当前面临的国际、国内形势,明确提出:外部环境尤其是关税壁垒增多、地缘政治紧张因素依然较多,可能对我国贸易、科技等领域和投资者信心等方面带来更大冲击;内部则存在有效需求不足尤其是消费不振、部分企业生产经营困难、账款拖欠问题突出、群众就业增收压力大、一些地方基层财政困难、政府效能和依法行政能力有待提升等制约经济社会发展的突出问题;最后,提出2025年经济社会发展目标要求及与之配套的政策思路、重点工作。

整体来看,《工作报告》所提出的2025年目标要求与政策思路,是对2024年12月份中央经济工作会议部署的进一步细化落实,也是对上年政府重点工作任务的接续深化,其中一些略有差异的“新”表述更是进一步体现了政策对于当前重点、关键点的把握与要求,而这也是市场各方洞察政策“新”思路的关注点。

1. 2025年主要预期目标:“两升、一降、四持平”

近年来,政府工作报告中的年度预期目标主要包括国内生产总值(GDP)增速、城镇就业、居民消费价格涨幅(CPI)、居民收入、国际收支、粮食产量、生态环境相关的单位GDP能耗等七个指标,与上年度相比较,2025年《工作报告》中提出的上述指标目标值中,CPI、粮食产量、单位GDP能耗等三个指标结合上年实际完成情况,分别调降、调升、调升了年度预期目标值,而其余四个指标的预期目标均与上年持平。其中:(1)上年的居民消费价格(CPI)全年涨幅为0.2%、月度CPI基本维持在0.1-1.0%区间,2025年CPI预期目标由3%调降至2%;(2)GDP增速预期目标5%,维持了自2023年以来的预期目标,与市场预期一致,其中包含了稳就业防风险惠民生以及与中长期发展目标相衔接的综合考量。简言之,2025年预期目标兼顾了需要与可能,也突出了务求实效、迎难而上的鲜明导向。

2. 2025年政策取向:民生为大,财政加力,货币护航

《工作报告》围绕中央经济工作会议提出的“实施更加积极有为的宏观政策”,对更加积极的财政政策、适度宽松的货币政策以及打好政策“组合拳”进行了详细部署,并特别提出要“强化宏观政策民生导向”,有力地向市场传递出“民生为大”、进一步加大逆周期调节力度的政策思路和稳增长决心。

民生为大。《工作报告》特别提出要“强化宏观政策民生导向”,明确提出,经济政策的着力点更多转向惠民生、促消费......推动更多资金资源“投资于人”、服务于民生——支持扩大就业、促进居民增收减负、加强消费激励,向市场传递出着力解决“消费不振”这一难题的决心,也为实现居民收入与经济增长同步这一目标提供了保障。

财政加力。财政政策提出的赤字率拟按4%左右安排,突破过往年份财政赤字率始终维持在3%的安排,市场此前有所预期,对此反响也甚为积极。同时,扩大发债规模、增加一般公共预算支出、新增政府债务总规模达到11.86万亿元(比上年增加2.9万亿元)等系列举措,尤其是超长期特别国债达到1.3万亿元、地方政府专项债也达到4.4万亿元,都是历史新高,上述进一步加大的财政支出强度,无疑为财政政策持续用力、更加给力提供了较好保障。

货币护航。财政政策的更加积极且发力见效,离不开货币政策的有力配合。2025年适度宽松的货币政策,一方面,发挥总量功能,适时降准降息,保持流动性充裕,持续顺畅利率传导机制、保持汇率在合理均衡水平上基本稳定;另一方面发挥结构功能,创新政策工具,更大力度促进楼市股市健康发展,提升金融服务可获得性和便利度。根据3月6日中国人民银行行长潘功胜在十四届全国人大三次会议经济主题记者会上的发言,可以看出,在总量方面,中国货币政策的状态是支持性的,目前金融机构存款准备金率平均为6.6%,还有下行空间,中央银行向商业银行提供的结构性货币政策工具资金利率也有下行空间,今年将根据国内外经济金融形势和金融市场运行情况,择机降准降息;在结构方面,各项结构性货币政策工具将着力于引导金融机构做好金融“五篇大文章”,由此可见3月5日国务院办公厅印发《关于做好金融“五篇大文章”的指导意见》的政策用意;此外,在更大力度促进股市健康方面,创设证券、基金、保险公司互换便利和创设股票回购、增持专项再贷款,这两项创新货币政策工具的常态化将是今年央行支持资本市场稳定发展的重要抓手。

3. 2025年十大重点任务:聚焦高质量发展,突出重点,把握关键

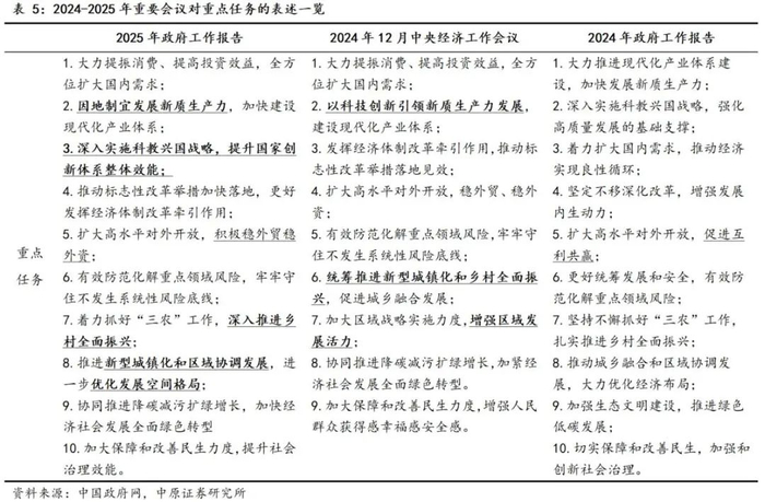
《工作报告》紧紧围绕高质量发展这一首要任务,提出了2025年关于全方位扩大内需、加快建设现代化产业体系、提升国家创新体系整体效能、更好发挥经济体制改革牵引作用等十项重点任务,其中涉及三十一项关键工作。整体来看,上述十项重点任务既是对2024年12月中央经济工作会议的细化落实,也是对上年政府重点工作任务的接续深化,尤其是其中一些略有差异的“新”表述更是进一步体现了政策对于当前重点、关键点的把握与要求。

对比2024年12月中央经济工作会议提出的重点任务,上述十项重点任务的最大差异体现在:将中央经济工作会议提出的“以科技创新引领新质生产力发展,建设现代化产业体系”,进一步细化为其中的第二项、第三项任务——“因地制宜发展新质生产力,加快建设现代化产业体系”、“深入实施科教兴国战略,提升国家创新体系整体效能”。其中:前者更加突出发展新质生产力要“因地制宜”,其中含义可进一步理解为“因地制宜”是前提条件,此前强调的“科技创新引领”则是侧重于实现手段或方式,进而更清晰指导各地务必要结合自身实际做好培育发展新兴产业和未来产业、改造升级传统产业及相关的激活数字经济创新活力;后者则更加突出如何提升整体的科技创新效能,进一步落实二十届三中全会《决定》关于“构建支持全面创新体制机制......必须深入实施科教兴国战略、人才强国战略、创新驱动发展战略,统筹推进教育科技人才体制机制一体改革”的工作部署。

对比2024年政府工作报告提出的重点任务,上述十项重点任务的最大差异体现在:

(1)将“全方位扩大内需”作为首要任务,突显内需在拉动经济增长中的主动力和稳定锚作用。一方面,从促进增收减负提升消费能力、增加优质供给创造有效需求、改善消费环境提升消费意愿这三个维度,提出提振消费专项行动的实施计划;另一方面,从资金力度、管理机制、投资导向(加大服务业投资力度、鼓励民间投资)这三个维度,明确了扩大有效投资、提高投资效益的关键点。

(2)更注重进一步全面深化改革,报告全文“改革”一词总共出现了40多次,除了在第三项重点任务中围绕“推动标志性改革举措加快落地,更好发挥经济体制改革牵引作用”,提出要推动有效激发各类经营主体活力、纵深推进全国统一大市场建设、深化财税金融体制改革等标志性改革举措加快落地外,还在消费投资、教育科技、“三农”工作、生态环保、社会事业等部分也都提出了改革任务要求。其中,在激活经营主体活力方面,国有企业侧重于布局优化、结构调整和履行战略使命评价的相关机制建设,民营企业侧重于2月17日中央召开民营企业家座谈会上提出的五方面举措落实;在全国统一大市场建设方面,改革重点是基础制度规则、市场设施、要素资源市场、商品服务市场、市场监管等五方面的“五统一”和“一破除”——进一步规范地方经济促进行为、招商引资行为,综合整治“内卷式”竞争,真正破除地方保护;在财税金融体制改革方面,重点在于增加地方自主财力及相关机制完善、完善“金融五篇大文章”基础制度设施建设、深化资本市场投融资综合改革尤其是稳市场机制建设、股票发行上市、并购重组、多层次债券市场发展。

(3)针对建设现代化产业体系,突出其重点在于“因地制宜发展新质生产力......推动科技创新和产业创新融合发展,以促进新动能积厚成势、传统动能焕新升级”,其中的关键点在于:一是培育壮大新兴产业、未来产业,尤其提及生物制造、量子科技、具身智能、6G等未来产业和独角兽企业、瞪羚企业发展;二是推动传统产业改造提升,尤其是制造业重点产业链高质量发展和制造业的“增品种、提品质、创品牌”工作;三是激发数字经济创新活力,仍坚持上年政府工作报告提出的“人工智能+”行动,并提出从产业赋能、终端应用、场景培育等方面的政策导向,如,产业赋能方面,扩大5G规模化应用,优化全国算力资源布局,积极支持大模型在垂直领域的开发和应用;终端应用方面,支持与我国制造优势结合、与百姓生活相关的智能服务结合的商业落地;场景培育方面,加快在低空经济、教育培训、医疗健康等领域的场景应用。

(4)强调“扩大高水平对外开放”这一重要任务,要站在“积极稳外贸稳外资”这一大局来落实,而非仅仅是贸易层面的互利共赢。由此也突显了基于对当前外部形势判断下,推动高质量共建“一带一路”走深走实、深化多双边和区域经济合作的深远意义。

4. 风险提示

《工作报告》涉及事项的具体落实进展存在不确定性,从而其实施效果及对相关市场主体认知的影响也有待观察,由此可能对市场运行波动等产生一定影响。

证券分析师承诺:

本报告署名分析师具有中国证券业协会授予的证券分析师执业资格,本人任职符合监管机构相关合规要求。本人基于认真审慎的职业态度、专业严谨的研究方法与分析逻辑,独立、客观的制作本报告。本报告准确的反映了本人的研究观点,本人对报告内容和观点负责,保证报告信息来源合法合规。

重要声明:

加载中...