新浪科技

DeepSeek鲶鱼效应,掀起AI上车狂潮 | 封面故事:AI汽车赛道起跑

中国经济观察网

关注

汽车纵横全媒体

最近DeepSeek狂潮席卷全球,掀起了新一轮汽车行业企业AI热潮。它打破了传统大模型依赖大算力的路径,加速AI技术普及和普惠。AI赋能汽车全价值链,已成为驱动汽车智能化变革的核心引擎和新的战略支点,助力车企在智能化转型中抢占先机。迎接AI定义汽车时代来临,但也应正视AI应用所面临的诸多现实和潜在挑战。

围绕AI汽车赛道,《汽车纵横》特作本期“封面故事”专题报道。

DeepSeek是继ChatGPT后的又一全球现象级AI产品。AI已成为新一轮汽车产业变革的重要驱动力量,掀起了汽车智能化变革新潮,成为汽车产业发展的新战略支点。

DeepSeek大模型以“破局者”身份横空出世,2025年开年掀起了全球AI(人工智能)狂潮,成为全球现象级应用。DeepSeek的信念是“以开源精神和长期主义追求普惠AGI”。

2025年2月25日,DeepSeek再次官宣,开源代码库DeepEP。它是首个用于MoE模型训练和推理的开源EP通信库。此前一天,即2月24日,DeepSeek启动了“开源周”,开源了首个代码库Flash MLA。这是DeepSeek针对Hopper GPU优化的高效MLA解码内核,尤其适用于高性能AI任务。据了解,Flash MLA可突破GPU算力瓶颈,企业可直接降低推理成本,同时可推动大模型落地应用,让AI应用加速商业化落地。

其实,DeepSeek“炸雷”起爆于2025年1月20日。当天,DeepSeek发布了DeepSeek-R1模型,并同步开源模型权重。其性能对齐OpenAI-o1正式版,蒸馏小模型超越OpenAI o1-mini。而此前的2024年12月26日,DeepSeek-V3首个版本上线并同步开源。作为自研MoE模型,DeepSeek-V3多项评测成绩超越了Qwen2.5-72B和Llama-3.1-405B等开源模型,并与闭源模型GPT-4o和Claude-3.5-Sonnet不分上下。

早在2023年,OpenAI也曾掀起了ChatGPT热潮。而DeepSeek是继ChatGPT后的又一全球现象级AI产品。AI已成为新一轮科技革命和产业变革的重要驱动力量。AI正掀起汽车智能化变革新潮,成为汽车产业新的战略支点,赋能汽车产业链和全价值链。

DeepSeek“出圈”冲击波

DeepSeek“出圈”了,以鲶鱼效应搅动了全球AI市场,刺激着各类厂商争夺应用入口主导权。中国汽车工业协会副总工程师王耀接受《汽车纵横》采访时说:“DeepSeek的崛起是当前AI技术成熟曲线进入产业化爆发期的缩影。”

首先,大模型厂商坐不住了,纷纷开源。原本“闭源”的它们,迅速跟进改为“开源”,向公众免费开放。

2025年1月31日,OpenAI上线新推理模型o3-mini,下放免费权限。2月6日,OpenAI又宣布向所有用户开放ChatGPT搜索功能。2月13日,OpenAI首席执行官Sam Altman称,GPT-4.5、GPT-5将陆续发布,免费版ChatGPT将在标准智能设置下无限制使用GPT-5进行对话。

2月13日,百度宣布,文心一言4月1日起全面免费开放使用。2月14日,百度又宣布,文心大模型4.5系列于6月30日起正式开源。此前,百度董事长李彦宏是大模型闭源的支持者。他曾表示,闭源才有真正的商业模式,才能聚集人才和算力。2月16日,百度搜索、文心智能体平台宣布,将全面接入DeepSeek。其实从2月以来,百度智能云的千帆平台上架了DeepSeek-R1和DeepSeek-V3模型;百度Apollo的Apollo智舱大模型和出行智能体完成了DeepSeek接入;百度文小言接入了Deepseek-R1模型。

其次,云服务厂商、电信运营商、芯片厂商、软件公司和应用层企业等纷纷接入或适配DeepSeek-V3/R1两款模型。比如,阿里云、华为云、腾讯云、京东云、火山引擎、百度智能云、360数字安全、中国电子云、亚马逊AWS、微软Azure、谷歌云和天翼云、移动云、联通云等接入DeepSeek。英伟达、AMD、华为•N腾、百度昆仑芯、海光等芯片厂商适配DeepSeek,为其专门优化Al推理。燧原科技、壁仞科技、摩尔线程等完成对DeepSeek全量模型的高效适配。钉钉、飞书、金蝶等软件公司接入了DeepSeek。手机、PC等终端厂商和券商、银行、公募基金也接入了DeepSeek。

最后,汽车企业纷纷接入DeepSeek大模型,以抢占AI汽车赛道。王耀认为,车企接入DeepSeek更多的是为了真正提升汽车产品的智能化水平而做出的努力和尝试。

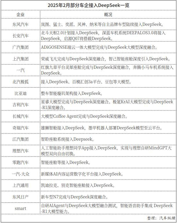
吉利、东风、广汽、长安、奇瑞等自主品牌纷纷接入DeepSeek。比如,2月6日,吉利汽车星睿大模型完成与DeepSeek深度融合;2月7日,东风岚图等自主品牌车型接入DeepSeek;2月8日,长城汽车大模型Coffee Agent完成与DeepSeek深度融合;2月9日,广汽ADiGOSENSE端云一体大模型完成与DeepSeek深度融合;2月9日,奇瑞汽车雄狮智舱接入DeepSeek;2月10日,上汽荣威飞凡、智己智能座舱等完成与DeepSeek深度融合;2月10日,北汽极狐接入DeepSeek;2月10日,江汽集团智聆座舱系统接入DeepSeek;2月10日,比亚迪宣布整车智能的璇玑架构接入DeepSeek;2月11日,一汽红旗九章平台灵犀座舱完成与DeepSeek深度融合;2月12日,一汽奔腾小马车机系统接入DeepSeek;2月19日,理想汽车旗下人工智能助手理想同学App接入DeepSeek等。

合资品牌也陆续接入DeepSeek。比如,2月10日,一汽-大众新媒体AI内容运营数字化平台接入DeepSeek;2月11日,上汽通用宣布旗下车型与DeepSeek深度融合;2月12日,东风日产新车型N7完成与DeepSeek深度融合等。

显然,各类企业接入DeepSeek,有助于形成新的AI大生态,共同促进AI产业和汽车产业发展。企业之所以要接入DeepSeek,有诸多原因:其一,开源。DeepSeek两款模型DeepSeek V3/R1都开源,有利于技术普惠和平权,快速形成产业生态。其二,低成本。DeepSeek降低了大模型训练和推理成本,降低了大模型应用门槛。据报道,DeepSeek-R1将大模型训练成本压缩至ChatGPT等竞品的十分之一。其三,低算力。DeepSeek提供了AI技术发展新思路,改变了大模型时代的技术竞争逻辑。DeepSeek采用蒸馏法,压缩了模型参数和计算资源需求,减少了对高算力芯片的依赖,降低了整体成本等。

同时,DeepSeek大模型在车企应用层面非常广泛。DeepSeek创始人梁文锋认为,语言大模型是通往AGI的关键路径。而DeepSeek R1就是大语言模型,车企将其应用于语音交互、智能驾驶、智能底盘、整车控制和整车研发等端到端。比如,智能座舱接入DeepSeek,可借助其智能化能力,优化语音助手等。此外,DeepSeek还可以通过融合多模态感知决策能力来提升场景理解、利用蒸馏技术等来提升功能迭代水平等。总之,车企与DeepSeek深度融合,有利于提升其自动驾驶系统性能和用户体验。

当然,大模型开始以大语言模型为主,后来逐渐发展到多模态大模型。所以,不要误认为DeepSeek是全能的大模型,其实目前包括车企在内的很多企业对AI的全面应用才处于起步阶段。

AI应用加速汽车智能化

可以说,DeepSeek掀起了全民AI热潮,也掀起了汽车智能化新浪潮。目前,汽车智能化进入了新的发展阶段,而AI成为汽车智能化发展的新战略支点。王耀说:“对汽车行业而言,汽车正从传统交通工具向移动智能终端进化,AI已成为驱动这场变革的核心引擎。DeepSeek这类大模型的应用正帮助车企在智能化转型中抢占先机。”

DeepSeek大模型以开源、低算力、低成本切入汽车领域,降低了训练和算力需求,既可降低对数据标注、计算资源的需求,又可提升场景理解能力,加速高阶智驾落地,成为智驾训练的重要工具。显然,AI应用加速了自动驾驶开发、迭代周期。有专家认为,DeepSeek对智能驾驶发展带来了新的发展机遇和挑战,既方便智能驾驶中的人机交互功能等开发和应用,又弥补了国内算力差距而带来的诸多挑战等。东风汽车集团有限公司副总工程师、东风汽车研发总院院长杨彦鼎接受《汽车纵横》采访时说:“DeepSeek通过大模型算法与工程化的创新,降低了训练与推理的成本,同时降低了大模型应用的门槛。因为DeepSeek的崛起打破了传统大模型依赖大算力的路径,加速了AI技术的普及与普惠。”

其实,国内车企正在应用AI技术加速汽车智能化发展,以迎接全民智驾时代的到来。长安汽车、比亚迪、吉利汽车、奇瑞汽车等车企均在积极布局和推进AI技术发展。

2025年2月9日,长安汽车宣布启动“北斗天枢2.0”智能化战略,将围绕数智产品、数智运营、数智制造、数智生态四大核心领域,并联合奇瑞、吉利、比亚迪、蔚小理等11家车企以及腾讯、英飞凌等科技企业,共同推进智能驾驶技术普及。长安汽车将推进“一体两翼”AI发展策略,通过AI重塑研发、供应、生产、营销、服务等体系。

2025年2月10日,比亚迪发布了全民智驾战略,宣布全系车型将搭载“天神之眼”高阶智驾系统。比亚迪以“天神之眼”A、B、C三套技术方案构建起高阶智驾技术矩阵,推进汽车行业智能化变革和普及应用。

又如,吉利汽车宣布,2025年3月初对外发布AI智能化战略。根据其预告,吉利银河将加速推动端到端语音大模型、AI数字底盘、高阶智能驾驶等AI技术逐步上车。奇瑞汽车将在火星架构、鲲鹏动力、雄狮智舱、大卓智驾和银河生态五大技术领域全面进阶,推进大模型等技术发展,发力智能化赛道。小鹏汽车也提出要打造“全球AI汽车公司”等。

AI与汽车深度融合已成为汽车产业发展趋势和广泛共识。事实上,AI技术正以前所未有的速度改变着汽车行业,重塑汽车使用模式和市场格局。AI将汽车从机械产品转变为软件定义的计算平台,推动汽车产业深刻变革。业内人士认为,AI为汽车行业催生高阶智驾、无人驾驶和具身智能三个递进式成长性业态。

目前,AI已广泛应用于汽车研发设计、生产制造、供应链管理、汽车售后市场等产业链的各个领域,成为汽车新型工业化的重要推动力。比如,丰田汽车利用AI技术将2D设计草图实时转换为NURBS模型,大大提高了设计效率。又如,AI技术用于汽车智能座舱和智能辅助驾驶系统,提升了人机交互体验和行车安全,也让驾乘体验更加个性化等。杨彦鼎说:“汽车行业已进入以智能化竞争为主的下半场,正从软件定义汽车全面迈入AI定义汽车时代。以DeepSeek大模型为代表的AI技术将大幅提升未来汽车的智能化水平。”

其实,国家层面也一直在推进AI发展规划及落地。2021年12月,工信部等八部门联合印发了《“十四五”智能制造发展规划》;2023年10月,提出了《全球人工智能治理倡议》,提出了中国方案;2024年中央经济工作会议提出开展“人工智能+”行动,为AI产业发展擘画蓝图;2024年9月,我国宣布了《人工智能能力建设普惠计划》,提出要促进人工智能和数字基础设施联通,推进“人工智能+”赋能千行百业,加强人工智能素养和人才培训,提升人工智能数据安全和多样性,推动全球数据公平普惠利用,确保人工智能安全可靠可控。近年来,我国陆续出台了《新一代人工智能发展规划》(2017版)、《国家人工智能产业综合标准化体系建设指南(2024版)》、《人工智能安全标准体系1.0》(征求意见稿)等系列政策文件。2025年2月10日,国务院常务会议提出要促进“人工智能+消费”等。中国已形成了人工智能立法的多层综合结构,为人工智能产业发展创造了良好环境。

与此同时,我国建立起了人工智能产业体系。据媒体报道,目前全国已建成3万余家基础级智能工厂、1200余家先进级智能工厂、230余家卓越级智能工厂,智能工厂梯度培育行动取得初步成效;据统计,这些卓越级智能工厂覆盖超过80%的制造业行业大类,工厂产品研发周期平均缩短28.4%,生产效率平均提升22.3%,不良品率平均下降50.2%,碳排放平均减少20.4%。智能工厂已成为智能化升级的主战场。据《生成式人工智能应用发展报告(2024)》,截至2024年12月31日,共302款生成式人工智能服务在网信部门完成备案,其中2024年新增238款;目前我国初步构建起较为全面的人工智能产业体系,相关企业超过4500家,核心产业规模近6000亿元。

显然,AI加速推进汽车智能化发展已具备了天时地利人和条件。

AI全面发展仍需突破诸多挑战

但是,我们必须认识到,AI与汽车产业等实体经济深度融合发展过程中也面临算力供给不足、高质量数据集缺乏、专业人才稀缺等诸多挑战。杨彦鼎认为,其挑战主要表现在:一是顶尖AI人才团队的建立和培养;二是以超过十亿参数量级的大模型在有限的车端算力平台上的部署与应用是一大挑战;三是对于用户需求和使用场景需要进行更加深度的挖掘等。

从全球来看,AI产业竞争不断加剧。2025年2月,欧盟方面宣布,启动总额达2000亿欧元的“Invest AI”投资计划,以期成为全球人工智能领域的核心竞争者。法国宣布1090亿欧元的投资计划,用于未来几年法国的人工智能项目。而2024年8月1日欧盟已实施《人工智能法案》。OpenAI、软银、甲骨文联合发起,计划4年内投入5000亿美元建设数据中心与算力网络,目标在2030年前实现通用人工智能突破等。

从技术角度看,目前车企对AI技术的理解和开发尚处于初级阶段,包括算力等在内的技术深度和实际应用仍有很大提升空间。汽车智能化取得了很大进步,但AI系统仍存在不确定性,仍需要技术积累才能更好地普及应用。同时,AI技术发展是持久战,可能推高汽车制造成本等,汽车企业要做好战略规划,平衡好投入与产出,以免半途而废。构建以市场为导向的AI技术创新体系,推动AI技术取得更大突破,也需要包括汽车企业在内的各方协力合作。王耀指出,算力问题不可忽视,尤其在车载系统中,有限的算力资源和高计算需求构成了技术应用的瓶颈。

数据是AI发展的重要要素,而构建高效开放的数据支撑体系的挑战不容忽视。打通汽车产业数据链“孤岛”,构建完善的数据收集和应用的相关法规制度,增强汽车企业收集和使用数据的合法性和可靠性,推动汽车智能化发展,需要政府、企业等相关方相互配合才能完成。王耀说:“国内企业在数据积累体量和质量仍存在差距,数据孤岛仍未得到有效解决。”“未来竞争是围绕着数据-算法-算力三大要素的全面竞争。车企能否在这场竞争中占得先机,关键在于其是否能够快速有效地整合这三大要素。”

总之,DeepSeek极大地推动了AI在汽车行业的应用热潮,但AI全面发展还需要时间。汽车行业企业需要合作共享,共同推动AI产业在汽车行业的深度发展与应用。

加载中...