新浪财经

总规模6.65GWh,三个压缩空气储能项目进入规划、启动阶段

市场资讯 2025.03.09 20:50

储能与电力市场获悉,近日,东北地区3个大规模压缩空气储能项目相继启动或完成采购,总规模6.65GMh。

黑龙江省吉能宝清350MW/1750MWh压缩空气储能国家级示范项目EPC+F进行中标候选人公示;

吉能开原 350MW/1750MWh压缩空气储能项目EPC+F总承包招标公告;

深能西乌珠穆沁旗3×350MW压缩空气储能项目发布可行性研究报告编制服务招标公告

三个压缩空气储能项目详情见下

吉能宝清350MW/1750MWh中标候选公示

能建东北院联合体1.433元/Wh预中标

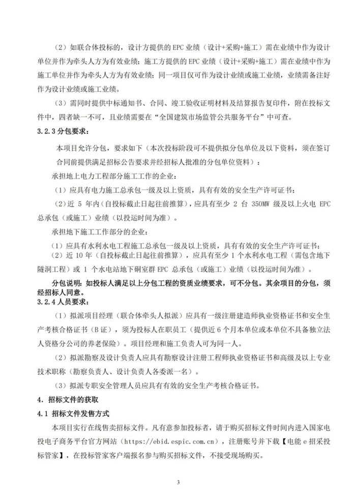
黑龙江省吉能宝清350MW/1750MWh压缩空气储能国家级示范项目EPC+F进行中标候选人公示如下:

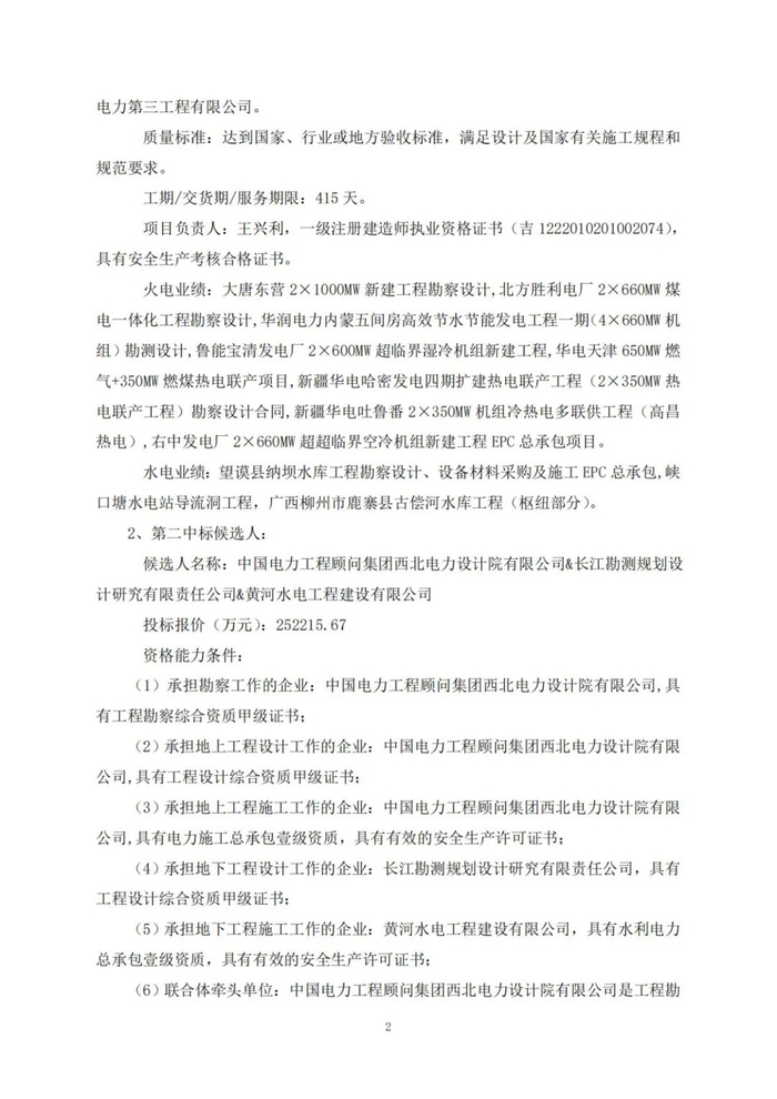
中国电力工程顾问集团东北电力设计院有限公司&中国葛洲坝集团股份有限公司&中国葛洲坝集团第一工程有限公司以250693.29万元的报价,折合单价1.433元/Wh,位列第一中标候选人。

中国电力工程顾问集团西北电力设计院有限公司&长江勘测规划设计研究有限责任公司&黄河水电工程建设有限公司以252215.67万元的报价,折合单价1.441元/Wh,位列第二中标候选人

该项目招标文件显示,本次招标模式为 EPC+F,即设计、采购、施工总承包附加融资支持模式,建设方委托总承包方为本项目寻找第三方融资机构为协助建设方解决部分项目融资款。该工程由国家电投投资开发,规划总规划建设350MW/1750MWh(360°C)压缩空气储能,以及6MW/1.5MWh飞轮储能的混合储能电力调峰调频电站,其中压缩时长7h、发电时长5h。项目计划开工日期为2024年11月11日,计划投产日期为2025年12月31日,预计在2026年5月1日前达产。

EPC+F(融资支持)

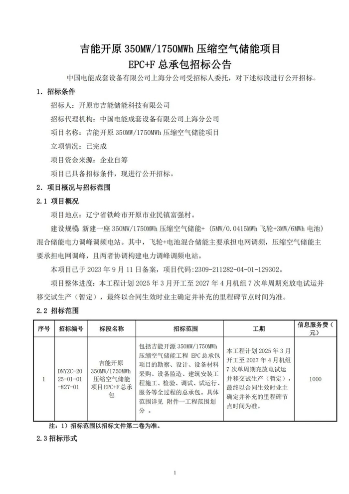
吉能开原350MW/1750MWh招标

吉能开原350MW/1750MWh压缩空气储能项目EPC+F总承包招标公告。项目概况与招标范围如下:

建设规模:新建一座 350MW/1750MWh压缩空气储能+ (5MW/0.0415MWh飞轮+3MW/6MWh电池)混合储能电力调峰调频电站。其中,飞轮+电池混合储能主要承担电网调频,压缩空气储能主要承担电网调峰,且两者协调构建电力调峰调频电站。

项目地点:辽宁省铁岭市开原市业民镇富强村。

招标范围:包括吉能开源 350MW/1750MWh压缩空气储能工程 EPC总承包项目的勘察、设计、设备材料采购、设备监造、建筑安装工程施工、检验、调试、试运行、服务等全过程的总承包。

计划工期:2025年3月开工至2027年4月机组7次单周期充放电试运并移交试生产(暂定),最终以合同生效时业主确定并补充的里程碑节点时间为准。

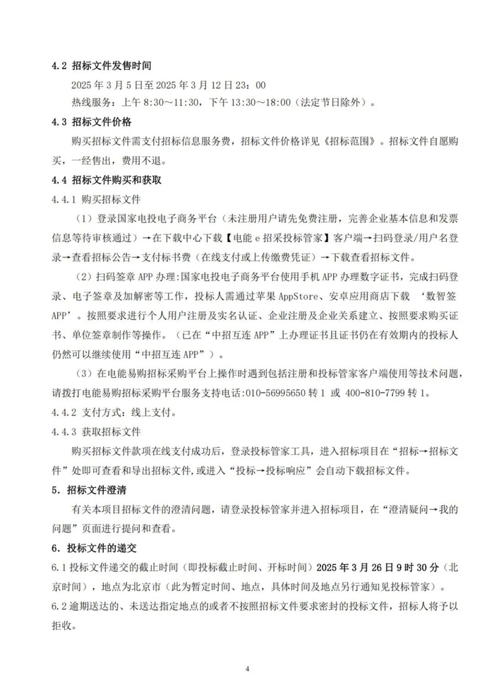
招标文件发售时间:2025年3月5日至2025年3月12日23:00

投标文件递交的截止时间:2025年3月26日9时30分(北京时间)

深能西乌珠穆沁旗3×350MW可研招标

深能西乌珠穆沁旗3×350MW压缩空气储能项目发布可行性研究报告编制服务招标公告,内容如下:

主要内容:投标单位以深能西乌珠穆沁旗3×350MW压缩空气储能项目2026年12月建成投产三台套350MW/1050MWh新型非补燃压缩空气储能机组为时间节点,在设计上充分考虑接入地点负荷消纳及节点交易电价情况,合理分析论证项目可行性,充分论证项目近远期电力市场交易场景。主要工作内容为项目建设场地及相关范围内地质及设施摸查、宝拉格站接入方式及消纳情况、节点交易电价分析等。

原文如下:

(转自:储能与电力市场)

加载中...