新浪财经

重磅!2025年中国及31省市云计算行业政策汇总及解读(全)

前瞻网

关注

转自:前瞻产业研究院

行业主要上市公司:阿里巴巴-SW(09988);腾讯控股(00700);百度集团-SW(09888);紫光股份(000938);用友网络(600588);中国电信(601728);中国移动(600941);中兴通讯(000063);浪潮信息(000977);中科曙光(603019);神州数码(000034);证通电子(002197);东方国信(300166);光环新网(300383);卓易信息(688258);华胜天成(600410);首都在线(300846);品高股份(688227);天融信(002212);深信服(300454)等。

本文核心内容:“十四五”规划、企业上云率

1、政策历程图

云计算软件行业从“十二五”开始成为国家重点发展任务。2012年国家发布《中国云科技发展“十二五”专项规划》,对云计算软件相关技术做出规划。云计算经历了“十三五”的夯实基础,再到“十四五”时期培育壮大产业的阶段性发展。2021年的“十四五”规划中,数字中国建设被提到新的高度,云计算成为重点发展产业。

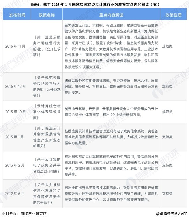
2、国家层面政策汇总及解读

——国家层面云计算行业政策汇总

近年来,国务院、工信部等部门发布一系列云计算相关法规标准,一方面用于指导云计算系统的设计、开发和部署,另一方面则是规范和引导云计算基础设施建设、提升云计算服务能力水平(尤其是云计算安全方面)、以及规范市场秩序等。

——《云计算综合标准化体系建设指南》解读

《云计算综合标准化体系建设指南》立足我国云计算产业新发展阶段,构建支撑高质量发展的标准体系,利用标准引导关键技术突破与科技创新,加强制造强国与新型基础设施建设,引领新产品新业态新模式健康有序发展。《标准》同时提出了未来建设目标,具体如下:

——国家层面云计算行业发展“十四五”目标解读

“十四五”期间,将继续加强云计算基础设施建设,提升云计算与大数据产业的安全保障。强化国家战略科技力量,实施一批像云计算等具有前瞻性、战略性的国家重大科技项目;推动云计算等产业深度融合,构建一批各具特色、优势互补、结构合理的战略性新兴产业增长引擎;推进数字产业化和产业数字化;通过云计算等技术加强数字社会、数字政府建设,提升公共服务、社会治理等数字化智能化水平。

3、各省市层面的政策汇总及解读

——各省市云计算行业政策汇总

各省市依据云计算产业发展情况做出了不同的政策计划。山东省在提升云计算基础设施建设的同时,计划推动云计算与量子技术的融合;河南省计划保证云计算基础设施安全,从而提高文旅产业的发展效益;陕西省加快推进云计算等信息基础设施建设,加快产业数字化转型;甘肃省重点推进建设统一的“国资云”。

——各省市云计算行业发展目标解读

从各省市的云计算发展规划来看,目前我国云计算基础设施配套完善,云计算技术有大幅跃升,企业上云率有明显提高。“十四五”期间,各省市将继续推动大数据与云计算产业的发展,同时提升云计算对经济发展的支持能力。

更多本行业研究分析详见前瞻产业研究院《中国云计算产业发展前景预测与投资战略规划分析报告》

同时前瞻产业研究院还提供产业新赛道研究、投资可行性研究、产业规划、园区规划、产业招商、产业图谱、产业大数据、智慧招商系统、行业地位证明、IPO咨询/募投可研、专精特新小巨人申报、十五五规划等解决方案。如需转载引用本篇文章内容,请注明资料来源(前瞻产业研究院)。

更多深度行业分析尽在【前瞻经济学人APP】,还可以与500+经济学家/资深行业研究员交流互动。更多企业数据、企业资讯、企业发展情况尽在【企查猫APP】,性价比最高功能最全的企业查询平台。

加载中...