新浪科技

【行业深度】洞察2025:中国手持智能影像设备行业竞争格局及企业布局(附市场份额、市场集中度等)

前瞻网

关注

转自:前瞻产业研究院

行业主要上市公司:GoPro, Inc.(GPRO);Garmin Ltd.(GRMN)等

本文核心数据:行业市场份额;行业市场集中度

1、手持智能影像设备行业竞争派系

全球手持智能影像设备行业可分为全景相机和运动相机两大竞争派系,其中运动相机占据绝对主导地位,2023年零售市场规模占总市场的86%,代表企业包括GoPro、影石创新、大疆创新、AKASO和sjcam等。全景相机市场规模为占比14%,代表企业包括影石创新、深圳看到科技、ZCAM、日本理光和GoPro。整体来看,运动相机市场规模更大,部分企业在两个领域均有布局,体现了市场覆盖与技术多元化策略。

2、手持智能影像设备技术竞争格局

手持智能影像设备行业中,各品牌在专利技术布局上呈现明显差异。大疆以超过300项专利领先,展现出强大的技术研发能力和创新优势。Insta360以超过100项专利位居第二。

注:①专利检索关键词为:“手持摄像机” OR “智能摄像机” OR “运动摄像机” OR “全景摄像机” OR “便携摄像机” OR “智能影像设备” OR “运动相机” OR “稳定器相机” OR “手持稳定器” OR “Handheld Camera” OR “Smart Camera” OR “Sport Camera” OR “Panoramic Camera” OR “Portable Camera” OR “Smart Imaging Device” OR “Action Camera” OR “Gimbal Camera” OR “Handheld Gimbal”;②统计时间为2025年1月12日。

3、手持智能影像设备行业市场份额

2023年全球手持智能影像设备行业细分市场中,消费级全景相机市场由Insta360占据主导地位,Ricoh和GoPro次之,其他品牌占据小部分市场;专业级全景相机领域,Insta360同样领先,Kandao和ZCAM紧随其后,其他品牌分布较为分散。在运动相机市场,主要由GoPro、影石Insta360、大疆DJI、深圳塞纳和SJCAM等头部品牌主导,其他品牌占有一定市场份额。整体来看,Insta360在全景相机领域表现突出,而运动相机市场头部品牌的竞争更加激烈,市场集中度相对较高。

4、手持智能影像设备行业市场集中度

全球消费级全景相机市场集中度逐年提升,CR1从2021年的40.2%增长至2023年的67.2%,行业龙头企业对市场的主导地位不断增强。同时,CR3从2021年的85.9%上升至2023年的88.8%,表明市场高度集中,头部企业之间的竞争格局相对稳定,行业资源和市场份额进一步向龙头企业集中。

全球专业级全景相机市场集中度呈逐年提升趋势,CR1在2023年突破60%,显示出龙头企业的市场主导力不断增强。CR3从2021年的61.9%上升至2023年的78.9%,表明市场集中度进一步提高,但相比消费级市场,专业级市场的竞争相对分散,头部企业仍有较大的扩展空间,行业格局逐步向头部集中。

相对全景相机市场,运动相机市场相对分散。2023年,头部企业市场占有率约为24%,前五大企业合计市占率达74%,表明行业资源依然主要集中在少数头部品牌之间。

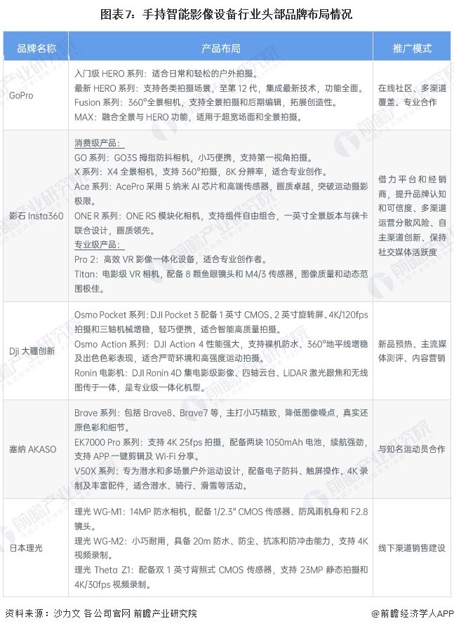
5、手持智能影像设备行业头部企业布局情况

手持智能影像设备行业头部品牌中,GoPro以高性能运动相机为主,影石Insta360专注于全景和运动相机,DJI大疆创新涵盖高性能运动相机和专业级影像设备,塞纳AKASO以高性价比运动相机及多元化产品线著称,日本理光则推出防水和全景相机。各品牌在技术创新和市场拓展方面各具特色,形成多元化竞争格局。

6、中国手持智能影像设备行业竞争状态总结

中国手持智能影像设备行业竞争激烈,头部企业如大疆和Insta360凭借技术优势占据主导地位,但中小品牌仍可通过差异化策略参与竞争。核心部件对少数供应商的依赖使供应商具有一定议价能力,而消费者在面对丰富选择时虽对价格敏感,但头部品牌的技术与品牌溢价限制了其议价能力。行业技术壁垒高,新进入者面临较高门槛,智能手机虽对入门级设备形成替代威胁,但在高端和专业领域替代风险较低。根据以上分析,对各方面的竞争情况进行量化,1代表最大,0代表最小,目前我国手持智能影像设备行业五力竞争总结如下:

更多本行业研究分析详见前瞻产业研究院《全球及中国相机行业发展前景展望与投资战略规划分析报告》

同时前瞻产业研究院还提供产业新赛道研究、投资可行性研究、产业规划、园区规划、产业招商、产业图谱、产业大数据、智慧招商系统、行业地位证明、IPO咨询/募投可研、专精特新小巨人申报、十五五规划等解决方案。如需转载引用本篇文章内容,请注明资料来源(前瞻产业研究院)。

更多深度行业分析尽在【前瞻经济学人APP】,还可以与500+经济学家/资深行业研究员交流互动。更多企业数据、企业资讯、企业发展情况尽在【企查猫APP】,性价比最高功能最全的企业查询平台。

加载中...