新浪财经

赵伟:目标导向、内需为先——2025年全国“两会”精神学习

首席经济学家论坛

关注

摘要

事件:2025年3月5日,国务院总理李强代表国务院,向十四届全国人大三次会议作政府工作报告。

一、主要经济目标设定更务实,相关指标设计讨论充分

主要经济目标设定更加“务实”,对相关指标设计讨论充分。2025年经济增长预期目标为5%左右,“既是稳就业、防风险、惠民生的需要,也有经济增长潜力和有利条件支撑”;报告也提出“实现这些目标很不容易,必须付出艰苦努力”。基于5%左右的经济增长目标,政策部署更加灵活,报告指出将“根据形势变化动态调整政策,提高宏观调控的前瞻性、针对性、有效性”,执行层面注重“加强上下联动、横向协作”。

对可能遇到的困难与挑战,报告表述清醒客观,特别提及关税、内需和执行层面问题。报告指出“多边贸易体制受阻,关税壁垒增多“等问题。内部发展方面,报告梳理三大矛盾:需求端“有效需求不足”的结构性问题,供给端 “部分企业生产经营困难,账款拖欠问题仍较突出”,民生领域“群众就业增收面临压力”等。同时,报告特别提及“一些地方基层财政困难”,也直指“一些工作协调配合不够,有的政策落地偏慢、效果不及预期”等短板。

二、政策部署新增强调注重目标引领、提升实施效能等

“打好政策组合拳”,更加注重目标引领,提升实施效能。2025政策基调延续2024年中央经济工作会议基调,强调“系统集成、协同配合,充实完善政策工具箱,根据形势变化动态调整政策,提高宏观调控的前瞻性、针对性、有效性“。在此基础上,报告新增提出“提升政策目标、工具、时机、力度、节奏的匹配度”,“强化宏观政策民生导向”。

财政政策更加积极,新增政府债务总规模合计增加2.9万亿元。2025年赤字率突破3%、拟按4%左右安排;拟发行超长期特别国债1.3万亿元;拟发行特别国债5000亿元,支持国有大型商业银行补充资本。地方新增专项债拟安排4.4万亿元、比上年增加5000亿元,重点用于投资、土地收储和收购存量商品房、消化地方政府拖欠企业账款等。

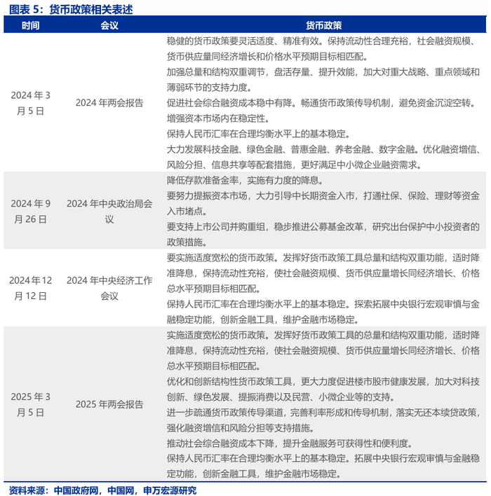
报告延续"适度宽松"货币政策基调,明确保留"适时降准降息"政策选项。结构性货币政策工具突出“优化和创新”,“更大力度促进楼市股市健康发展,加大对科技创新、绿色发展、提振消费以及民营、小微企业等的支持”;货币政策新增“完善利率形成和传导机制”;“推动社会综合融资成本下降”也体现出更强的政策导向性。

三、扩内需成为第一要务,更加关注居民资产负债表

扩内需与惠民生政策结合,成为第一要务。扩内需、促消费政策实施聚焦二个维度:一是就业保障筑基,“更大力度稳定和扩大就业”并采取“支持劳动密集型产业吸纳和稳定就业”策略。二是消费结构优化升级,“安排超长期特别国债3000亿元支持消费品以旧换新”;服务消费“扩大健康、养老、托幼、家政等多元化服务供给”并“落实和优化休假制度”。

政策高度重视民营经济在创新驱动、消费提振、就业促进等方面的积极效能。本次政府工作报告再度从多方面呵护民营经济,包括提请全国人大常委会审议民营经济促进法草案,加力推进清理拖欠企业账款工作,深化政企常态化沟通交流,开展规范涉企执法专项行动,优化和创新结构性货币政策工具以加大对民营、小微企业等的支持等。

政策更加关注资产负债表问题,再提“推动房地产市场止跌回稳”。推动房地产市场止跌回稳,需求端因城施策调减限制性措施,加力实施城中村和危旧房改造;供给端,强调合理控制新增房地产用地供应,提出完善住房建设标准规范。债务化解方面,强调“在发展中化债、在化债中发展”;新增“动态调整债务高风险地区名单,支持打开新的投资空间”。

风险提示

风险提示:外部形势变化,地缘政治紧张。

报告正文

一、不一样的“5%”——2025年全国“两会”精神学习

(一)经济目标设定更“务实”,相关安排讨论充分

主要经济目标设定更加“务实”,对相关指标设计讨论充分。2025年经济增长预期目标为5%左右,与2024年持平。经济目标增速设定持平的背后“既是稳就业、防风险、惠民生的需要,也有经济增长潜力和有利条件支撑,并与中长期发展目标相衔接”。同时,报告也提出“实现这些目标很不容易,必须付出艰苦努力”。基于5%左右的经济增长目标,政策部署更加灵活,报告指出将“根据形势变化动态调整政策,提高宏观调控的前瞻性、针对性、有效性”,执行层面注重“加强上下联动、横向协作”,“注重倾听市场声音”。

对可能遇到的困难与挑战,报告表述清醒客观,特别提及关税、内需和执行层面问题。外部环境方面,报告指出“单边主义、保护主义加剧,多边贸易体制受阻,关税壁垒增多“,”地缘政治紧张因素依然较多”等现实问题。内部发展方面,报告细化中央经济工作会议判断,系统梳理三大矛盾:需求端“有效需求不足,特别是消费不振”的结构性问题,供给端“部分企业生产经营困难,账款拖欠问题仍较突出”,民生领域“群众就业增收面临压力“,”民生领域存在短板“的双重挑战。同时,报告特别提及政策执行效能问题,既关注“一些地方基层财政困难”等客观制约,也直指“一些工作协调配合不够,有的政策落地偏慢、效果不及预期”等短板。

(二)积极宏观政策,注重目标引领、提升实施效能

“打好政策组合拳”,更加注重目标引领,提升实施效能。2025政策基调延续2024年中央经济工作会议基调,强调“系统集成、协同配合,充实完善政策工具箱,根据形势变化动态调整政策,提高宏观调控的前瞻性、针对性、有效性“,在此基础上,新增提出“提升政策目标、工具、时机、力度、节奏的匹配度” ,“强化宏观政策民生导向”。

财政政策更加积极,新增政府债务总规模合计增加2.9万亿元。“更加积极的财政政策”指引下,2025年赤字率突破3%、拟按4%左右安排,赤字规模5.66万亿元、比上年增加1.6万亿元。同时,2025年拟发行超长期特别国债1.3万亿元;拟发行特别国债5000亿元,支持国有大型商业银行补充资本。地方新增专项债拟安排4.4万亿元、比上年增加5000亿元,重点用于投资建设、土地收储和收购存量商品房、消化地方政府拖欠企业账款等。不考虑一次性调增的2万亿元置换债额度,2025年合计新增政府债务总规模11.86万亿元、比2024年增加2.9万亿元。

报告延续中央经济工作会议确定的"适度宽松"货币政策基调,明确保留"适时降准降息"政策选项。具体呈现三大变化:其一,结构性货币政策工具突出“优化和创新”,“更大力度促进楼市股市健康发展,加大对科技创新、绿色发展、提振消费以及民营、小微企业等的支持”;其二,报告更加关注货币政策传导渠道,删除"防范资金空转"表述,新增“完善利率形成和传导机制”要求;其三,将社会融资成本目标从“稳中有降”调整为“推动社会综合融资成本下降”,体现更强的政策导向性。这些调整标志着货币政策在保持连续性的同时,更注重精准施策与传导实效。

报告专项部署地方中小金融机构改革,或与"拓展中央银行宏观审慎与金融稳定功能"相联系。在提出大型商业银行注资方案的同时,报告系统构建中小机构风险化解机制:“一体推进地方中小金融机构风险处置和转型发展,综合采取补充资本金、兼并重组、市场退出等方式分类化解风险”;“充实存款保险基金、金融稳定保障基金等化险资源“,”完善应对外部风险冲击预案,有效维护金融安全稳定”。

(三)扩内需成为第一要务,更加关注居民资产负债表

扩内需与惠民生政策结合,成为第一要务,报告将“大力提振消费、提高投资效益,全方位扩大国内需求”摆在工作任务的首要。政策希望通过更稳定的内需来对冲外部风险,指出“促进消费和投资更好结合,加快补上内需特别是消费短板,使内需成为拉动经济增长的主动力和稳定锚” 。

政策实施聚焦二个维度:

一是就业保障筑基。报告指出“更大力度稳定和扩大就业”,并采取“支持劳动密集型产业吸纳和稳定就业,统筹好新技术应用和岗位转换,创造新的就业机会”的策略。同时,报告指出"完善劳动者工资正常增长机制",配合更大力度的就业政策提升居民消费能力。民生兜底方面,报告提出"制定促进生育政策,发放育儿补贴"及"加强低收入人口动态监测"。

二是消费结构优化升级。商品消费领域“安排超长期特别国债3000亿元支持消费品以旧换新”。服务消费“从放宽准入、减少限制、优化监管等方面入手,扩大健康、养老、托幼、家政等多元化服务供给”,并“落实和优化休假制度,释放文化、旅游、体育等消费潜力”。新型消费着力“创新和丰富消费场景,加快数字、绿色、智能等新型消费发展。落实和优化休假制度,释放文化、旅游、体育等消费潜力” 。

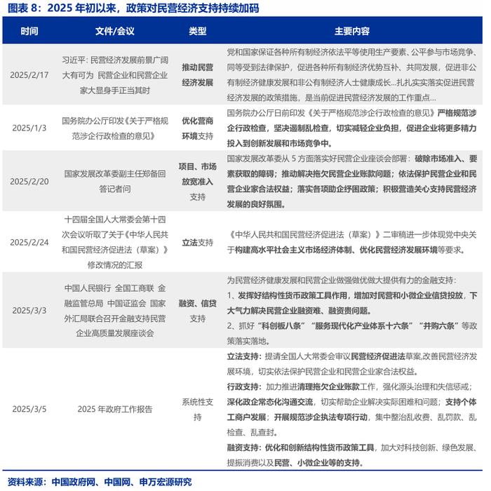
政策高度重视民营经济在创新驱动、消费提振、就业促进等方面的积极效能。2025年初以来,政策对民营经济支持即持续加码。2月下旬民营经济座谈会后,多部委发文、表态,从优化营商环境,放宽市场准入,加大融资支持力度等方面支持民营经济发展。本次政府工作报告再度从多方面呵护民营经济,提出“促进平台经济规范健康发展,更好发挥其在促创新、扩消费、稳就业等方面的积极作用”。同时,报告亦提及提请全国人大常委会审议民营经济促进法草案,加力推进清理拖欠企业账款工作,深化政企常态化沟通交流,开展规范涉企执法专项行动,加大对民营、小微企业金融支持等方面。

政策更加关注资产负债表问题,再提“推动房地产市场止跌回稳”。报告继续强调“持续用力推动房地产市场止跌回稳”;需求端,因城施策调减限制性措施,加力实施城中村和危旧房改造,充分释放住房需求;供给端,强调合理控制新增房地产用地供应,调增地方新增专项债额度用于推进收购存量商品房等;同时也提出完善住房建设标准规范。债务化解方面,报告重点强调地方要“在发展中化债、在化债中发展”。报告新增强调“动态调整债务高风险地区名单,支持打开新的投资空间”,或指向部分地方隐性债务问题对其投资掣肘减轻。

“十四五”规划收官之年,双碳目标有所强化。一是能效目标升级,将2024年“单位国内生产总值能耗降低2.5%左右”提升至“降低3%左右”,加速追赶“十四五”规划总体目标;二是新能源布局深化,报告提出“加快建设“沙戈荒”新能源基地,发展海上风电,统筹就地消纳和外送通道建设”等;三是煤电定位转型,政策表述从2024年强调“发挥煤炭、煤电兜底作用,确保经济社会发展用能需求”转为实施“开展煤电低碳化改造试点示范”。

报告再提稳住股市,并强化改革导向。一是机制建设维度,通过“深化资本市场投融资综合改革,大力推动中长期资金入市,加强战略性力量储备和稳市机制建设”,构建市场稳定器;二是制度优化维度,“改革优化股票发行上市和并购重组制度”,同步“加快多层次债券市场发展”拓展融资渠道;三是政策协同维度,以上改革措施在稳定股市运行的同时,通过改善企业融资环境、丰富居民财富管理工具,为微观主体资产负债表修复创造基础条件。

风险提示

1、外部形势变化。关税壁垒增多,冲击全球产业链供应链稳定。

2、地缘政治紧张。地缘政治紧张因素依然较多。