新浪财经

【全网最全】2024年锡行业上市公司全方位对比(附业务布局汇总、业绩对比、业务规划等)

前瞻网

关注

转自:前瞻产业研究院

行业主要上市公司:兴业银锡(000426.SZ)、锡业股份(000960.SZ)、华锡有色(600301.SH)等

本文核心数据:中国锡行业上市公司汇总、营业收入、业务占比

锡行业上市公司汇总

中国锡行业产业链可以分为上中下游,其中上游包括锡矿的勘探、采选、冶炼。中游主要为锡的深加工,主要产品包括锡焊料、马口铁、锡合金等;下游应用领域丰富,包括电子信息、新能源、航空航天以及工业设备等行业。

锡行业代表企业锡业务布局对比

锡业股份是我国锡行业龙头企业,2023年锡业务营收接近140亿元,全国第一;华锡有色和兴业银锡相关业务营收分别为12.1亿元和13.3亿元,和锡业股份差别较大。锡深加工行业中,宇邦新材相关业务营收较高,达到27.62亿元。

锡行业代表企业锡业务业绩对比

从中国锡行业代表性企业业务来看,中国锡上游代表企业主要为兴业银锡、锡业股份以及华锡有色,相关产品产量和销量处于全国顶尖水平。锡深加工方面,宇邦新材锡业务营收较高,2023年达到27.62亿元;唯特偶毛利率较高,超过15%。

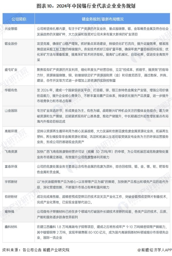
锡行业代表企业业务规划对比

中国锡行业代表企业中,兴业银锡、锡业股份、华锡有色等上游企业主要专注于矿产资源的开发,增加锡矿产量,确保矿山稳产增效;高能环境、飞南资源等企业重点布局再生锡业务,提高技术水平,增加锡矿产量;宇邦新材、有研粉材等企业则重点关注产能增加、技术突破两个方面。

更多本行业研究分析详见前瞻产业研究院《中国锡行业深度调研与投资战略规划分析报告》

同时前瞻产业研究院还提供产业新赛道研究、投资可行性研究、产业规划、园区规划、产业招商、产业图谱、产业大数据、智慧招商系统、行业地位证明、IPO咨询/募投可研、专精特新小巨人申报、十五五规划等解决方案。如需转载引用本篇文章内容,请注明资料来源(前瞻产业研究院)。

更多深度行业分析尽在【前瞻经济学人APP】,还可以与500+经济学家/资深行业研究员交流互动。更多企业数据、企业资讯、企业发展情况尽在【企查猫APP】,性价比最高功能最全的企业查询平台。

加载中...