新浪财经

2025年中国智能安全帽行业发展现状及趋势研判:多领域积极布局,行业规模保持增长,未来发展前景广阔[图]

智研咨询

关注

2025-03-07 09:46

来源:智研咨询

内容概要:智能安全帽是传统安全帽的高科技升级版。它结合了传统安全防护与智能技术,凭借其具备智能感知、监测、报警等功能,成为许多行业首选的安全装备。随着新型建筑、工业自动化和其他应用领域的快速发展,中国智能安全帽市场呈现快速增长态势,在满足国内市场需求的同时大量出口到国外市场。2024年,我国智能安全帽行业产量约为148万个,同期国内市场需求约为40万个,市场规模约7亿元;预计20225年我国智能安全帽行业产量约180万个,需求量约为50万个,市场规模约为8.65亿元。随着技术进步,其功能将更加多样化和智能化。同时随着政府政策的支持、技术创新的推动和行业标准的制定,中国智能安全帽行业将迎来爆发式增长,未来发展前景广阔。

上市企业:广联达(002410.SZ)、兴图新科(688081)、中兴通讯(000063)、华润水泥(CARCY)、中国电信(601728)

相关企业:中泰创安、北京润得、思福泰

关键词:智能安全帽市场规模、智能安全帽市场竞争格局、智能安全帽行业发展前景

一、智能安全帽行业概况

安全帽是防止物体冲击伤害头部的劳动防护用品,也是建筑工人进入工地施工或高空作业时的标准装备,可有效保护佩戴者的人身安全。智能安全帽是由传统的安全帽演化而来的,更准确地说,它是传统安全帽的高科技升级版。传统安全帽仅具备单一的保护人员头部安全的功能,为适应施工现场多样化的需求,智能安全帽除了包含帽壳、帽衬、下颌带等基础组件,还以工人实名制为基础,以物联网+智能硬件为手段,通过工人佩戴装载智能芯片的安全帽,现场安装“工地宝”数据采集和传输,实现数据自动收集、上传和语音安全提示,最后在移动端实时数据整理、分析,清楚了解工人现场分布、个人考勤数据等,给项目管理者提供科学的现场管理和决策依据。智能安全帽不仅提供基础防护,还具备环境监测、定位导航、通信协作、健康监测、报警应急、数据记录和AR显示等功能,显著提升工作安全性和效率。

二、智能安全帽行业发展现状

当智慧城市加快发展步伐,智慧工地和智慧建筑新一代颠覆式技术变革,安全帽也迎来了科技创新时代。随着建筑、交通等行业对工人安全要求的提高,传统安全帽已经无法满足需求。智能安全帽结合了传统安全防护与智能技术,凭借其具备智能感知、监测、报警等功能,成为许多行业首选的安全装备。近年来,智能安全帽行业行业受到了广泛关注,在中国市场上也有了很好的发展,国内智能安全帽在满足国内市场需求的同时大量出口到国外市场。2024年我国智能安全帽行业产量约为148万个,较2023年增加26.47万个;同期国内市场需求约为40万个,较2023年增加6.86万个。预计20225年我国智能安全帽行业产量约180万个,需求量约为50万个。

智能安全帽市场目前正处于快速发展阶段。随着新型建筑、工业自动化和其他应用领域的快速发展,中国智能安全帽市场的规模呈现快速增长态势。2024年,我国智能安全帽行业市场规模从2017年的2.08亿元增长至7亿元左右,预计2025年有望达到8.65亿元。

相关报告:智研咨询发布的《中国智能安全帽行业市场发展潜力及投资策略研究报告》

三、智能安全帽行业产业链

1智能安全帽行业产业链结构

智能安全帽行业产业链上游主要包括集成电路、电子元器件、传感器、电池、摄像头、塑料和金属配件等原材料;行业中游为智能安全帽的生产制造;行业下游应用于建筑工程、矿山开采和消防等行业。

2智能安全帽行业产业链上游-电子元器件

智能安全帽是一种集成了传感器、控制器、显示器等电子元件的智能设备。安全帽螺丝内的电子元件在提高工人安全性方面发挥了重要作用。通过监测佩戴状态、冲击检测和数据传输等功能,电子元件能够实时关注工人的安全状况。

目前,电子元器件领域已成为全球高科技竞争的主战场之一,该领域的综合实力已经成为决定全球工业未来格局的重要因素。在国家的高度重视和大力支持下,我国电子元件行业快速发展。据统计,2024年,我国电子元件市场规模从2017年的1.83万亿元增长至2.45万亿元。

3智能安全帽行业产业链下游-建筑工程

建筑施工过程存在诸多安全风险,如高处坠落、物体打击等。智能安全帽可配备多种传感器,当检测到施工人员出现异常动作或处于危险区域时,能及时发出安全救信息。在风云变幻的经济浪潮下,建筑工程行业正站在发展的十字路口。2024年,诸多新趋势已然崭露头角,既带来了挑战,更孕育着无限机遇。2024年,我国建筑工程产值28.97万亿元,较2023年增加1.1万亿元。

智能安全帽行业竞争格局

1、主要企业

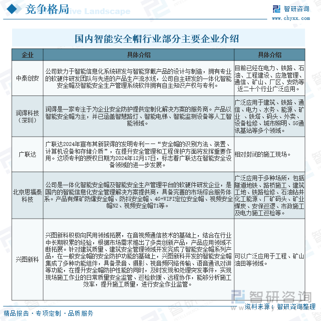
目前,国内智能安全帽厂商数量达到了数十家,较大的品牌有中泰创安、润得科技、广联达、思福泰、兴图新科等。

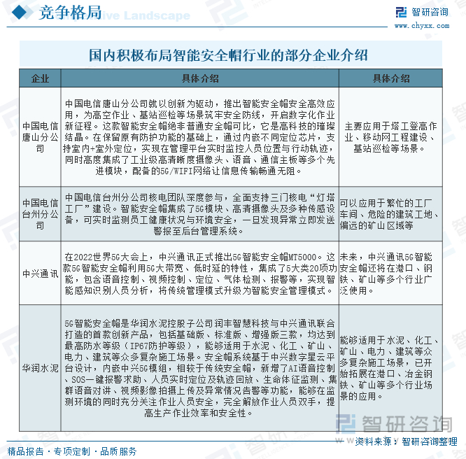
在安全问题逐渐成为社会关注热点,创新引领发展潮流的时代背景下,各行业都在积极探索新的安全保障与高效作业模式。中国电信、中兴通讯、华润水泥等企业积极布局智能安全帽领域。具体如下:

2、代表企业

1)、兴图新科

兴图新科积极向民用领域拓展,在音视频通信技术的基础上,结合在行业中长期积累的经验,根据市场需求推出了多类创新产品,产品应用领域不断拓展。针对建筑质量、建筑安全管理领域开发完成了智能安全帽系列产品,在一般安全帽的安全防护功能的基础上,兴图新科开发的智能安全帽集成了多种功能组件,具备录音、摄影、视音频网络传输、语音通讯对讲等功能,在提升安全帽防护性能的同时,及时发现和处理突发事件,可以广泛应用于工程、矿山、油田等领域,实现现场施工作业的日常质量安全监管、巡检救援、远程协作,能够分析施工效率,提升施工质量,进行安全作业监管。

兴图新科及其子公司已具备较为雄厚的技术积淀和应用能力,通过不断消化、吸收、探索和创新,形成了独具特色的技术体制和技术体系,在音视频信息采集、处理、传输、显示控制、业务融合等领域,形成了多项具有自主知识产权的核心技术,累计获得发明专利、外观专利和软著证书共241项,其中包括智能安全帽实用新型、外观设计专利。

2)、思福泰

思福泰是一体化智能安全帽及智能安全生产管理平台的软硬件研发企业,是国内的智能信息化安全管理解决方案提供商,具备完善的市场综合服务体系。其产品有煤矿防爆安全帽、防抖安全帽、4G+WIFI定位安全帽、视频安全帽N2、视频安全帽T1等。

智能安全帽行业发展趋势

中国智能安全帽行业有着巨大的发展潜力。随着技术进步,其功能将更加多样化和智能化。同时随着政府政策的支持、技术创新的推动和行业标准的制定,中国智能安全帽行业将迎来爆发式增长。预计未来,中国智能安全帽行业的规模将保持增长,未来发展前景广阔。

以上数据及信息可参考智研咨询(www.chyxx.com)发布的《中国智能安全帽行业市场发展潜力及投资策略研究报告》。智研咨询是中国领先产业咨询机构,提供深度产业研究报告、商业计划书、可行性研究报告及定制服务等一站式产业咨询服务。您可以关注【智研咨询】公众号,每天及时掌握更多行业动态。

本文采编:CY315

智研咨询 - 精品报告

《2025-2031年中国智能安全帽行业市场发展潜力及投资策略研究报告》共九章,包含2025-2031年国内智能安全帽行业品牌发展预测,2025-2031年国内互联网+智能安全帽行业品牌投资价值与投资策略分析,国内智能安全帽行业总结及企业经营战略建议等内容。

如您有其他要求,请联系:在线咨询

文章转载、引用说明:

智研咨询推崇信息资源共享,欢迎各大媒体和行研机构转载引用。但请遵守如下规则:

1.可全文转载,但不得恶意镜像。转载需注明来源(智研咨询)。

2.转载文章内容时不得进行删减或修改。图表和数据可以引用,但不能去除水印和数据来源。

如有违反以上规则,我们将保留追究法律责任的权力。

版权提示:

智研咨询倡导尊重与保护知识产权,对有明确来源的内容注明出处。如发现本站文章存在版权、稿酬或其它问题,烦请联系我们,我们将及时与您沟通处理。联系方式:gaojian@chyxx.com、010-60343812。

加载中...