新浪财经

研判2025!中国铯矿行业资源分布、产量及重点企业分析:全球铯矿资源稀缺,中矿资源掌控全球八成以上矿产[图]

智研咨询

关注

2025-03-06 09:20

来源:智研咨询

内容概况:近年来,中国铯矿行业在开采和加工技术方面取得了显著进步。随着数字化智能化开采模式的推广,铯矿的开采效率和资源利用率大幅提升。此外,精密分离技术和高效能源利用技术的不断发展,进一步提高了铯化合物的生产效率和产品纯度。这些技术突破为铯矿产量的稳步增长提供了有力支持。2023年,中国铯矿(铯化合物)产量为537吨,同比增长6.76%。同时,伴随着铯及其化合物在多个领域的应用不断拓展,特别是在高科技领域,如原子钟、核能、半导体和光纤通信等,推动铯矿产量的不断攀升。

相关上市企业:中矿资源(002738)、赣锋锂业(002460)

相关企业:中国地质装备集团有限公司、三一重工股份有限公司、徐工集团工程机械股份有限公、洛阳栾川钼业集团股份有限公司、深圳市汇顶科技股份有限公司、杭州士兰微电子股份有限公司、光峰科技(深圳)股份有限公司、长春光机所光电技术有限公司、河南承明光电新材料股份有限公司、中国石化催化剂有限公司、万华化学集团股份有限公司、中国核工业集团有限公司、中广核核电运营有限公司

关键词:铯矿、铯矿分布、铯矿产量、铯矿行业现状、铯矿发展趋势

一、行业概述

铯矿是指含有铯(Cs,原子序数55)的天然矿物或矿石资源。铯是一种稀有碱金属,具有低熔点、高反应性及优异的光电性能,广泛应用于原子钟、石油钻井、电子器件等领域。铯在自然界中没有单质形态,主要以盐的形式极少地分布于陆地和海洋中。而全球可规模化开采的铯资源主要来源于铯榴石,这是一种含铯的独立矿物。

全球铯矿资源分布的地质成因复杂,主要包括残余岩浆结晶、热液交代以及卤水浓缩或蒸发沉积等过程。这些过程形成了不同类型的铯矿床,如伟晶岩型、花岗岩型、盐湖型和卤水及热泉型等。铯资源主要赋存于伟晶岩矿床中,这些矿床通常与锂、铍、铌、钽等稀有金属或盐类矿物共伴生。此外,卤水矿床也是铯资源的一种重要赋存状态,但相比伟晶岩矿床,开发利用价值有限。

二、行业发展历程

中国铯矿行业发展主要经历了五个阶段。20世纪50年代至70年代的起步阶段,中国铯矿行业的起步与核工业的发展密切相关。20世纪50年代,随着我国核工业的兴起,铯矿资源的战略价值开始受到重视。这一时期,铯矿的开采和加工主要服务于国防和核工业需求,规模较小,技术水平有限,主要依赖进口设备和技术。

20世纪80年代至90年代的初步发展阶段,随着改革开放的推进,中国开始加大对战略性矿产资源的勘探和开发力度。这一阶段,铯矿资源的勘探取得了一定进展,国内开始逐步建立铯矿开采和加工的基础设施,技术水平有所提升,但仍以满足国内基础需求为主。

2000年代至2010年代的快速发展阶段,进入21世纪,随着科技的快速发展,铯在原子钟、核磁共振成像等高科技领域的应用逐渐增加,市场需求迅速上升。这一时期,中国铯矿行业在技术创新和产业链延伸方面取得显著进展。铯矿的开采和加工技术不断突破,资源勘探范围扩大,同时,行业开始注重环保和可持续发展。

2010年代至2020年代的成熟与拓展阶段,随着全球对铯资源需求的持续增长,以及中国在高新技术领域的快速发展,铯矿行业进入成熟期。这一阶段,中国铯矿行业形成了较为完整的产业链,从上游的矿产资源勘探与开采,到中游的加工提炼,再到下游的高附加值产品应用,行业规模不断扩大。同时,国内企业开始走向国际市场,参与全球铯资源的开发与合作。

2020年代至今的高质量发展阶段,随着科技的进一步发展和环保要求的提高,铯矿行业进入高质量发展阶段。这一时期,行业更加注重资源的高效利用和绿色开采,技术创新成为推动行业发展的核心动力。同时,政府通过政策引导和行业规范,推动铯矿行业向高端化、智能化、绿色化方向发展。

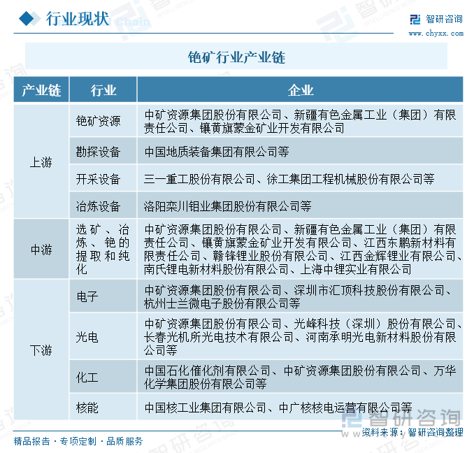
三、行业产业链

铯矿行业产业链上游主要涉及铯矿的开采及加工,包括铯矿资源以及勘探设备、开采设备和选矿设备等。产业链中游涉及铯矿的选矿、冶炼、铯的提取和纯化等。产业链下游为铯矿的应用领域,如电子、光电、化工、核能等。铯矿被转化为各种高附加值产品,如铯同位素、铯合金、铯化合物等,广泛应用于精密仪器制造、医疗诊断、能源开发等领域。

相关报告:智研咨询发布的《中国铯矿行业市场竞争态势及未来趋势预测报告》

四、全球行业现状

全球铯资源稀少,铯矿储量90%以上集中分布在加拿大、津巴布韦和纳米比亚。根据美国地质调查局数据,2020年全球伟晶岩型铯资源储量为21.71万吨,其中加拿大12万吨、津巴布韦6万吨、纳米比亚3万吨、澳大利亚0.71万吨。到2022年,全球伟晶岩型铯资源储量减少至20万吨以下,且随着开发利用,现有矿区铯矿产资源储量一直在减少。

具体来看,全球可规模化开采的铯矿资源主要集中于三大矿山:加拿大坦科(Tanco)矿山、津巴布韦比基塔(Bikita)矿山和澳大利亚辛克莱(Sinclair)矿山。其中加拿大坦科矿山是全球现有在产的唯一以铯榴石为主矿石的矿山,也是全球储量最大的铯榴石矿山,其铯榴石品位高,具有较高的经济开采价值,氧化铯平均品位达23.3%。坦科矿山保有未开采铯矿石资源量11.72万吨,其中氧化铯含量为1.62万吨;铯尾矿资源量约为352.22万吨,其中氧化铯含量约为2.6万吨,合计坦科矿山保有氧化铯资源量4.22万吨。

津巴布韦比基塔矿山也是全球开采铯榴石的主要矿山之一。自1911年被发现至今,比基塔矿山开发了大量的锂、铯、钽等资源,其铯榴石型矿石资源基本上被消耗殆尽,但该矿山仍发育有多条未经验证的锂铯钽型伟晶岩体,具备进一步扩大铯矿产资源储量的潜力。而澳大利亚辛克莱矿山是近年来新探明的铯榴石矿,共探获矿石资源量7110吨,氧化铯品位16.4%,包含1166吨铯氧化物,保有资源量较小。

五、中国行业现状

中国被认为拥有富含铯的间歇泉、锂云母和铯榴石矿床。根据自然资源部数据显示,2022年,中国铯矿保有储量为14.15万吨,同比增长473.00%。其中,江西省铯矿保有储量为14.07万吨,同比增长487.80%,占全国总保有储量的99.47%。

从品质来看,中国铯矿资源相对缺乏,且均为伴生矿床,矿石品质较差,提取难度较大,经济可行性较低。而从分布来看,江西地区的锂云母型铯矿是中国重要的铯矿类型之一。这些矿床通常与花岗岩或伟晶岩有关,锂云母是主要的含铯矿物。该地区的铯矿品位虽然不高,但储量相对较大,具有一定的开采价值。除了锂云母型铯矿外,中国还有铯榴石型、盐湖型等多种类型的铯矿。铯榴石型铯矿主要分布在新疆阿尔泰可可托海等地,而盐湖型铯矿则主要分布在青海、西藏等地的盐湖中。这些类型的铯矿在地质特征、成因及品位方面均有所不同。

近年来,中国铯矿行业在开采和加工技术方面取得了显著进步。随着数字化智能化开采模式的推广,铯矿的开采效率和资源利用率大幅提升。此外,精密分离技术和高效能源利用技术的不断发展,进一步提高了铯化合物的生产效率和产品纯度。这些技术突破为铯矿产量的稳步增长提供了有力支持。2023年,中国铯矿(铯化合物)产量为537吨,同比增长6.76%。同时,伴随着铯及其化合物在多个领域的应用不断拓展,特别是在高科技领域,如原子钟、核能、半导体和光纤通信等,推动铯矿产量的不断攀升。

六、重点企业经营情况

中国铯矿行业呈现出多元化的竞争格局。其中,中矿资源在2023年完成对加拿大坦科矿山和津巴布韦比基塔矿山股权的100%收购,并全额包销澳大利亚辛克莱矿山的铯榴石资源,进一步巩固了其在全球铯产业中的地位。而江西东鹏新材料有限责任公司和江西钨业集团有限公司在国内铯矿开发和加工领域具有重要地位。新疆有色金属工业(集团)有限责任公司和镶黄旗蒙金矿业开发有限公司则通过资源开发和技术创新,逐步提升在铯矿领域的竞争力。

中矿资源集团股份有限公司成立于1999年,最初以地勘服务起家,2014年在深交所上市。公司通过收购东鹏新材和加拿大Tanco矿山、津巴布韦Bikita矿山等,实现了从资源开采到精细化工产品生产的全产业链布局。中矿资源在铯矿领域具有资源优势,现阶段,公司控制了全球80%以上的铯榴石矿产资源,以及80%的铯盐生产与供应能力。公司旗下的加拿大Tanco矿山是全球现有在产的唯一以铯榴石为主矿石的矿山,截至2024年上半年,Tanco矿区保有铯矿资源量达11.61万吨,氧化铯含量高达4.21万吨,占全球铯矿储量的一半以上。此外,津巴布韦Bikita矿山锂矿床共生铯榴石,具备进一步扩大锂铯钽矿产资源储量的潜力。

七、行业发展趋势

1、技术创新驱动产业升级

未来,中国铯矿行业将更加注重技术创新,推动产业升级。一方面,铯矿开采技术将朝着绿色环保和智能化方向发展。数字化智能化开采模式将逐步推广,自动化机械化装备的研发和产业化进程也将加快。这不仅有助于提高开采效率,还能降低对环境的影响,提升资源的利用率。另一方面,铯矿加工工艺将不断提升,精密分离技术的发展将进一步提高产品纯度和品质。同时,高效能源利用技术的研究将降低生产成本,循环经济模式的构建将促进资源的高效利用。通过技术创新,中国铯矿行业有望在全球市场中占据更重要的地位。

2、市场需求推动应用拓展

随着科技的不断进步和新兴产业的快速发展,铯矿的市场需求将持续增长。未来,铯矿的应用领域将不断拓展,特别是在高端科技领域,如原子钟、核能、半导体、光纤通信等。例如,铯是制造高精度计时器和原子钟的关键材料,广泛应用于通信、导航和科研等领域。此外,铯矿在航空航天领域的应用也日益显著,其特性使其成为制造高性能光学元件、传感器和电子设备的关键材料。随着这些领域的技术进步,铯矿的需求将持续攀升。

3、政策支持与产业协同

中国政府高度重视铯矿等稀有金属资源的开发与利用,未来将继续出台一系列政策支持铯矿行业的发展。一方面,政策将重点支持铯矿产业的绿色、智能化转型升级,鼓励企业加强技术创新,提高矿山开采效率和资源利用率。同时,政府将推动应用领域的技术进步,例如在储能材料、光电器件等领域的应用。另一方面,通过政府引导,企业将开展资源整合与协同开发,打造集采矿、加工、研究等功能于一体的铯矿产业集聚区。这将有助于优化资源配置,形成规模化生产,提升产业集中度和竞争力。此外,中国还将积极参与国际铯资源合作与交流,推动建立国际铯资源治理体系。

以上数据及信息可参考智研咨询(www.chyxx.com)发布的《中国铯矿行业市场竞争态势及未来趋势预测报告》。智研咨询是中国领先产业咨询机构,提供深度产业研究报告、商业计划书、可行性研究报告及定制服务等一站式产业咨询服务。您可以关注【智研咨询】公众号,每天及时掌握更多行业动态。

本文采编:CY407

智研咨询 - 精品报告

《2025-2031年中国铯矿行业市场竞争态势及未来趋势预测报告》共十五章,包含2025-2031年铯矿行业投资机会与风险分析,2025-2031年铯矿企业经营战略可行性分析,2025-2031年中国铯矿产业发展趋势预测分析等内容。

如您有其他要求,请联系:在线咨询

文章转载、引用说明:

智研咨询推崇信息资源共享,欢迎各大媒体和行研机构转载引用。但请遵守如下规则:

1.可全文转载,但不得恶意镜像。转载需注明来源(智研咨询)。

2.转载文章内容时不得进行删减或修改。图表和数据可以引用,但不能去除水印和数据来源。

如有违反以上规则,我们将保留追究法律责任的权力。

版权提示:

智研咨询倡导尊重与保护知识产权,对有明确来源的内容注明出处。如发现本站文章存在版权、稿酬或其它问题,烦请联系我们,我们将及时与您沟通处理。联系方式:gaojian@chyxx.com、010-60343812。

加载中...