新浪财经

发展中经济体的国家创业主义:中国案例分析与成功实施策略

工信头条

关注

在全球经济格局深刻变革的背景下,国家创业主义(State Entrepreneurialism)作为一种政府主导的经济发展模式,为发展中经济体提供了实现产业升级、技术创新和可持续发展的关键路径。本报告以中国特高压、高铁与4G建设为例,深入分析了国家创业主义的成就、适配场景、实施基础、关键要素及策略等问题。报告指出,中国通过国家创业主义在基础设施建设领域取得了显著成就,展现了国家创业主义在推动经济高质量发展中的适配性和有效性。报告进一步指出,国家创业主义推进突破性创新的成功实施依赖于三个关键要素:适合的领域和场景、创新生态的构建和“抓手”选择、技术标准体系构建和迭代的赋能。通过这些策略,中国不仅在高铁、特高压输电和4G电信等领域实现了技术突破和产业升级,还在全球范围内产生了积极的溢出效应。此外,报告强调,发展中经济体可以借鉴中国的成功经验,结合自身国情,精准动员资源,推动突破性创新,以实现经济的可持续发展。

近年来,中国在基础设施领域取得了举世瞩目的突破性创新成就,这些成就不仅提升了国家的综合竞争力,也为全球基础设施建设提供了宝贵经验。

以高铁为例,中国高铁通过自主研发攻克转向架、牵引系统等关键技术,复兴号的中国标准占比达84%,并凭借其先进的动车组技术和全球最长的高铁网络,从高铁领域的后来者迅速崛起为全球领导者,在短短六年内赶超了大多数发达国家。高铁不仅成为中国铁路现代化的象征,还对社会经济发展产生了深远影响。

类似,特高压(UHV)输电项目自2004年提出以来,在电网技术、电气设备、项目建设和运营等方面取得了重大突破。面对±800千伏换流变压器技术封锁,中国选择了自主创新的道路。国家电网通过“用户驱动的创新管理模式”,在四年内完成关键技术创新,形成了世界级技术体系。除此之外,中国在商用无线通讯(如4G)以及核能发电等领域的毫米波无线接入架构、物理层关键技术等方面取得了突破性进展,并完成了相关芯片模块的设计与流片。从技术追赶到自主创新的过程充分体现出中国在全球技术追赶中的显著成就。

而自2020年开始,面向未来的新型基础设施建设正呈现出三大战略方向:在信息基础设施领域着力构建5G、物联网、卫星与工业互联网为代表的融合创新生态;以人工智能、云计算与区块链为代表的通讯网络基础设施和以数据中心、智能计算中心为代表的算力基础设施等。再根据近期的《新型基础设施建设三年行动计划》部署,我国正系统推进6G星地融合网络试验、东数西算国家枢纽节点建设,2023年相关领域研发投入强度已提升至2.6%。特别是在量子计算、类脑智能等前沿领域,通过"揭榜挂帅"机制实现17项关键设备国产化突破。这种“硬件筑基-软件赋能-生态创新”的垂直整合模式,既培育出具有全球竞争力的系统集成能力,又为数字孪生城市、产业元宇宙等新业态提供了基础设施支撑。随着"一带一路"科技合作专项的深化,中国在数字丝绸之路、绿色能源走廊等新型基建设施的跨国共建中,正在探索技术标准输出与协同创新机制。

这类无论是当时被认为是新型基础设施的成功建设还是为未来继续迅猛崛起所做的新兴技术领域的部署与准备,都充分展现了国家创业主义在推动技术创新和产业升级中的重要作用。相关研究表明,在公共机构直接和成功地促进创新的情况下,新型基础设施建设会大大促进该国的经济发展。

首先,国家创业主义能够通过内生增长机制,帮助国家实现经济稳定和可持续发展。其次,国家创业主义有助于国家在关键技术和核心产业领域实现自主可控,从而提升国家的经济安全和国际竞争力。

尽管国家创业主义在推动创新和经济增长方面展现出显著优势,发展中国家在实践中仍面临诸多独特挑战。一方面,发展中国家的政府治理能力相对薄弱,政策执行效率和资源配置能力不足,这可能导致政策目标难以有效落实,甚至引发资源浪费和腐败问题。另一方面,发展中国家在技术基础和人才储备方面相对不足,难以在短期内实现技术追赶和产业升级。此外,发展中国家在国际经济体系中往往处于弱势地位,面临来自发达国家的技术封锁和市场准入限制,进一步增加了国家创业主义的实施难度。

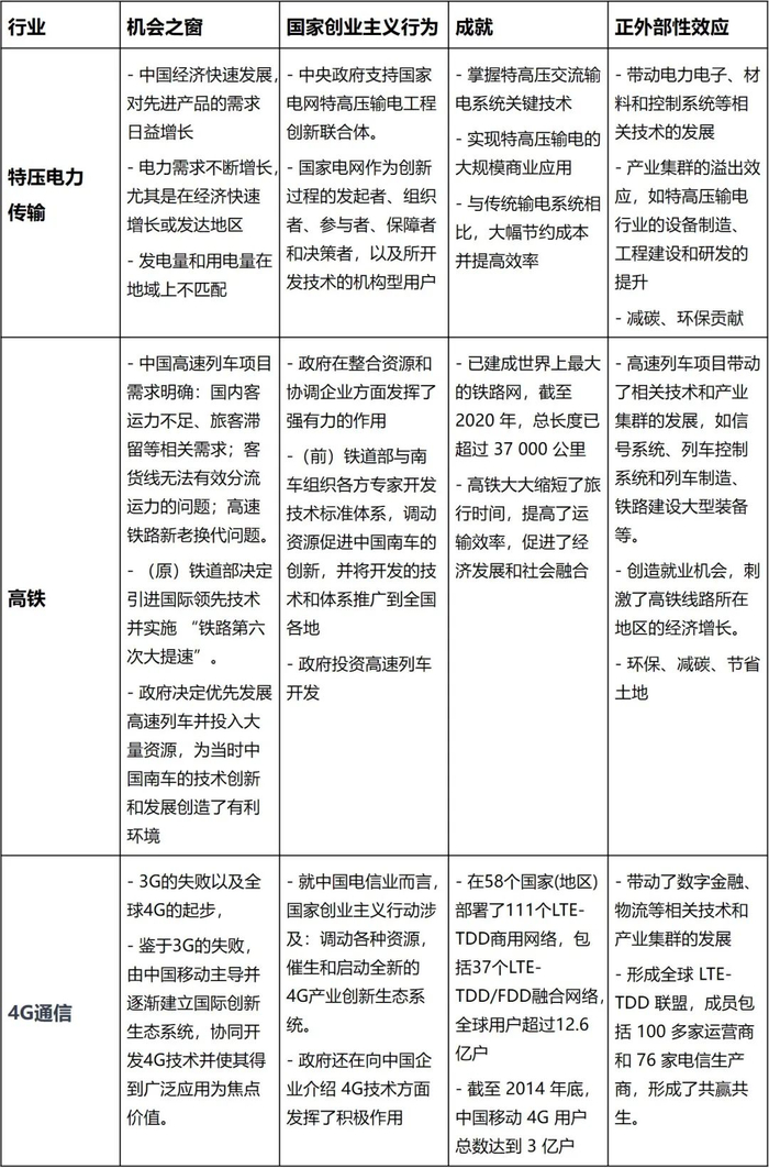
然而,来自中国的探索成果,帮助我们对国家创业主义所适配的情景、基础以及关键抓手,形成了较为立体的认知。表1总结了中国三个大(新)型基础设施行业中国家创业主义取得显著效果的背景、关键措施、取得的成就以及正外部性效应。然而,由于突破性创新的高风险性和高成本性,政府在推动这一过程中面临着巨大的挑战,需要克服技术不足、资源分配和合作协调的难题。

表1  行业机会与国家创业主义行为的机制分析

国家创业主义可以不考虑场景吗?

政府通过监管、补贴等工具降低创新成本,但突破性创新需要跨越技术、资本、政策和市场的多重鸿沟。政府的角色从“修正者”转向“系统架构师”,成为“探险者”和“创业家”,推动技术基础设施建设和创业性活动。

突破性创新是指能彻底改变现有技术路径、创造全新市场和商业模式的创新。这种创新能带来短期的经济效益,也能为长期的经济增长和社会发展奠定基础。例如,高铁和特高压输电技术提升了效率,也带动了相关产业发展,成为国家经济发展的新引擎。这些成果的实现,正是国家创业主义为这些创新提供了政策支持和资源保障。

然而,这种创新模式虽然能够带来重大技术突破和新产品开发,但其过程复杂且充满不确定性。在发达经济体中,企业、大学和政府之间的合作已成为分担成本和风险、推动突破性创新的有效模式。然而在新兴经济体中,由于资源、技术、市场机制等多方因素的制约,这种合作模式往往难以复制。

在多重约束的挑战下,政府主导的创新范式须聚焦具有乘数效应的战略领域。有研究表明,大型基础设施的现代化转型正是国家创业主义的理想试验场。基础设施建设是经济发展的基石,具备公共投资密集与长周期运营特征。同时,基础设施的模块化设计使其具备高度复用性,并且能与新技术耦合。此外,基础设施建设的抗极端环境能力(如5G专网救灾方案)和自然系统的协同(绿色基础设施对生态网络的支撑)更凸显场景适配优势。这种“基础支撑-场景适配-技术反哺” 的循环机制,通过一定程度上降低创新试错成本和创造技术扩散场景,为突破性创新培育了系统化生长空间。

国家创业主义是一个无法落地的概念吗?

国家创业主义的成功不仅需要政府积极作为,更需依托特定制度基础。传统发展型国家理论虽为东亚经济奇迹提供了分析框架,但其依赖“政府主导的产业政策、选择性干预和保护主义措施实现赶超”的核心理论,在当今技术范式快速迭代、全球价值链深度重构的背景下已显不足。

发展型国家理论过分强调政府能力而低估了市场主体的创新活力,其垂直式产业政策难以适应平台经济、生态系统竞争等新型产业组织形态。同时,该理论固守线性创新模式,忽视了创新过程的开放性、网络化特征。尤其在技术-经济范式加速转换背景下,后发经济体无法复制"模仿-创新"路径,需在技术变革早期嵌入创新生态,通过前瞻布局与正向工程实现技术赶超。

在大(新)型基础设施领域,突破性创新面临技术集成度高、风险大的双重挑战,需要多方协同。市场机制和技术积累不足,传统政策工具(如补贴、减税)效果有限。由此可见,在面临快速发展与转型需求中的发展中经济体,发展中经济体亟需构建融合市场与非市场要素的新机制应对转型压力。

基于上述挑战,发展中经济体运用国家创业主义推进大型基建,须构建双重基础:整合市场与非市场要素的协作框架与协调多方力量的“抓手”。这一机制需兼具同时满足突破市场失灵、嵌入市场逻辑以及缩短技术追赶周期的条件,即既要通过非市场手段调动资源以弥补私营部门动力不足,又要引入效率导向机制以避免政府直接干预的低效性,并在技术基础薄弱条件下快速实现突破。其核心在于借助“间接干预”方式,将政府战略意图转化为市场主体的行动,从而在降低风险的同时提升创新效率。

在如此“既要又要”从而取得最佳均衡的要求下,国有企业可作为政府间接参与创新活动的有效“抓手”。国有(控)企业通过“政府授权、市场运作”模式,既规避了政府直接干预的弊端,又弥补了私营部门的短板,成为突破性创新的关键枢纽。首先,国有(控)企业兼具市场逻辑(追求资产增值)和国家逻辑(服务战略目标),能够在商业可行性与公共使命间取得平衡。其次,作为政府与市场的“接口”,国有(控)企业可调动财政资源、协调跨部门合作,并在高风险领域承担“锚定者”角色。最后,国有(控)企业作为“核心协调者”,能够联合供应商、科研机构、用户等主体,形成目标一致的创新网络。

同时,大(新)型基础设施领域中的突破性创新还需要依托创新生态支撑,而非单一企业行为;需要其机制涵盖主体协同、生态链整合与资源优化配置,并能够动态吸收新技术与理念,以维持系统的活力和竞争力。可以看出,中国政府采取了与传统方法不同的策略:通过战略信号引导国企,配置资源推动其主导大(新)型基建项目,构建创新生态实现技术突破。

这种模式以非市场机制弥补早期市场失灵,又依托企业保障效率,形成比直接行政干预更具可持续性的创新治理架构。此时,央企作为核心枢纽,在构建创新生态、推动技术突破中具不可替代性。如果说,创新生态系统是中国国家创业主义在推动大(新)型基础设施突破性创新的基础,那么央国企则是构建这一基础的“抓手”。

有巧劲可使吗?

在发挥国家创业主义推动突破性创新的过程中,发展中经济体政府面对的最大挑战之一,是如何在较短的时间内(考虑发达经济体的技术跃迁和封锁),通过资源整合推动突破性创新。发展型国家模式在东亚地区曾发挥了重要作用,尤其是在早期的韩国和日本等国家,通过减税、补贴等手段支持产业发展。但研究显示,该政府主导模式易固化渐进创新路径,抑制颠覆性技术创新能力。

在大(新)型基础设施建设,逆向工程虽然对技术引进和快速发展有一定帮助,但这一模式的局限性在新一轮工业革命背景下越来越显现,特别是在技术突破的过程中,逆向工程无法有效推动富有创造性和高度创新性的生态系统构建和作用发挥。国有企业,尤其是在大(新)型基础设施领域,虽然能够依靠政策支持和举国体制快速推进项目,但其技术能力的局限性和创新生态系统的建设能力依然显得不足。有学者指出,垄断地位可能会削弱创新动力,阻碍新技术的引入和突破。因此,国有(控)企业的转型升级,尤其是提升其在创新生态系统中的主导作用,是推动突破性创新的关键。

此外,综合国内外剧烈变动的因素,创新的窗口期往往会缩短,在大(新)型基础设施项目中技术积累和产品开发必须加快速度。有学者指出,技术基础的滞后和资源的限制,使得发展中经济体必须更加注重加速创新的进程,而不单纯依赖发达经济体的经验。

相较于传统的技术驱动模式,正向工程方法更能适应发展中经济体的需求。这一方法强调从市场需求出发,逐步推进技术创新和产品开发。具体而言,第一步是确定大(新)型基础设施市场需求的核心,第二步是通过政府与国有(控)企业共同制定技术标准体系,第三步是围绕该技术标准体系推动跨部门、跨行业的协作,第四步是通过持续的技术研发和创新,不断完善相应的技术标准体系。这一过程的核心在于通过技术系统化和标准化,推动跨部门的协作,并最终促进技术突破的实现。

尽管政府在推动突破性创新中起到主导作用,但市场机制的引入也同样重要。通过引入市场机制,政府推动更多私营部门和国际合作伙伴的参与以激发更广泛的创新活力。在中国4G和高速铁路等项目中,政府与私营部门的合作极大促进了技术标准的制定与实施,使得创新生态系统更加成熟和有效。特别是在全球化背景下,市场机制的引入不仅有助于推动技术进步,也能够加速技术的跨国协作,增强整个创新生态系统的竞争力。

基于此,尽管面临技术基础薄弱、时间紧迫和资源有限等挑战,发展中经济体依然可以建设具有可持续性和前瞻性的创新生态系统,形成“接力跑”或“升档”式的“政府-国企-生态-市场”进化机制,通过快速迭代实现技术突破,使得国家创业主义有效发挥作用。

后续如何?

中国在特高压电力传输、高速铁路和4G电信领域的“需求牵引-政策驱动-标准引领”创新范式为发展中国家提供了宝贵的经验。近年来,中国在新型基础设施建设领域的探索进一步扩展了这一经验框架,并取得了显著成效。而在面向未来的新型基础设施建设成功实施的关键机制在于:

首先,抓住基础需求带来的机遇,并精准定义应用场景至关重要。例如,2020年开始规划的新型基础设施建设中,卫星互联网是否能够通过应急通信和偏远地区网络覆盖解决现实瓶颈,还是仅满足小众市场需求?低轨卫星星座的快速组网能否推广至更广泛的层面,是否能够支撑农业监测、灾害预警等多领域的数据需求,亦或依然局限于特定场景?人工智能,尤其是深度学习和自主优化技术,能否解决医疗、金融等领域的复杂问题?这些技术是否能够突破传统手段的局限,真正实现从数据处理到决策制定的全面智能化?再比如,基于车路协同的自动驾驶作为未来智能城市的核心组成部分,能否在大规模城市交通管理中发挥作用?其外部性效应是否能够推动碳排放显著减少、城市管理优化,甚至优化生态环境?

其次,政府的积极支持和协调起着至关重要的作用,尤其是在财政资助、政策优惠和资源整合方面,特别是在激发国有企业成为创新生态建设者方面。如何形成“战略规划-工程实施-生态培育”这一立体化机制,以推动技术突破和产业成熟,成为关键问题。例如,自2020年卫星互联网纳入新型基础设施建设以来,社会资本逐渐向空天领域聚集。如何再次利用国家创业主义机制,通过“GW星座计划”等国家级工程推动低轨卫星组网,以国企主导带动民营航天企业参与卫星制造和发射服务?同时,如何通过搭建数据共享与技术转化平台,激活产业链上下游的协同创新活力,形成从顶层设计到产业落地的完整闭环?

第三,国家创业主义机制通过推动技术标准体系建设,发挥政府协调和催化作用。在新时期,需要关注如何通过统一的技术标准体系推动产业联动,避免资源浪费和低效竞争?政府能否通过政策、财政支持和资源整合,激发企业在技术标准制定中的主导作用,并推动形成高效、长效的创新生态系统,以吸引更多的市场主体参与,进而实现更多的跨界创新和开放型创新成果,使其在国内和国际市场上呈现强大的生命力和竞争力?

第四,产业集群效应是促进技术和产业发展、优化资源流通的关键。人工智能、大数据技术与物联网、云计算融合,形成了跨行业数据共享的生态系统。产业集群效应使得技术创新不再是单一企业的任务,而是多个企业、技术和产业之间的协作过程。通过集群效应,产业链上下游能够紧密连接,各种技术能够快速转化为市场需求,形成良性循环。需明确的是,如何通过创新生态系统的演化孵化催化产业集群成长,进而围绕复杂技术的突破和创新,形成供需的良性互动循环。

综上所述,对于发展中国家而言,政府在推动突破性创新时面临技术不成熟、资源匮乏和市场需求不稳定等挑战。中国的新基建实践表明,为了应对这些挑战,政府应培养国家创业主义精神和能力,采取灵活的策略,明确政府推动突破性创新适配场景基于相关市场需求推动跨部门、跨行业围绕满足相应需求形成焦点价值(如技术标准体系),进而围绕技术标准体系催化相关主体的生态构建和协同创新,并与生态参与者共同承担创新风险。这要求政府不仅提供必要的财政支持,更要通过政策和制度创新来鼓励和催化企业、研究机构及跨界专家团队的相互合作,并在相关科技成果的巧妙运用下,促进更多突破性创新的顺利推进,产生深远的经济、社会、环境价值。

汪潇,新兴产业洞察专家,西交利物浦大学博士生导师,深耕于数智全球化与三创管理研究。

刘国权,长三角国家技术创新中心,分管信息技术,深耕于信息科技研发,管理;产业孵化,产业政策等。

钟立晨,英国卡迪夫大学MBA,苏州宏知慧数字科技有限公司联合创始人,致力于中小企业家能力的数智化升级。

周虹妤,西交利物浦大学管理学在读硕士。研究创新管理、产业经济等领域,参与过相关课题与软件工具开发,拥有软著和专利成果。

文章观点不代表主办机构立场。

◆ ◆ 

加载中...