新浪财经

2025年中国煤化工行业技术发展现状 智能化、绿色化、现代高效为重点技术迭代方向【组图】

前瞻网

关注

转自:前瞻产业研究院

行业主要上市公司中国神华(601088);兖矿能源(600188);宝丰能源(600989);中煤能源(601898);陕西煤业(601225)等

本文核心数据: 煤化工行业研发投入情况

——煤化工生产工艺流程

煤化工以煤为原料,经化学加工使煤转化为气体、液体和固体产品或半产品,而后进一步加工成化工、能源产品的过程。主要包括煤的气化、液化、干馏,以及焦油加工和电石乙炔化工等。

从工艺上看,煤化工工艺主要分为煤焦化、煤气化与煤液化三种。煤焦化是应用最早且至今仍然是非常重要的方法,它是以煤为原料,经高温干馏生产焦炭,同时获得煤气、煤焦油并回收其它化工产品的一种煤转化工艺。

而煤气化技术在煤化工中也占有重要的地位,目前应用非常广泛,它是将碳基物料的混合物转化成“合成气”,再以“合成气”为原料制取甲醇、合成氨等一级产品及进一步以甲醇为原料制得乙烯、丙烯等二级化工产品的热化学处理技术。

煤液化是把固体煤炭通过化学加工过程,使其转化成为液体燃料、化工原料和产品的先进洁净煤技术,也是世界上的先进技术。

——行业整体研发投入规模及力度逐年上升

从行业整体的研发投入情况来看,2019-2023年期间,中国煤化工行业整体研发投入规模和研发投入强度均呈逐年上升的趋势。2023年,中国煤化工行业整体研发投入为746.44亿元,研发投入强度为2.90%。总体来看,我国煤化工行业研发投入力度一般,但厂商对技术研发投入的重视程度正进一步提升。

注:1)研发投入规模为煤化工行业中企业研发投入的总和;2)研发投入强度为研发投入规模占营业收入的比值;3)煤化工行业统计样本为A股煤化工概念股中包含的上市企业,样本中共包括106个上市企业,特此说明。

——研发团队在煤化工厂商占比较大

从行业研发团队建设情况来看,2019-2023年期间,中国煤化工行业平均研发人员规模和平均研发人员占比呈波动上升趋势,2023年,中国煤化工行业平均研发人员规模为1112人,占全体员工的比重为12.7%。总体来看,中国煤化工行业厂商均配备有大规模的研发团队,研发团队在煤化工厂商占比较大。

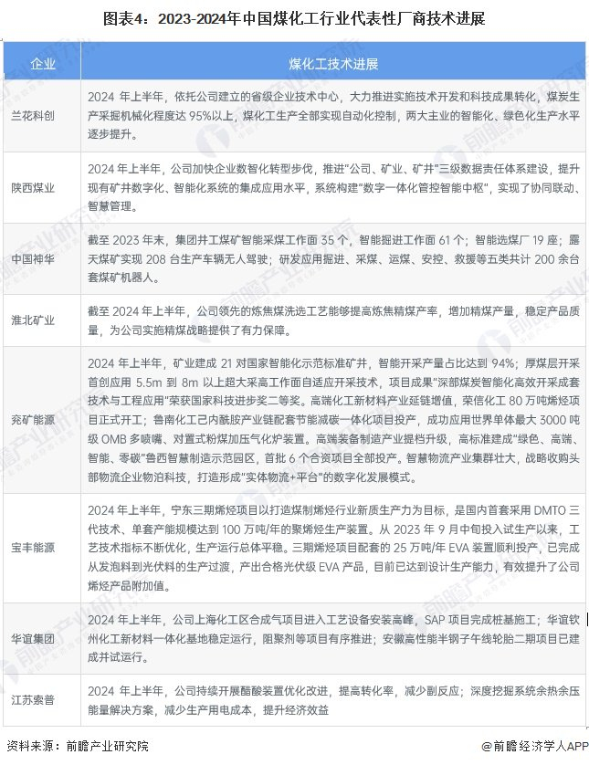
——行业代表性厂商技术进展

从我国煤化工行业代表性厂商的技术进展情况来看,在中上游产业链协同发展的背景下,智能化、绿色化、现代高效成为了中国煤化工行业代表性厂商的重点技术迭代方向。

——中国煤化工新兴技术融合应用趋势

煤炭是我国能源产业主导资源,也是基础工业主要的原料和燃料。为充分发挥我国煤炭丰富的资源优势,保障能源安全、国民经济稳定增长,应当加快煤化工新兴技术的融合应用,布局和发展一批有质量、有水平、有效益的现代煤化工项目。当前,在绿色低碳智能化发展背景下,我国在大型煤化工项目等领域实现了新兴技术的深度融合应用,代表性内容具体总结如下:

更多本行业研究分析详见前瞻产业研究院《中国煤化工产业发展前景预测与投资战略规划分析报告》

同时前瞻产业研究院还提供产业新赛道研究、投资可行性研究、产业规划、园区规划、产业招商、产业图谱、产业大数据、智慧招商系统、行业地位证明、IPO咨询/募投可研、专精特新小巨人申报、十五五规划等解决方案。如需转载引用本篇文章内容,请注明资料来源(前瞻产业研究院)。

更多深度行业分析尽在【前瞻经济学人APP】,还可以与500+经济学家/资深行业研究员交流互动。更多企业数据、企业资讯、企业发展情况尽在【企查猫APP】,性价比最高功能最全的企业查询平台。

加载中...