新浪财经

【行业深度】洞察2024:中国ERP软件行业竞争格局及市场份额(附市场集中度、企业竞争力评价等)

前瞻网

关注

转自:前瞻产业研究院

行业主要上市公司用友网络(600588)、金蝶国际(00268)、致远互联(688369)、普联软件(300996)等

本文核心数据:竞争派系;市场份额;业务占比;区域分布

中国ERP软件行业竞争派系

目前,中国ERP软件市场竞争激烈,市场的参与者主要有两大派系,分别是以用友和金蝶为代表的国内本土品牌,以及以SAP、Oracle为代表的国际品牌。

本土品牌的逐渐崛起正在成为中国ERP市场的主要发展趋势。用友和金蝶凭借其在财务软件领域的深厚积累,神州数码依靠强大的IT分销网络,浪潮软件凭借在烟草、军工等外资厂商难以涉足的行业的绝对市场占有率,本土ERP软件已经占据中国整体ERP软件市场的主要份额。

国际品牌主要占据着中国高端ERP软件市场,除SAP、Oracle这些传统的ERP巨头之外,Infor、微软、Sage、Epicor、QAD、Exact等国外中等规模的ERP厂商在中高端市场也有着较为稳固的市场份额。

中国ERP软件行业竞争格局

目前来看,中国ERP软件行业,第一梯队仍是国际知名品牌,包括SAP、甲骨文以及infor。第二梯队为国内知名ERP厂商,包括用友、金蝶以及浪潮等,企业规模较大,营业收入较高,服务客户数量较多。第三梯队包括致远软件、远光软件等,ERP业务正在快速发展当中。

在高端ERP软件市场,仍然是国外的厂商占据主要市场,主要是由于国内ERP厂商起步较晚,我国高端ERP软件的技术水平,产品能力和产业规模均与我国制造业大国的地位不匹配。根据中国信通院披露的数据,2023年,深度应用ERP的大企业中,58%的企业仍选择国外ERP。

中国ERP软件行业市场集中度

总体来看,我国ERP软件行业的市场集中度较高,不论是从整体ERP软件和高端ERP软件,主要是因为ERP软件行业具有行业技术和经验、营销网络、客户资源、人才和资金壁垒等投资特性。

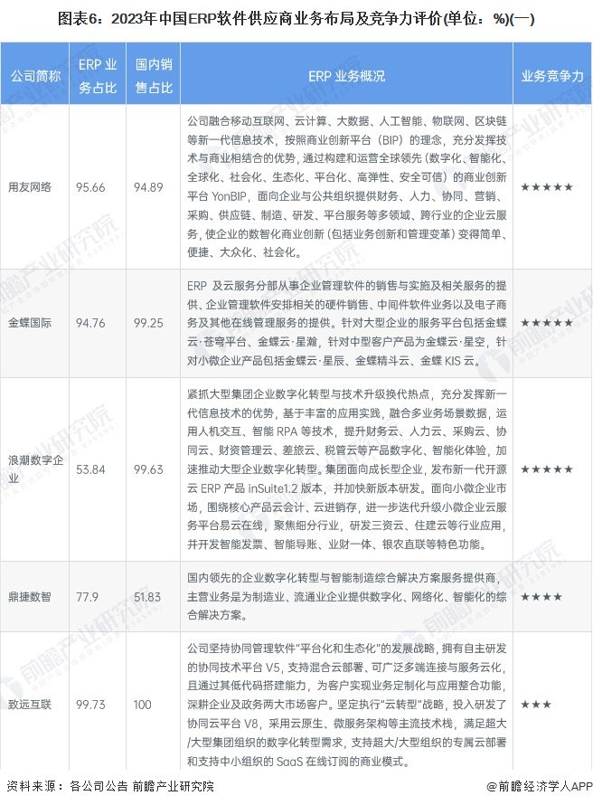
中国ERP软件行业企业布局及竞争力评价

从中国ERP软件供应商ERP业务占比来看,用友网络、金蝶国际、致远互联、普联软件等多数企业ERP相关业务占比均在90%以上,而鼎捷数智虽占比略低,但也在80%左右的份额,行业多数企业业务较为集中。从区域占比来看,绝大多数企业业务主要布局在中国境内,鼎捷数智在中国境内业务占比仅51.83%,其主要市场在中国台湾、东南亚地区,聚焦半导体行业,如台湾64%的芯片设计上市公司采用了鼎捷的产品。

从不同企业ERP业务布局来看,龙头企业用友网络、金蝶国际、浪潮国际等针对不同层次的企业,推出专业级产品满足大中小层次企业的特定需求;而部分中小企业专注于集中某个层次的市场或某个特定行业的市场,如畅捷通专注于中小企业市场,普联软件专注于化工、建筑企业市场,远光软件专注于电力能源市场。综合来看,用友网络、金蝶国际、浪潮综合竞争力最强。

中国ERP软件行业竞争状态总结

从五力竞争模型角度分析,目前,我国ERP软件行业市场参与主体较多,内资企业与外资企业在高端市场竞争激烈,现有参与者竞争程度较高;进入该行业需要有较强的人才技术积累,因此潜在竞争者威胁较小;上游供应商包括服务器、储存器、通用软件等企业,产品种类丰富且参与者较多,上游议价能力较弱;而下游消费市场主要是各行业客户,近年来ERP软件厂商的同质化趋势明显,因此下游议价能力较强;目前ERP进阶产品主要有企业信息化管理的商业创新平台BIP以及整体企业业务能力EBC平台,两种新形态相较于传统ERP具有明显优势,因此替代品威胁较大。

更多本行业研究分析详见前瞻产业研究院《中国ERP软件行业发展前景预测与投资战略规划分析报告》

同时前瞻产业研究院还提供产业新赛道研究、投资可行性研究、产业规划、园区规划、产业招商、产业图谱、产业大数据、智慧招商系统、行业地位证明、IPO咨询/募投可研、专精特新小巨人申报、十五五规划等解决方案。如需转载引用本篇文章内容,请注明资料来源(前瞻产业研究院)。

更多深度行业分析尽在【前瞻经济学人APP】,还可以与500+经济学家/资深行业研究员交流互动。更多企业数据、企业资讯、企业发展情况尽在【企查猫APP】,性价比最高功能最全的企业查询平台。

加载中...