新浪财经

广东2024年:新能源绿电0.464元/度,独立储能充放电平均价差0.167元/kWh

市场资讯 2025.03.02 21:03

2月28日,广东电力交易中心发布《2024年广东电力市场年度报告》。截至2024年底,广东电力市场累计注册登记经营主体共99960家,同比增长52.6%,全年新增经营主体34484家。其中独立储能截止2024年12月底累计有6家注册并参与电能量交易。

2024 年底各类经营主体数量和交易情况

注:2024年,1家电力用户先后参与零售市场交易、批发市场交易。

新能源方面

截止2024年底,广东省电力总装机2.226亿千瓦,同比增长100%。其中,风电、光伏装机分别为18GW、41.1GW,具体如下图所示。

2024年,广东绿电交易量为72.6亿千瓦时。2024年2月,省内分布式光伏、居民用户首次参与绿电交易。全年共46家分布式光伏参与绿电交易,总成交电量1.2亿千瓦时,共4个居民用户参与绿电交易,成交电量2万千瓦时。

2024年,共有45家新能源发电企业(53个交易单元)参与现货交易总上网电量300.3亿千瓦时。

受地理位置和发电特性等因素影响,新能源机组现货出清价格整体低于市场平均水平。2024年新能源交易单元日前总成交电量279.6亿千瓦时,均价292.9厘/千瓦时,实时总成交电量297.7亿千瓦时,均价279.1厘/千瓦时。

储能方面,

报告中对2024年参与广东电力市场的6家独立储能的交易情况,进行了总结:

广东参与电力市场的6家独立储能分别位于:湛江、阳江、肇庆、佛山、清远、梅州。

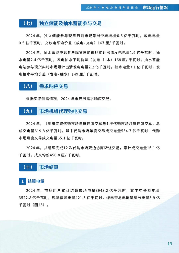
2024年,独立储能参与现货日前市场累计充电电量0.6亿千瓦时,放电电量0.5 亿千瓦时,充放电平均价差0.167元/kWh(放电-充电)。

以充放电电量计算,独立储能参与现货日前市场,平均充放电效率为83.3%(放点电量/充电电量)。

在电费结算方面,参与调频市场与电能量市场的独立储能在电能量市场中充电电量共计5.0亿千瓦时,均价0.3191元/kWh;放电结算电量4.4亿千瓦时,均价0.3137元/kWh,合计结算电费-2138.5万元。

2024年12月,组织完成2025年年度双边协商交易、年度挂牌交易和年度集中竞争交易,其中:年度双边协商交易,独立储能成交2家;年度挂牌交易,独立储能成交1家。

以上数据显示,独立储能参与广东省电力现货市场,目前取得价差水平0.167元/kWh,不足以支撑储能运营,独立储能电站需要寻求多元化收益渠道。

相当于电力现货市场,调频辅助服务对于储能的收入则更为重要。此次报道并未披露独立储能提供调频辅助服务后的补偿收入情况。储能与电力市场曾跟踪过相关市场情况,2024年7月,广东省调频辅助服市场中,4个独立储能电站获得的补偿总额超过了2600万,占该月市场全部调频里程补偿的25%,应用效果明显。

从最终的结算电费来看,储能参与电能量+辅助服务市场后,产生了-2138.5万元的费用支出,这与储能充放电电量损耗,以及参与调频辅助服务市场时的电费支出有关。

2024年10月10日,国家能源局综合司发布的《电力辅助服务市场基本规则》(征求意见稿)指出:经营主体提供辅助服务过程中产生的电能量费用,按现货市场价格结算。这也意味着提供储能电站参与电力辅助服务,面临一定电费支出风险,如在电价较高时段根据辅助服务需求进行充电操作,在电价较低时段根据辅助服务需求进行放电操作,则会出现高充低放的情况,从而电费支出大于电费收入(可参考文章:储能提供辅助服务需按现货价格结算电能量电费,《电力辅助服务市场基本规则》征求意见)。

提供辅助服务的储能电站,需加强运营管理,在辅助服务补偿费用与电能量费用之间,进行决策。

报告显示,2024年底完成的电力中长期交易中,2家独立储能企业成交年度双边协商交易,1家独立储能企业成交年度挂牌交易。

电力现货交易+电力中长期交易+调频辅助服务,广东省的独立储能商业模式正在不断丰富,多重收益的格局正在形成。

另外,报告对抽水蓄能参与广东省电力市场的情况也进行了总结,共计1家抽水蓄能参与电力现货市场,根据公开新闻,该电站为广东梅州抽水蓄能电站。2024年,抽水蓄能电站参与了广东省日前现货市场、实时现货市场:

日前现货市场:抽水蓄能电站累计出清发电电量1.9亿千瓦时,抽水电量2.4亿千瓦时,发电抽水平均价差0.168元/kWh(发电-抽水)。

实时现货市场:抽水蓄能电站累计出清发电电量2.2亿千瓦时,抽水电量3.1亿千瓦时,发电抽水平均价差0.149元/kWh(发电-抽水)。

2024年,是广东现货市场正式运行的第一年,全年交易规模达6176.2亿千瓦时(全国第一)。其中市场直接交易电量3948.2亿千瓦时,同比增长25%;交易主体多元丰富,涵盖火电、核电、风电、光伏、新型储能、抽水蓄能等,全省市场主体近10万家;现货市场日前价格在0.068-0.525元/kWh之间波动。

原文如下:

(转自:亚太能源)

加载中...