新浪财经

重磅!2025年中国及31省市新型烟草制品行业政策汇总及解读(全)

前瞻网

关注

转自:前瞻产业研究院

行业主要上市公司雾芯科技(RLX.NYSE);劲嘉股份(002191.SZ);顺灏股份(002565.SZ);思摩尔国际(06969.HK);赢合科技(300457.SZ);五轮科技(833767.NQ)等

本文核心数:政策汇总及解读;发展目标分析

1、政策历程图

2017年5月11日,国家烟草专卖局召开电视电话会议,首次提出要“加强对加热不燃烧烟草制品的市场监管,在全国范围内开展专项整顿清理”。2017年10月,国家烟草专卖局制定下发了《关于开展新型卷烟产品鉴别检验工作的通知》,各省级质检站开展IQOS卷烟鉴别检验工作,国家烟草质量监督检验中心以文件形式发布了包括菲莫国际的IQOS、英美烟草的GLO、日本烟草的PLOOM、雷诺烟草的REVO在内的四种类新型卷烟产品纳入卷烟鉴别检验目录。2021年11月10日,国务院公布《国务院关于修改〈中华人民共和国烟草专卖法实施条例〉的决定》,在《中华人民共和国烟草专卖法实施条例》中增加了“电子烟等新型烟草制品参照本条例卷烟的有关规定执行”的规定。2022年3月至今,期间发布的《电子烟管理办法》、《关于对电子烟相关生产企业核发烟草专卖生产企业许可证工作的指导意见》、《关于对电子烟征收消费税的公告》以及《电子烟产品技术审评实施细则(征求意见稿)》等一系列政策措施,使得电子烟等新型烟草行业进入强监管时代,国内电子烟等新型烟草在生产规范、流通销售、税收等方面均向传统卷烟看齐。

2、国家层面政策汇总及解读

——国家层面新型烟草行业政策汇总

——中国新型烟草制品行业发展规划

为更好地建设健康中国,2019年健康中国行动推进委员会制定了《健康中国行动(2019—2030年)》相关政策,政策规定了到2022年和2030年, 15岁以上人群吸烟率分别低于24.5%和20%;全面无烟法规保护的人口比例分别达到30%及以上和80%及以上。

——国家“十四五”规划对新型烟草制品行业发展的影响

《中共中央国务院关于新时代加快完善社会主义市场经济体制的意见》中,明确提出“完善烟草专卖专营体制,构建适度竞争新机制”。“十四五”期间,烟草行业在过去几年持续完成了从做贡献到担责任的角色转变,切实履行好“保证国家财政收入”的法定职责。

——加热不燃烧烟草制品行业政策的解读

国家烟草专卖局下发的《关于落实开展加热不燃烧卷烟监管工作的通知》中要求严格把握监管范围:“新型卷烟与传统卷烟没有本质区别,适用相同的法律法规。监管范围只包括烟支,不包括烟具。” 目前,我国没有允许任何企业生产、销售和进口加热不燃烧卷烟,国内市场销售的所有此类产品都是通过非法渠道进入的。依据相关管理规定,违法经营加热不燃烧卷烟将被追究法律责任。

——电子烟行业政策的解读

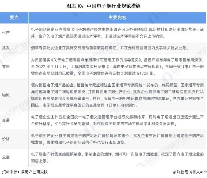
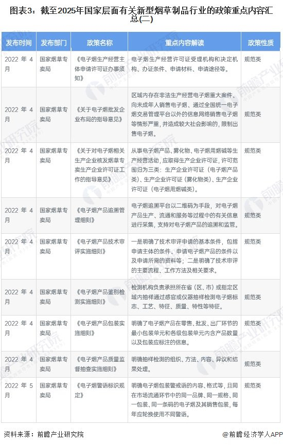
自2022年4月以来,我国始终保持高压严打态势,聚力提升电子烟监管效能,全面加强新型涉烟监管,严格规范生产经营行为,持续优化专卖政务服务,全力维护市场良好秩序,并逐渐构建起以《中华人民共和国烟草专卖法实施条例》为根本、以《电子烟管理办法》和《电子烟强制性国家标准(GB41700-2022)》为基础、以多份政策性文件为支撑的“1+2+N”电子烟监管制度体系。其中“N”代表:国家烟草专卖局发布的多份电子烟政策性配套措施文件,涵盖电子烟生产环节、批发环节、零售环节、物流运输、交易平台、价格管理、总量管理、进出口贸易以及监督检查。

各省市层面的政策汇总及解读

——31省市新型烟草制品行业政策汇总

青少年健康是国家和各省级单位共同关注的问题,电子烟虽为新型烟草相比传统卷烟不含尼古丁等有害物质,但其致瘾性对于青少年来说仍是不可忽视的问题,因此诸多省份如福建省、甘肃省、海南省以及河南省等多个省份禁止向青少年出售电子烟,并且陕西省、天津市、重庆市等省或直辖市地区对于普通中小学、特殊学校、中等职业学校、幼儿园等校园周边50-200米电子烟零售网点坚决清0,甘肃省对于违法向未成年人售烟(含电子烟)最高罚款五十万元。除保障青少年健康安全外,除此之外,多数地区如上海市等将电子烟被纳入公共场所禁烟范围,即全市室内公共场所、室内工作场所、公共交通工具内及部分公共场所的室外区域禁止吸烟(包括电子烟)。

——31省市新型烟草制品行业发展目标解读

2022年4月15日,国家烟草专卖局发布了《关于电子烟零售点布局和许可管理工作的指导意见》,明确了电子烟零售点实行“一店一证”制度。连锁企业申请电子烟零售许可时,应当由各个分店分别向经营场所所在地烟草专卖行政主管部门提出申请。为落实电子烟零售点“一店一证”,全国各省(市)开始制定电子烟零售点布局规划。目前,国电子烟零售许可证数计划量达54706张。广东省(包括深圳市)以5208张许可证总量排名第一,江苏省第二许可证计划量达5057张,西藏地区许可证计划量115张排名最后。

更多本行业研究分析详见前瞻产业研究院《中国新型烟草制品行业市场需求预测与投资战略规划分析报告》

同时前瞻产业研究院还提供产业新赛道研究、投资可行性研究、产业规划、园区规划、产业招商、产业图谱、产业大数据、智慧招商系统、行业地位证明、IPO咨询/募投可研、专精特新小巨人申报、十五五规划等解决方案。如需转载引用本篇文章内容,请注明资料来源(前瞻产业研究院)。

更多深度行业分析尽在【前瞻经济学人APP】,还可以与500+经济学家/资深行业研究员交流互动。更多企业数据、企业资讯、企业发展情况尽在【企查猫APP】,性价比最高功能最全的企业查询平台。

加载中...