新浪财经

东方集团涉嫌连续4年财务造假,大华会计师事务所连续3年出具“无保留意见”审计报告

媒体滚动 2025.03.01 10:41

本文源自:财联社

东方集团深陷财务造假泥沼,或面临重大违法强制退市。

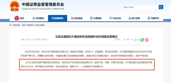
2月28日,证监会通报东方集团财务造假案阶段性调查进展情况,去年6月20日监会对东方集团立案调查。现已初步查明,东方集团披露的2020年至2023年财务信息严重不实,涉嫌重大财务造假,可能触及重大违法强制退市情形。该案目前正在调查过程中,证监会将尽快查明违法事实,依法严肃处理。

证监会表示,上市公司财务造假严重损害投资者利益。证监会将从严从快查处各类造假行为,强化行政、民事、刑事立体追责。对于触及重大违法强制退市情形的上市公司,将严格执行退市制度,坚决出清此类“害群之马”,让造假者付出惨痛代价。

中介机构是否要担责、哪些中介机构要担责?这一问题受到关注。

连续4年财务造假

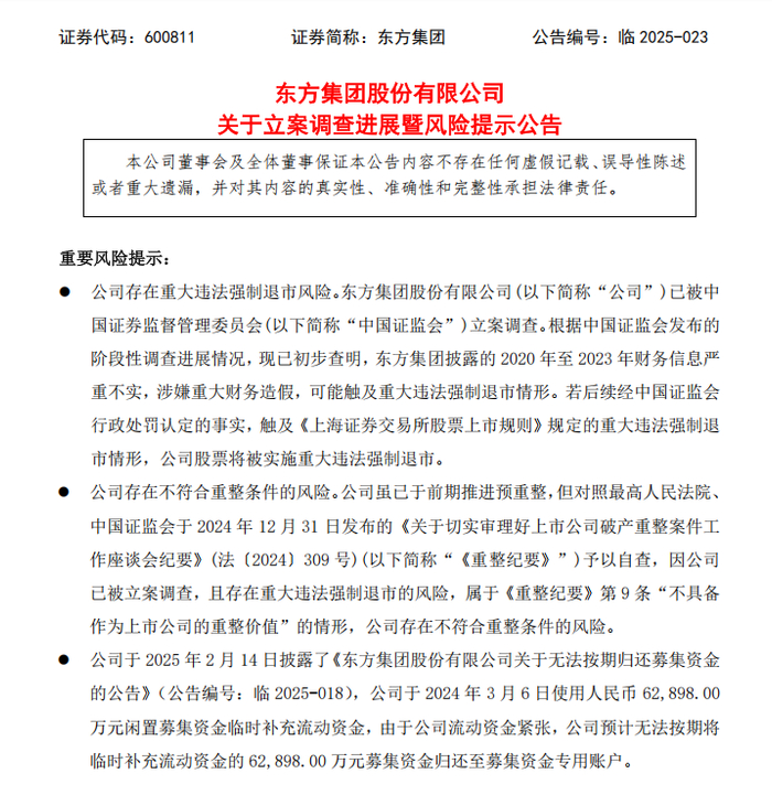
2月28日,东方集团发布公告,公司因2020年至2023年财务信息严重不实,涉嫌重大财务造假,可能触及重大违法强制退市情形。公司股票将被实施重大违法强制退市,且存在不符合重整条件的风险。同时,公司预计无法按期归还临时补充流动资金的6.29亿元募集资金。目前,证监会的调查尚在进行中,公司尚未收到就上述立案调查事项的结论性意见或决定。

截至目前,公司前期在相关公告中已累计提示30余次,公司可能存在重大违法强制退市风险。

就业绩而言,东方集团公司预计2024年度实现归属于上市公司股东的净利润为亏损8亿元到亏损12亿元。

历年财报显示,在证监会提到的公司2020年至2023年财务造假期间,仅2020年度实现盈利,2021年、2022年、2023年连续3年净利润亏损。

具体情况如下:

2020年公司营业收入为147.11亿元,同比增长11.63%,实现净利润2.40亿元,同比下降58.8%;

2021年公司营业收入为137.29亿元,同比下降6.68%,净利润亏损17.19亿元,同比下降814.81%;

2022年公司营业收入为112.65亿元,同比下降17.94%,净利润亏损9.96亿元,同比增长42.08%;

2023年公司营业收入为60.81亿元,同比下降46.02%,净利润亏损15.57亿元,同比下降56.38%。

相关中介机构或将波及

值得关注的是,相关中介机构大概率将受到波及。

东方集团相关财报显示,2020年至2023年的4年财报审计机构为大华会计师事务所,其中在2020年至2022年的3年财报中,大华会计师事务所在均出具了标准无保留意见的审计报告。

但在2023年财报中,大华会计师事务所出具了保留意见的审计报告,主要涉及包括,一是截止2023年年报批准报出日,公司控股股东东方集团有限公司在龙江银行股份有限公司哈尔滨龙腾支行4.54亿流动资金贷款到期未偿还、正在与银行协商偿付安排或者展期;二是对于房地产合作开发项目的未来可收回金额存在较大不确定性。

根据相关要求,由会计师事务所对上市公司财务报告出具审计意见,也因此大华会所可能为此承担连带责任。从上述三年的审计报告来看,都是“无保留意见”。

去年3月8日,东方集团公布的内容显示,国投证券发布关于东方集团使用闲置募集资金临时补充流动资金的核查意见,国投证券作为东方集团2015年非公开发行股票的保荐机构,国投证券对上市公司使用部分闲置募集资金6.29亿元临时补充流动资金无异议。

东方集团2015年度非公开发行股票经证监会核准,同意上市公司非公开发行不超过11.95亿股新股。上市公司本次非公开发行实际普通股11.91亿股,募集资金总额为87.03亿元。本次发行募集资金已于2016年5月18日全部到帐,并由大华会计师事务所验资报告。

东方集团2023年及近年财报显示,报告期内履行持续督导职责的保荐机构是国投证券,但标明的持续督导的期间则是2016年5月26日至2017年12月31日。

公司聘请的会计师事务所是大华会计师事务所以及上述国投证券的信息,在2020-2022年的年报内容中也都有同样体现。

吴清:强化中介机构“看门人”作用发挥等市场约束

针对上市公司的财务造假,监管部门一直保持强监管、严监管态度。

2月1日,证监会主席吴清在最新一期出版的《求是》杂志撰文指出,加大力度防假打假,落实好资本市场财务造假综合惩防工作的意见,进一步提升财务造假等线索发现能力,进一步完善公司治理,强化上市公司内部控制、中介机构“看门人”作用发挥等市场约束。

1月15日,国务院公布《国务院关于规范中介机构为公司公开发行股票提供服务的规定》,自2025年2月15日起施行。《规定》旨在规范中介机构为公司公开发行股票提供服务行为,提高上市公司质量,保护投资者合法权益,促进资本市场健康稳定发展。

《规定》共19条,其中提到,明确中介机构执业规范。规定中介机构应当遵循诚实守信、勤勉尽责、独立客观的原则,不得有配合公司实施财务造假、欺诈发行、违规信息披露等违法违规行为,制作、出具的文件不得有虚假记载、误导性陈述或者重大遗漏。

1月13日,证监会在2025年系统工作会议上称,2024年,首发上市新申报企业现场检查、现场督导覆盖面大幅提高到不低于1/3。推动形成财务造假综合惩防体系,严肃查处欺诈发行、财务造假、违规减持、操纵市场等一批大要案,办理各类案件739件,罚没款金额超过上一年的两倍。

加载中...