新浪财经

外汇商品丨中蒙合作现状与机遇

市场资讯 2025.02.28 08:31

蒙古国

蒙古国毗邻中俄两国,地广人稀,拥有丰富的能矿资源,基础设施建设具有广阔发展空间,未来三年预计保持较高经济增速。主要的风险包括:金融方面,蒙古国利率和汇率波动较大,蒙古图格里克相对美元和人民币呈现长期贬值趋势;外债方面,蒙古国近年来偿债压力有所减轻,但存在较大规模对华主权违约记录;政治方面,党派间竞争导致政策连续性较差,激发社会矛盾,中蒙合作面临来自美欧日俄等多方面压力以及“排华”思潮的挑战。

中蒙当前合作框架主要基于2017年两国发布的联合声明,我国各相关省份亦将对蒙合作写进了发展规划,主要围绕中欧班列、能矿相关的基础设施建设以及农贸展开。中国经济以工业为主,而蒙古国以农牧、采矿业为主,二者结构互补性较强。贸易方面,蒙古国对中国长年保持较高的出口依赖度,中国对蒙古国的进出口依赖度均有所提高,二者贸易互补性较高。投资方面,以中国对蒙古国的直接投资为主。对外承包工程方面,主要集中在蒙古国的能矿开发、电力项目、路桥建设等领域。

对于业务发展而言:一是把握中蒙贸易增长机遇,为中蒙贸易企业提供贸易支付便利,包括本外币跨境结算“一站式”便利化服务、拓展国际信用证和进出口押汇服务等业务;为中蒙延边中小企业开发农业农产品专项信贷,支持其在跨境贸易中的资金需求。二是服务中资企业对蒙古直接投资的融资需求,为中资企业“走出去”提供资金支持,可重点关注中资企业在蒙古矿产、基建、新能源等领域的投资项目,积极参与项目融资、国际银团等业务。三是提升边境县的金融科技服务水平,推进移动支付、互联网金融等线上平台建设,为边境企业和居民提供更加便捷、高效的金融服务,降低金融交易成本。四是拓展与蒙古国境内银行的战略合作,铺设境外代理行网络,共同开发和推广两国跨境业务;适时拓展蒙古图格里克现金及汇兑业务。

蒙古国地处东北亚,是世界上面积仅次于哈萨克斯坦的第二大内陆经济体。东、南、西三面与中国(内蒙古、甘肃、新疆)接壤,北邻俄罗斯,位于中俄间的地缘缓冲带。蒙古国首都及最大城市为乌兰巴托;法定货币为蒙古图格里克(MNT);实行议会制共和制,每四年进行一次议会选举;主体民族为喀尔喀蒙古族(约占全国人口的80%),还有哈萨克族等少数民族;以蒙古语为官方语言;主要宗教为藏传佛教。

一、蒙古国基本概况

1.1 宏观经济

蒙古国GDP同比增速预计在未来三年内保持区域内较高水平。蒙古国第二产业在三大产业的占比符合区域内均值,但工业现代化主要依赖除制造业以外的采矿业、能源产业等,制造业增加值占GDP比重显著低于区域内其他经济体,且近年来呈现进一步下滑趋势。一方面,蒙古国“矿业兴国”战略吸引外资进入,拉动了相关产业和基础设施建设发展;另一方面,原矿产品受国际大宗商品价格影响较大,在疫情和地缘政治危机加剧的环境下获得支撑,但对国内制造业发展产生抑制效果。

蒙古国地广人稀(国土面积约是我国内蒙古自治区的1.5倍,但人口仅为内蒙古自治区的八分之一),是世界上人口密度最低的经济体之一,且近年来人口增速有所放缓。分布方面,人口分布十分不均,全国近半数人口居住在首都乌兰巴托市。结构方面,劳动适龄人口(15至64岁)占比仍然较高,拥有较充足的中坚劳动力量。

1.2 资源分布

能源矿产方面,蒙古国地大物博,蒙境内已探明80多种矿产和6000多个矿点,煤炭、铜、金、稀土等矿产资源储量居世界前列。中国对于蒙古国的煤炭、铜、金有较大进口需求,属于互补关系;中国同为稀土生产大国,与蒙古国在稀土上存在竞争关系。中国的稀土储量接近全球的三分之一,位列全球第一;蒙古国已探明稀土矿储量接近全球四分之一,排在全球第二,仅次于中国,且蒙古国的矿质和易开采度均高于中国。蒙古国矿产资源开发尚处于起步阶段,有部分矿藏处于转让、勘探、建设阶段。大型矿藏有额尔登特铜矿、奥尤陶勒盖铜矿、塔温陶勒盖煤矿等,主要有来自加拿大、中国、新加坡、日本等经济体的企业在蒙古国投资矿产资源开采。

粮食方面,蒙古国是典型的大陆性温带草原气候,冬季严寒时间较长、气候干燥,自然条件欠佳,适宜的耕地面积不足我国内蒙古自治区的5%,种植农业薄弱,主要以马铃薯、大豆等耐寒作物为主,粮食自给率仅30%,严重依赖进口。畜牧业是蒙古国的传统产业,是国民经济的基础,也是蒙古国加工业和生活必需品的主要原料来源。但是其畜牧业生产仍以自然放养为主,仍未实现大规模、现代化的生产,导致畜牧产品产量不稳定。此外,粗放型采矿活动引起的土地荒漠化问题还在影响蒙古国内种植农业和畜牧业安全。

1.3 基建需求

蒙古国基础设施发展处于起步阶段,许多道路、能源、电力等设施仍沿用苏联时期建设成果,具有较大的更新需求和与中国的合作空间。2019年蒙古国政府提出,将通过成立一站式投资服务中心等措施,改善外商参与基建的投资环境。2021年,蒙古国提出“新复兴政策”,包括口岸复兴、能源复兴、工业复兴、城乡复兴、绿色发展复兴、政府效能复兴等,旨在巩固蒙古国经济独立,减少疫情的负面影响,通过政府、私营部门、投资商之间的合作,落实“远景2050”长期发展政策。其中,铁路方面,蒙古国议会通过《国家铁路运输领域建设规划》,分两个阶段实施,第一阶段拟建设1040公里,联通主要省会城市;第二阶段拟建设892.5公里,使铁路网触达次级城市。电力方面,第一阶段主要建设小型煤炭火力发电厂和大中型煤制油、煤制气煤化工工业园区,第二阶段推进建设大型清洁型煤炭火力发电站,实现煤制油等煤化工厂产能最大化。

1.4 主要风险

金融风险方面,蒙古中央银行采取以控制通胀为目标的货币政策和有管理的汇率制度。蒙古国的通胀和政策利率波动较大。疫情后蒙古国通胀一度飙升至17%,在央行政策利率抬升至13%后有所回落。2024年央行启动降息周期使蒙古国通胀出现反弹迹象,通胀重新超出6%的政策目标。蒙古图格里克相对美元和人民币呈现长期贬值趋势

债务风险方面,蒙古国外债总规模持续走高,财政还款压力长期处于较高位置。截至2025年2月底,穆迪、标普、惠誉三大评级机构对蒙古国主权外币长期债务评级分别为B3、B+、B+,均为投机级。世界银行、IMF等国际组织多次对蒙古国债务做出风险提示。在过去三年中,蒙古国外债偿付压力有所减轻。值得注意的是,蒙古国在疫情前后存在对华主权债务违约记录,且规模较高

政治风险方面,一是政治连续性和稳定性较差。蒙古国实行一院制议会,每四年政府换届都要对上届政府未实施的议案进行重新审议,给包括中国在内的外国投资者带来了较大的政策风险。同时,蒙古国《关于外国投资战略意义领域协调法》将矿产、银行、通信等行业划入“战略领域”,并规定涉及战略领域企业的外国投资占比超过49%时,需要由政府交由议会讨论决定,对外商投资的纸面门槛和监管力度较高。实践中,为了获得政府准许,官商勾连的腐败情况时有发生。二是蒙古国内存在社会治安隐患。国内各党派之间权力竞争呈现白热化状态,2025年1月,在野党蒙古自由党因不满执政党蒙古人民党的施政,指责现任政府腐败无能,组织了3000名民众在首都乌兰巴托市中心进行大规模示威,引起小规模暴力冲突。三是中国面临与其他经济体竞争和“排华”思潮的压力。蒙古国与我国为全面战略伙伴关系,外交紧密度较低。蒙古国“第三邻国构想”在强调与中俄两大邻国平衡的同时,演化至泛指包括援蒙日韩、美西方等。随着蒙古国加入欧洲安全与合作组织,中国在发展同蒙古国的关系上面临了更多的战略性压力。此外,由于历史原因,蒙古国担心与中国走得太近会再次失去独立地位,这种恐惧在中国崛起的背景下被进一步放大。中企参与的能矿、基建等投资项目存在环保意识不足、对当地居民风俗不够熟悉等问题,使部分蒙古国人存在对中国敌视心理。蒙古国内针对华人的治安案件仍时有发生。

二、中蒙合作现状

2.1 中蒙合作政策

中蒙经贸合作按照矿产资源开发、基础设施建设、金融合作“三位一体、统筹推进”总体思路顺利开展。中方提出“一带一路”倡议以来,得到蒙方积极响应,双方已就加快对接中国“一带一路”倡议和蒙古国“发展之路”战略达成重要共识,为双方经贸合作不断创造新机遇。近十年间,中方国家层面和省级行政层面对蒙合作政策主要围绕能源矿产相关的基础设施建设及农贸展开。

2.2 中蒙贸易投资关系

得益于中蒙双边经济结构互补,中蒙双边贸易规模整体呈增长态势。在蒙古统计口径下,中国是蒙古第一大贸易伙伴国。其中,在出口方面,蒙古对中国出口呈现规模波动大且市场依赖度高(对中国出口总值与其对全球出口总值的比重)的特征。数据显示,蒙古对中国出口规模由2013年的37.0亿美元上升至2022年的105.9亿美元,整体呈增长态势。其中,受全球疫情影响,2020年蒙古对中国出口同比下降18.9%至54.9亿美元,同期对中国出口依赖度由2018年的92.8%下降至2020年的72.5%;2021—2022年,随着全球疫情影响减弱,蒙古对中国出口规模恢复增长,出口增速连续两年接近39.0%,同期对中国出口市场依赖度由2020年的72.5%上升至2022年的84.3%。在进口方面,蒙古自中国进口规模在波动中增长,由2013年的17.9亿美元上升至2022年的30.4亿美元,对中国进口市场依赖度则由2013年的23.1%波动上升至2021年的36.4%,随后小幅回落至2022年的34.8%。

在中国统计口径下,近年来中国对蒙古出口市场依赖度(中国对蒙古出口与中国对全球出口的比重)和进口市场依赖度(中国自蒙古进口和中国自全球进口的比重)均有抬升。在出口方面,2013年以来,中国对蒙古出口市场依赖度先下降后上升,先由2013年的0.11%下降至2016年的0.05%,随后波动回升至2024年的0.13%;在进口方面,中国自蒙古进口市场依赖度波动上行,由2013年的0.18%上行至2024年的0.53%。

分产品结构看,中国对蒙古出口以工业制成品为主,而自蒙古进口以工业原材料为主。从中国对蒙古出口产品结构看,核反应堆、锅炉、机器、机械器具及零件;车辆及其零件、附件(但铁道及电车道车辆除外)为中国对蒙古前两大出口产品,2024年二者占中国对蒙古出口总值的比重分别为20.9%和18.5%。从中国自蒙古进口产品结构看,中国自蒙古进口以矿物燃料、矿物油及其蒸馏产品等为主,2024年该产品进口占中国自蒙古进口总值的比重为63.4%。其中,矿物燃料中又以煤炭进口为主,蒙古为中国第一大煤炭进口来源地,2024年自蒙古煤炭进口量占中国煤炭进口量的比重高达15.2%。

从直接投资看,近年来蒙古实际利用外资规模整体维持扩张态势,截至2024年6月,蒙古实际利用外资规模为323.5亿美元。其中,中国仅次于欧盟为蒙古第二大直接投资来源地。截至2024年6月,中国对蒙古直接投资规模为53.7亿美元,占同期蒙古实际利用外资规模的比重为16.6%。分行业看,中国对蒙古直接投资以采矿业为主。1990年至2023年,中国对蒙古的直接投资达63亿美元,占该国外国直接投资总额的14%;其中,68%投向采矿业,21%投向贸易和服务业,6%投向建筑业[1]。

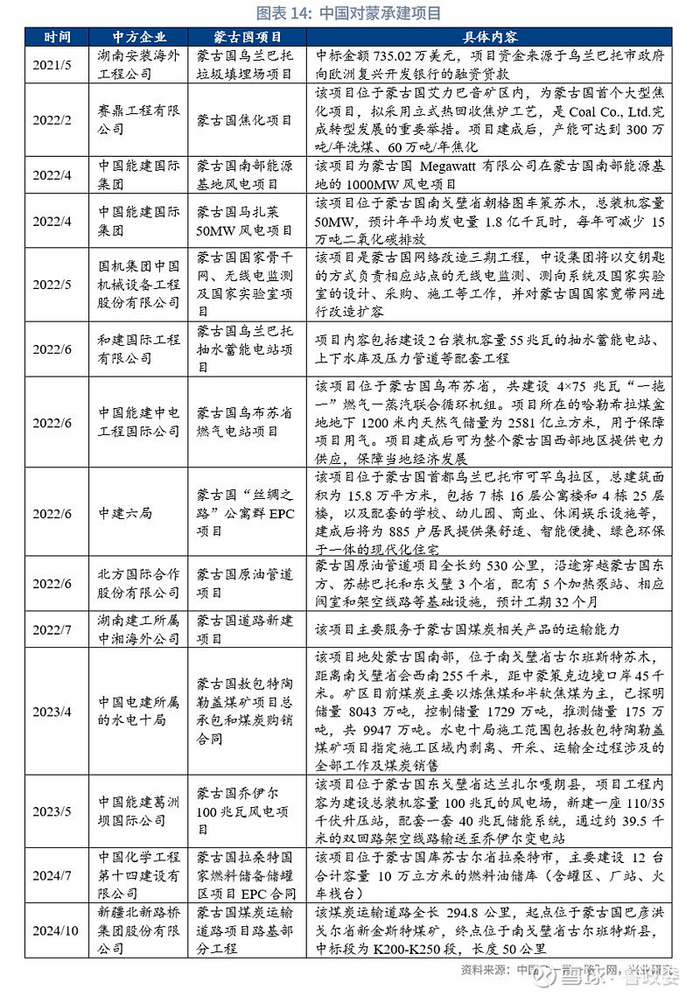
2.3 中国对蒙承建项目

中国对蒙承建项目超过半数在首都乌兰巴托和主要省会城市,项目包括矿产开采和储存、矿区道路、水电和风电、建筑项目等。蒙古国中央财政和各级政府出资的项目由各主管部门公开发布招标信息进行招标;公司、企业、个人项目既可通过公开招标进行,也可通过内部关系网络介绍方式进行,中小型非政府项目往往通过非公开关系介绍达成。

三、业务建议

一是把握中蒙贸易增长机遇,为中蒙贸易企业提供贸易支付便利,包括本外币跨境结算“一站式”便利化服务、拓展国际信用证和进出口押汇服务等业务;为中蒙延边中小企业开发农业农产品专项信贷,支持其在跨境贸易中的资金需求。

二是服务中资企业对蒙古直接投资的融资需求,为中资企业“走出去”提供资金支持,可重点关注中资企业在蒙古矿产、基建、新能源等领域的投资项目,积极参与项目融资、国际银团等业务。

三是提升边境县的金融科技服务水平,推进移动支付、互联网金融等线上平台建设,为边境企业和居民提供更加便捷、高效的金融服务,降低金融交易成本。

四是拓展与蒙古国境内银行的战略合作,铺设境外代理行网络,共同开发和推广两国跨境业务;适时拓展蒙古图格里克现金及汇兑业务。

注:

[1]资料来源:21世纪经济报道,“独家专访蒙古国工商会会长都仁:中国发展让蒙古直接受益,中国越强大我们就越强大”,2024-09-29,[2025-02-26], 网页链接

点击图片购买 “兴业研究系列丛书”

加载中...