2025年中国第三代半导体材料行业整体发展形势及未来趋势研判:行业正迎来发展机遇,龙头企业竞争力增强,国产化率提升[图]
智研咨询
2025-02-27 09:23
来源:智研咨询
内容概要:第三代半导体材料是继以硅(Si)和砷化镓(GaAs)为代表的第一代和第二代半导体材料之后,迅速发展起来的宽禁带半导体材料。随着“碳达峰、碳中和”战略的推进实施,绿色、低碳、清洁能源等技术将加速应用,第三代半导体材料作为实现高效电能转换技术的重要支撑获得快速发展。2023年我国第三代半导体功率电子和微波射频两个领域实现总产值155亿元,其中,SiC、GaN功率电子产值规模85.4亿元,GaN微波射频产值70亿元。2024年,我国第三代半导体功率电子和微波射频两个领域实现总产值约168亿元,其中,SiC、GaN功率电子产值规模约95亿元,GaN微波射频产值约73亿元。随着人工智能、数据中心、汽车电子等应用领域的快速发展,行业正迎来前所未有的发展机遇。
上市企业:华润微(688396.SH)、三安光电(600703)、士兰微(600460)、赛微电子(300456.SZ)、天岳先进(688234)
关键词:第三代半导体材料市场规模、第三代半导体材料市场竞争格局、第三代半导体材料行业发展前景
一、第三代半导体材料行业概况
半导体材料是一类具有半导体性能、可用来制作半导体器件和集成电路的电子材料。而第三代半导体材料主要是指以硅(Si)和砷化镓(GaAs)为代表的宽禁带半导体材料,具有禁带宽度大、临界磁场高、电子迁移率与电子饱和迁移速率极高等性质,适用于高压、高频、高温的应用场景,如新能源车、可再生能源、5G通信等。
二、第三代半导体材料行业发展现状
第三代半导体材料是继以硅(Si)和砷化镓(GaAs)为代表的第一代和第二代半导体材料之后,迅速发展起来的宽禁带半导体材料。它是通过材料性能跃迁推动电力电子系统效率提升(如SiC逆变器使电动车续航增加5%-10%),是未来十年全球科技竞争的战略制高点,中国在该领域的产能扩张与关键技术突破正加速改写全球产业格局。
目前,SiC和GaN是第三代半导体材料研发较为成熟的材料。SiC具有高临界磁场、高电子饱和速度与极高热导率等特点,使得其器件适用于高频高温的应用场景,相较于硅器件,可以显著降低开关损耗。因此,SiC可以制造高耐压、大功率电力电子器件如MOSFET、IGBT、SBD等,用于智能电网、新能源汽车等行业。与硅元器件相比,GaN具有高临界磁场、高电子饱和速度与极高的电子迁移率的特点,是超高频器件的极佳选择,适用于5G通信、微波射频等领域的应用。
近年来,全球SiC和GaN材料的市场规模呈现逐年增长趋势,2023年全球SiC和GaN的整体市场规模约43亿美元。在混合动力和电动汽车、电源和光伏逆变器等需求的推动下,2024年,全球SiC和GaN功率半导体市场规模约为50亿美元。
第三代半导体技代表了新一代半导体技术的发展方向。近年来,在国家政策持续支持、技术创新加速的推动下,我国半导体产业整体向好,尤其是第三代半导体技术。随着“碳达峰、碳中和”战略的推进实施,绿色、低碳、清洁能源等技术将加速应用,第三代半导体材料作为实现高效电能转换技术的重要支撑获得快速发展。
初步核算,2023年我国第三代半导体功率电子和微波射频两个领域实现总产值155亿元。其中,SiC、GaN功率电子产值规模达85.4亿元,GaN微波射频产值为70亿元;2024年我国第三代半导体功率电子和微波射频两个领域实现总产值大约168亿元。其中,SiC、GaN功率电子产值规模约95亿元GaN微波射频产值约73亿元。
相关报告:智研咨询发布的《中国第三代半导体材料行业市场需求分析及投资战略咨询报告》
三、第三代半导体材料行业产业链
1、第三代半导体材料行业产业链结构
第三代半导体材料行业产业链上游主要包括碳化硅的原料石英矿、石油焦,氮化镓的原料硝酸盐、金属镓;行业中游为第三代半导体材料生产;行业下游主要应用于器件/模块的制造,半导体产品终端应用于新能源车、可再生能源、5G通信等各个领域。
2、第三代半导体材料行业产业链上游-金属镓
金属镓是第三代半导体制造的重要原材料,芯片、5G、新能源汽车都要用到它,我国是全球金属镓的最大生产国,主要供应美国、欧盟、日本和韩国等发达经济体。2023年我国金属镓产量801吨,较2022年增加186吨;2024年前三季度,我国金属镓产量为756吨。
3、第三代半导体材料行业产业链下游-新能源汽车
第三代半导体材料因具有高频、耐高压、耐高温、抗辐射能力强等优越性能使得它们在新能源汽车中有着广泛的应用,不仅可以提升整车的能源传输和转换效率,还可以促进新能源汽车的产品升级换代。近年来,我国新能源汽车产销量逐年增长,2024年,新能源汽车产销量持续攀升,均突破1000万辆,产销量分别达到1288.8万辆、1286.6万辆。
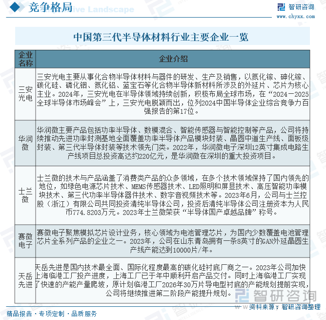
四、第三代半导体材料行业竞争格局
1、主要企业
中国第三代半导体材料行业将在政策、技术、市场需求的三重驱动下加速发展,国内主流半导体企业均加强在第三代半导体产业的布局,市场竞争愈加激烈。目前,我国第三代半导体材料行业主要企业包括三安光电、华润微、士兰微、赛微电子、天岳先进等企业。
2、代表企业
1)、华润微
在功率半导体领域,华润微多项产品的性能、工艺居于国内领先地位,华润微已具备较强的产品技术与制造工艺能力,形成了先进的特色工艺和系列化的产品线,华润微研发费用逐年增加,高研发投入奠定了工艺技术优势基础。2021年至2023年,华润微研发投入分别为7.13亿元、9.21亿元、11.54亿元、,占营业收入的比例分别为7.71%、9.16%和11.66%。
2)、三安光电
三安光电是国内化合物半导体领域技术实力雄厚、高知名度的企业,2023年,三安光电的化合物半导体营业收入102.03亿元,较2022年增加3.86亿元;LED外延芯片营业收入56.65亿元,较2022年增加3.36亿元;集成电路芯片营业收入23.07亿元,较2022年增加0.32亿元。
五、第三代半导体材料行业发展趋势
第三代半导体材料因其在高温、高压、高频等极端环境下的卓越性能,随着人工智能、数据中心、汽车电子等应用领域的快速发展,行业正迎来前所未有的发展机遇。
以上数据及信息可参考智研咨询(www.chyxx.com)发布的《中国第三代半导体材料行业市场需求分析及投资战略咨询报告》。智研咨询是中国领先产业咨询机构,提供深度产业研究报告、商业计划书、可行性研究报告及定制服务等一站式产业咨询服务。您可以关注【智研咨询】公众号,每天及时掌握更多行业动态。
本文采编:CY315
智研咨询 - 精品报告
《2025-2031年中国第三代半导体材料行业市场需求分析及投资战略咨询报告》共七章,包含中国第三代半导体材料产业链梳理及深度解析,中国第三代半导体材料产业链代表性企业研究,中国第三代半导体材料行业市场前瞻及投资策略建议等内容。
如您有其他要求,请联系:在线咨询
文章转载、引用说明:
智研咨询推崇信息资源共享,欢迎各大媒体和行研机构转载引用。但请遵守如下规则:
1.可全文转载,但不得恶意镜像。转载需注明来源(智研咨询)。
2.转载文章内容时不得进行删减或修改。图表和数据可以引用,但不能去除水印和数据来源。
如有违反以上规则,我们将保留追究法律责任的权力。
版权提示:
智研咨询倡导尊重与保护知识产权,对有明确来源的内容注明出处。如发现本站文章存在版权、稿酬或其它问题,烦请联系我们,我们将及时与您沟通处理。联系方式:gaojian@chyxx.com、010-60343812。