新浪财经

研判2025!中国丙烷脱氢(PDH)行业装置数量、产能及发展前景分析:PDH产能扩张竞争加剧,利润空间受挤压[图]

智研咨询

关注

2025-02-27 09:18

来源:智研咨询

内容概况:近年来,PDH技术在催化剂、反应工艺和设备效率等方面不断优化,使得投资成本降低、能耗减少。伴随政府大力支持企业PDH的建设。2023年,中国丙烷脱氢(PDH)装置数量为36套,同比增加6套。2023年新增的PDH装置进一步提升了中国丙烯生产的总产能。截至2023年底,PDH装置的总产能已达到1844.5万吨/年。这一产能的增加不仅满足了国内对丙烯的持续增长需求,还使PDH工艺在丙烯生产中的占比逐渐提升,与传统蒸汽裂解工艺形成有力竞争。

相关上市企业:万华化学(600309)、卫星化学(002648)、渤海化学(600800)、东华能源(002221)、九丰能源(605090)

相关企业:中国石油天然气集团有限公司、中国石油化工集团有限公司、中国海洋石油集团有限公司、福建中景石化有限公司、宁波金发新材料有限公司、金能科技股份有限公司、巨正源科技有限公司、

关键词:丙烷脱氢(PDH)、丙烷脱氢(PDH)市场规模、丙烷脱氢(PDH)行业现状、丙烷脱氢(PDH)发展趋势

一、行业概述

丙烷脱氢(PDH,Propane Dehydrogenation)是一种化学工艺过程,主要用于将丙烷转化为丙烯。丙烯是一种重要的化工原料,广泛应用于塑料、合成纤维、橡胶、涂料等多个行业。PDH反应是一个分子数增大的吸热反应,丙烷通过催化脱氢制备目标产物丙烯和副产氢气。丙烷脱氢工艺主要分为直接脱氢和氧化脱氢两大技术路线。

二、行业发展历程

中国丙烷脱氢(PDH)行业发展主要经历了四个阶段。2013年的萌芽期,2013年10月,天津渤化化工公司投产了国内第一套60万吨/年的丙烷脱氢(PDH)装置,这标志着中国丙烷脱氢产业的正式起步。此阶段,丙烷脱氢工艺作为一种新兴的丙烯生产工艺,因其原料单一、工艺流程短、产品收率高、副产品少、清洁环保等优势,开始受到市场的关注和追捧。

2014年至2016年的扩张期,在此期间,中国PDH产业迅速掀起了产能扩张的高潮。浙江卫星、宁波金发、万华化学、东华能源、河北海伟等多家企业的PDH装置陆续投产,产能遍布华东、山东、华北等地。此阶段,PDH装置的投产数量迅速增加,产能规模不断扩大,丙烷脱氢逐渐成为中国丙烯产能扩张的主力军。

2017年至2018年的空档期,尽管有多套装置在建,但此阶段中国PDH产能增速明显放缓,迎来了一个暂时的低潮期。仅有东明石化9.5万吨/年的混烷脱氢装置在2017年投产。受到市场调整、技术瓶颈或投资环境等因素的影响,PDH产能扩张暂时放缓。

2019年至今的再扩张期,从2019年开始,中国PDH产业再次进入集中投产期。特别是2022年和2023年,共有16套PDH装置建成投产,产能累积达到825万吨。截至2024年9月底,国内PDH年总产能已达到2143万吨,预计年底前仍有装置待投产,届时全年总产能或接近2300万吨。

三、行业产业链

丙烷脱氢(PDH)行业产业链上游主要包括原材料和设备等,其中原材料包括丙烷、催化剂等,设备包括丙烷脱氢装置、压缩机、换热器、储罐、尾气处理设备、自动化控制系统等。产业链中游为丙烷脱氢(PDH)环节。产业链下游以丙烯为起点,衍生出众多高附加值的产品。丙烯的下游产品主要包括聚丙烯、丙烯腈、环氧丙烷等。这些产品广泛应用于塑料、橡胶、纤维、涂料等领域。

相关报告:智研咨询发布的《中国丙烷脱氢(PDH)行业市场运营格局及前景战略分析报告》

丙烷作为PDH工艺的重要原料,其供应的稳定性和成本直接影响到PDH装置的运行效率和经济效益。近年来,随着国内PDH装置的陆续投产和产能扩张,对丙烷的需求量也在不断增加。因此,丙烷产量的增长对于保障PDH行业的原料供应具有重要意义。2025年1月,中国丙烷产量为20.04万吨,同比增长38.41%。

四、行业现状

近年来,PDH技术在催化剂、反应工艺和设备效率等方面不断优化,使得投资成本降低、能耗减少。伴随政府大力支持企业PDH的建设。2023年,中国丙烷脱氢(PDH)装置数量为36套,同比增加6套。2023年新增的PDH装置进一步提升了中国丙烯生产的总产能。截至2023年底,PDH装置的总产能已达到1844.5万吨/年。这一产能的增加不仅满足了国内对丙烯的持续增长需求,还使PDH工艺在丙烯生产中的占比逐渐提升,与传统蒸汽裂解工艺形成有力竞争。

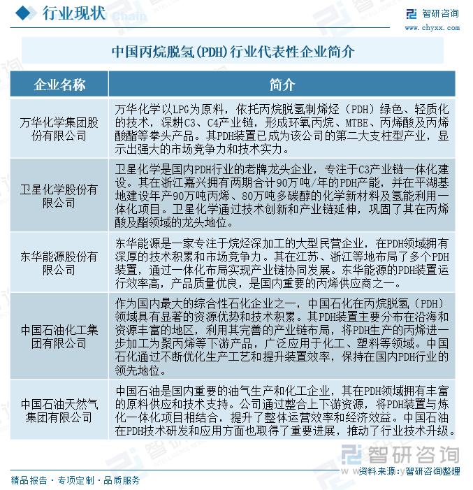
五、重点企业经营情况

随着国内对丙烯需求的持续增长,PDH作为一种高效、环保的丙烯生产技术,吸引了众多企业的参与。目前,中国PDH行业已经形成了以大型国有企业和民营企业为主导的竞争格局。国有企业和大型民营企业在中国PDH行业中占据主导地位。国有企业凭借其丰富的资源和技术优势,占据了较大的市场份额。例如,中国石油化工集团有限公司和中国石油天然气集团有限公司等,通过其强大的产业链布局和技术积累,在PDH领域具有显著的竞争力。与此同时,民营企业也在迅速崛起,成为行业的重要参与者。例如,万花化学、卫星化学和东华能源等,通过技术创新和灵活的市场机制,逐步扩大了市场份额。

万华化学集团股份有限公司致力于通过先进的PDH技术生产丙烯,以满足下游产业链的需求。近年来在丙烷脱氢(PDH)领域取得了显著成就。万华化学已经在烟台投产了1套75万吨/年的PDH装置,采用Uop工艺,为下游产品提供上游丙烯原料供应。此外,万华化学还在加速推进多个PDH项目。公司计划在烟台蓬莱和福建福清各建设1套90万吨/年的PDH装置,均采用Lummus工艺。其中,烟台蓬莱的90万吨/年PDH项目已于2024年5月14日通过环评审批,预计2024年下半年开工,2025年建成投产。福建福清的90万吨/年PDH项目也正在推进中。全部投产后,万华化学的PDH产能将达到255万吨/年。2024年前三季度,万华化学营业收入为1476.04亿元,同比增长11.35%;归母净利润为110.93亿元,同比下降12.67%。

卫星化学股份有限公司是国内领先的轻烃一体化生产企业,专注于C3产业链一体化建设,是国内首批引进丙烷脱氢(PDH)工艺的公司。卫星化学通过延伸上下游产业链,完成了C3全产业链布局,从上游PDH到中游丙烯酸/酯,再到下游的高分子乳液、SAP、双氧水等,成为国内最大、全球前三大丙烯酸制造商。卫星化学在嘉兴基地已建成两期合计90万吨的PDH产能,均采用UOP技术工艺。此外,公司还在嘉兴平湖基地建设年产90万吨丙烯、80万吨多碳醇的化学新材料及氢能利用一体化项目。2024年前三季度,卫星化学营业收入为322.75亿元,同比增长4.51%;归母净利润为36.93亿元,同比增长8.81%。

六、行业发展趋势

1、技术创新与催化剂研发

未来,中国PDH行业将在技术创新和催化剂研发方面取得显著进展。催化剂作为PDH技术的核心,其性能的提升将直接影响生产效率和产品质量。近年来,国内企业在催化剂研发方面取得了重要突破。例如,西湖大学人工光合作用与太阳能燃料中心孙立成教授团队成功合成了非贵金属催化剂CAPist-L1,该催化剂在电解水制氢过程中展现出卓越的稳定性和催化效率,长达19000小时以上的无衰退工作表现,为PDH催化剂的研发提供了宝贵的范例。此外,国内企业也在积极引进国外先进技术和设备,并在此基础上进行本土化改造与创新,显著提升了技术自主可控性。

2、工艺水平提升与绿色化发展

PDH行业的工艺水平将不断提升,特别是在绿色化和低碳化方面。随着环保法规的日益严格,PDH企业将更加注重生产工艺的优化,以减少污染物排放和能源消耗。例如,Catofin工艺和Oleflex工艺作为目前市场主流的PDH技术,正在不断改进。Catofin工艺已采用更低堆密度的脱氢催化剂Catofin 311,并配合HGM使用,选择性进一步提高;Oleflex工艺则在保证催化剂性能不变的基础上,进一步降低了催化剂中的铂含量,同时提升了催化剂的抗积碳能力,使脱氢反应能维持长时期运行。这些技术改进不仅提高了生产效率,还降低了生产成本,推动了行业的可持续发展。

3、智能化与一体化发展

未来,PDH行业将加速推进智能化和一体化发展。智能化技术的应用将显著提升生产效率和管理水平。通过远程监控、故障预警、能源管理等功能,企业可以优化生产流程,提高设备运行的稳定性和安全性。同时,PDH行业将围绕一体化布局,实现产业链上下游的协同发展。推进PDH与下游丙烯衍生物(如聚丙烯、环氧丙烷等)的一体化布局,不仅可以增强企业的抗风险能力,还能提高资源利用效率,实现产业链的协同发展。此外,随着中国PDH市场的不断发展壮大,中国在全球PDH市场中的地位将不断提升,未来中国将不仅是全球丙烯产品的重要消费国,还将成为PDH技术的重要研发和应用中心之一。

以上数据及信息可参考智研咨询(www.chyxx.com)发布的《中国丙烷脱氢(PDH)行业市场运营格局及前景战略分析报告》。智研咨询是中国领先产业咨询机构,提供深度产业研究报告、商业计划书、可行性研究报告及定制服务等一站式产业咨询服务。您可以关注【智研咨询】公众号,每天及时掌握更多行业动态。

本文采编:CY407

智研咨询 - 精品报告

《2025-2031年中国丙烷脱氢(PDH)行业市场运营格局及前景战略分析报告》共十五章,包含2025-2031年中国丙烷脱氢(PDH)行业投资前景,2025-2031年中国丙烷脱氢(PDH)企业投资战略分析,研究结论及建议等内容。

如您有其他要求,请联系:在线咨询

文章转载、引用说明:

智研咨询推崇信息资源共享,欢迎各大媒体和行研机构转载引用。但请遵守如下规则:

1.可全文转载,但不得恶意镜像。转载需注明来源(智研咨询)。

2.转载文章内容时不得进行删减或修改。图表和数据可以引用,但不能去除水印和数据来源。

如有违反以上规则,我们将保留追究法律责任的权力。

版权提示:

智研咨询倡导尊重与保护知识产权,对有明确来源的内容注明出处。如发现本站文章存在版权、稿酬或其它问题,烦请联系我们,我们将及时与您沟通处理。联系方式:gaojian@chyxx.com、010-60343812。

加载中...