新浪财经

银保监会26号文落地!个人欠款终于能‘打折甩卖’了(转发身边有需要的朋友)

市场资讯 2025.02.26 17:27

政策核心要点梳理

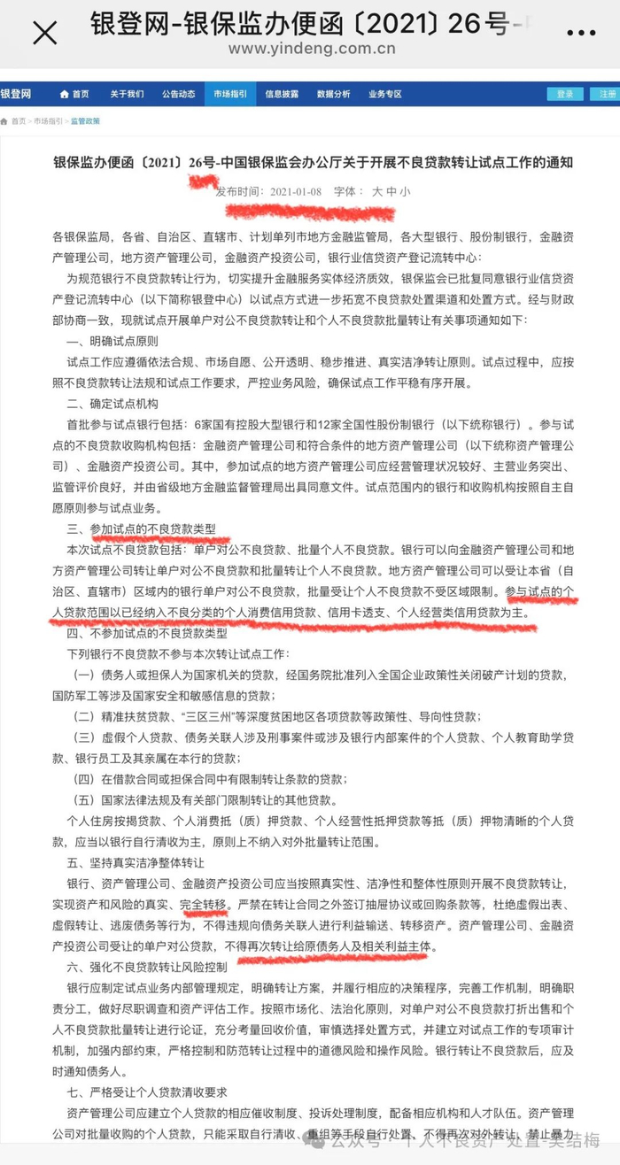
1. 试点范围:允许6家国有大行和12家股份行对 个人不良贷款(消费贷、信用卡透支、经营贷) 进行批量转让; (119号文后全国各大银行都可以)

2. 参与机构:持牌AMC(资产管理公司)及地方AMC可参与受让; 

3. 禁止条款:债务人为公务员、学生等特定群体的个贷债权不得转让; 

4. 流程规范:需在银登中心挂牌转让,禁止暴力催收,保障债务人知情权; 

5. 试点意义:首次放开个贷不良批量转让,化解银行风险,激活不良资产处置市场。

我是2022年5月开始全面逾期的,从催收,被暴力催收,暴通讯,起诉,被执行,到强制执行,名下所有银行卡微信都被冻结了

那段时间也不知道怎么过来的,老是晚上一个人哭,半夜有时会不自觉的眼泪自已留下来,想想自已为什么变成这样,每天有几十个上百个催收电话和几十条短信,每天不敢去接,因为接了,心情很受影响,只能用工作麻痹自已

但我不接,他们就打电话给我弟,我爸,我妈,家里的人因为我的负债搞得鸡飞狗跳,让我妈担惊受怕,甚至亲人,同事,同学都收到我欠款的信息,有质疑,有冷眼旁观,有落井下石

毕竟曾经自已成为过父母的骄傲,一个90年的女生,靠自已白手起家从买房买车,开路虎,如今到卖房卖车,离婚带着孩子还负债50万!

负债不可怕,怕的是没有希望,没有盼头!负债后的2年我也很努力想挣钱,从收了我的公司后,开始从电商到做好物分享,开厨窗,直播,摆摊,中间被割过好几次韭菜,但还是不甘心,不想认命

因为自已的负债,手机号码换了很多个,好多平台登录不了,截屏了几个可以登录的。

虽然中间做过这么多行业,整个大环境也不好,自已过程很煎熬,不敢和家人朋友倾诉,这2年也苍老了不少,整夜失眠,头发大把大把掉,可终究要面对,不想30多岁的年龄就被妥协

我知道还是要还的,因为我有孩子要养,不可能因为自已影响孩子以及下一代,有自已需要承担的责任,一切都是最好的安排吧

因为负债而接触到个人不良贷款债权转让这个行业,也通过对比和了解了几家公司,最后经过审核后自已有一大半债务可以用债权转让的方式处置,但自已手上没有钱,借了钱先处置了一部分,剩下的等后续有钱再处理

目前这种是最省钱的还款方式了,如果你也想要具体了解不良贷款(债权转让)的可以加我微信详细了解 

什么是债权转让:简单来说,就是换个债权人(也就是新债主),我们欠款的叫债务人,我们所欠的债务的债权人不是银行就是网贷平台!

以下是债权转让的政策依据:

下图所示是原银保监会所发布的26号文👇👇

下图所示是原银保监会所发布的《商业银行金融资产风险分类办法》👇👇

下图所示是原银保监会更名为“国家金融监督管理总局“2024年1月30日所发布的《个人贷款管理办法》👇👇

下图所示是国家金融监督管理总局2024年11月11日公布的《金融资产管理公司不良资产业务管理办法》👇👇

但对于不良贷款债权转让,并不是所有人可以符合条件的,根据不同的情况,选择每个人最适合的方式方案:

1,(信用卡,网贷,信用贷)总欠款三折结清

2,商业银行信用卡本金四折结清

3,四大行信用卡总欠款四折结清

4,信用卡,网贷,信用贷,本金5折结清

5,网贷本金三到五折结清

6,总欠款一到六折结清,债务人自行还款银行

👉总欠款一到六折,最快30天调解成功!暂时没钱处理,可以长达3年托管,有钱时可以一个一个平台处理,阶段式上岸!

👉网贷本金三到五折,是确定债转成功好后,自已本人再把钱打给新的债权方;

👉信用卡本金四折资金是转入公证处(司法局)监管账户冻结,资金专款专用!资金安全有保障!

我们的欠款负债迟早要还的,但如何省钱还,现在上岸就是有方法的,而不良贷款债权转让的方式真的可以帮助诚而不幸的债务人

如果您也深陷债务困境,想了解不良贷款债权转让是否适合自己,或者有催收、起诉、与银行协商等问题,欢迎加我微信详聊。

我是吴结梅,只分享真实经历与感受 。

(转自:个人不良资产处置-吴结梅)

加载中...