注意!4家银行转让超100亿元信用卡不良资产包
2月25日,华夏银行信用卡中心在银登中心挂出了“2025年信用卡第一批次不良贷款转让项目的招商公告”,公告表示,拟转让信用卡不良债权5个资产包,本金约34.13亿元。
在此之前交通银行、民生银行、浦发银行也上架了2025年首批资产包,债权金额合计超百亿元。
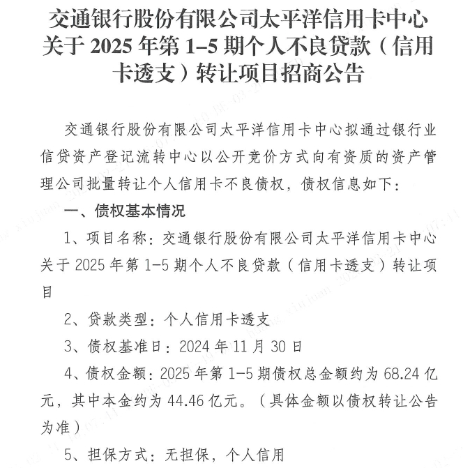
2月24日,交通银行太平洋信用卡中心在银登中心一口气挂出5期个贷不良(信用卡投资)资产包并进行招商,债权总额68.24亿元。
2月20日,民生银行信用卡中心在银登中心挂出2批个人不良贷款(信用卡透支)资产包并进行招商,债权总额13.73亿元。
1月份,浦发银行信用卡中心在银登中心一口气挂出5期信用卡不良资产包并进行招商,债权总额68.25亿元。
一大批坏账转让
据了解,金融机构的个贷不良批转于2021年开始试点,于2023年迎来爆发,达到1000亿级别,2024年又突破2300亿。两年内累计有超3300亿坏账进入不良资产市场。
2025年银行出包意愿越发强烈。华夏银行银行招商公告中明确表示,这些资产包借款人年龄主要集中在40岁左右,有较好的职业能力和较高的征信修复需求。民生银行表示,这些资产包整体逾期期数短,均未诉讼,后续清收空间较大。交通银行在公告中也表示,户均本金1.2-1.4万元之间,催收难度小。
庞大的不良资产转让规模背后,是各家银行不断攀升的个人贷款不良率。
以建设银行为例,其个人贷款及垫款不良率从2023年末的0.66%攀升至2024 年年中的0.84%。个人经营贷款不良率的增速尤为显著,半年时间从0.95%跃升至1.57%。个人信用卡贷款不良率也由2023年末的1.66%升至2024年6月末的1.86%。
股份制银行的个贷不良情况则更为严峻。截至2024年6月末,渤海银行的个贷不良率高达3.3%,较2023年底大幅提升了1.05个百分点。
信用卡不良大爆发
从个贷的类型来看,大多数为信用卡不良。
根据央行公布的支付体系运行总体情况,截至2024年末,信用卡逾期半年未偿信贷总额达到1239.64亿元,同比增长26.31%,占信用卡应偿信贷余额的1.43%,较上年末增加0.3个百分点。这一指标自2024年第一季度突破千亿元后,连续四个季度保持在较高水平,并创出年度新高。
有业内人士分析,信用卡逾期增长可能与经济不确定性、消费者还款压力增加以及部分银行信用卡业务调整有关。
在信用卡逾期问题加剧的背景下,银行一方面加速打包转让,另一方面也采取了调整措施。如交通银行在2025年开年以来已陆续关闭5家信用卡分中心,包括福州、贵阳、兰州、南昌和深圳分中心。
此外,前些年国内信用卡市场爆发式的发展,发卡银行为了抢占信用卡市场份额,通过“跑马圈地”的方式,不断降低发卡门槛,对用户以多头授信、高额授信来吸引客户申请信用卡,有些用户通过套现、养卡等虚假交易的违法违规手段达到提升额度的目的,都是从根源上形成了潜在风险。
目前,加快不良资产处置已成为银行的工作重点。多家银行高管曾在业绩发布会上提出,“加大信用卡不良清收化解的力度。”
一名地方性银行工作人员称,信用卡不良属于信用贷款,无抵押资产、线上放贷,且金额小涉及借款人较多,因此银行催收成本比较高,即使起诉到法院后,借款人名下如果无资产也不能执行。
同时,上述工作人员提到,银行催收受到合规的制约,方法比较有限,因此不少银行愿意将不良直接“打包”转让。
随着信用卡不良资产转让火热,银行不良方面有望改善。从趋势看,随着经济稳步复苏,银行规范开展个贷业务,并加强不良资产处置,风险管理能力提升,预计信用卡业务不良率将有所回落。
| 海科 | 拉卡拉 | 随行付 | 中付 | 乐刷 |
| 星驿付 | 快钱 | 瑞银信 | 开店宝 | 付临门 |
| 银盛 | 合利宝 | 汇付 | 嘉联 | 金控 |
| 杉德 | 富友 | 钱宝 | 畅捷 | 易生 |
| 电银 | 盒子 | 盛付通 | 腾付通 | 聚合 |
目前开放以上支付社群,扫码申请加入
加支付群、投稿、品牌政策咨询
(转自:POS圈支付网)