新浪财经

研判2025!中国生命科学技术行业相关政策、投资规模分析:从技术输入到创新输出,中国生命科技产业加速转型[图]

智研咨询

关注

2025-02-26 09:24

来源:智研咨询

内容概况:生命科学技术行业的发展离不开技术进步。近年来,基因编辑技术(如CRISPR-Cas9)、单细胞测序技术、生物信息学和人工智能等新兴技术的快速发展,为生命科学研究和临床应用提供了强大的支持。这些技术在疾病诊断、治疗、预防以及药物研发等多个领域发挥着重要作用,推动了行业的创新和发展。2023年,中国生命科学技术投资规模为211.39亿元,同比增长9.92%。其中,大部分资金流向基因治疗、细胞疗法等前沿领域,并创历史新高。这既得益于国家生物经济战略的持续推进,也反映出资本市场对生命科学长线价值的认可。特别是在医保控费背景下,资本更倾向于支持具有突破性创新能力的项目,推动行业向"源头创新"转型。

相关上市企业:义翘神州(301047)、诺唯赞(688105)、洁特生物(688267)、百普赛斯(301080)、泰坦科技(688133)、华兰生物(002007)、安科生物(300009)、达安基因(002030)

相关企业:聚光科技(杭州)股份有限公司、莱伯泰科(北京)股份有限公司、上海阿拉丁生化科技股份有限公司、北京百普赛斯生物科技股份有限公司、上海泰坦科技股份有限公司、广州洁特生物过滤股份有限公司、江苏恒瑞医药股份有限公司、北京百济神州生物药业有限公司、上海之江生物科技股份有限公司、中源协和细胞基因工程股份有限公司、深圳迈瑞生物医疗电子股份有限公司

关键词:生命科学技术、生命科学技术市场规模、生命科学技术行业现状、生命科学技术发展趋势

一、行业概述

生命科学技术是研究生命现象及其规律的科学,既研究各种生命活动的现象和本质,又研究生物之间、生物与环境之间的相互关系,以及生命科学原理和技术在人类经济、社会活动中的应用。它涵盖了从微观的分子水平到宏观的生态系统等多个层次,旨在揭示生命现象的规律和原理。生命科学技术按研究对象分类可以分为动物学、植物学和微生物学等,按研究内容分类可以分为分子生物学、细胞生物学、遗传学、生态学、生物化学、生物物理学等。

二、行业发展历程

中国生命科学技术行业发展主要经历了三个阶段。1949年至20世纪70年代末的初始发展阶段,此阶段,中国生命科学技术行业在药物、营养、传染病等迫切需求领域起步,取得了一系列重要成就。例如,沙眼病原的发现、揭示吗啡作用位点、成功合成人工牛胰岛素以及青蒿素的发现等,这些成就使中国在全球生命科学研究领域崭露头角。

20世纪80年代至21世纪初的快速发展阶段,进入上世纪八十年代后,中国生命科学技术研究步入了发展的“快车道”。基因组学、转录组学、蛋白质组学以及代谢组学等多组学分析技术,以及细胞图谱研究都取得了显著的进展。同时,随着改革开放的深入,国际合作与交流不断加强,中国生命科学技术行业开始与国际接轨,并逐步融入全球生命科学研究的大家庭。

21世纪初至今的跨越式发展阶段,进入21世纪,中国生命科学技术行业迎来了跨越式发展的新时期。这一阶段,中国在生命科学领域持续探索,取得了显著进展。例如,脑科学与神经科学研究不断深入,合成生物学在基因组设计与合成方面实现重大突破。同时,技术革新与学科融合推动了表观遗传学的迅速发展,再生医学为治疗重大慢性疾病带来了新的希望。此外,人工智能技术也进一步融入医疗健康领域,为生命科学的研究和应用提供了新的工具和手段。

三、行业产业链

生命科学技术行业产业链上游主要包括生物科研试剂、实验设备与耗材的供应商。其中,生物科研试剂包括分子类试剂、重组蛋白类试剂、病毒载体和质粒等,实验设备包括色谱柱、培养基、过滤设备等。产业链中游为生命科学技术的研发与生产环节。产业链下游应用于科研机构、医疗机构、制药企业、诊断企业等。

相关报告:智研咨询发布的《中国生命科学技术行业市场现状分析及未来前景规划报告》

四、相关政策汇总

我国整体在生命科学领域的起步较晚,在积累层面相较于国外发达国家存在差距,随着我国综合国力的逐步提升以及科技创新体系建设的不断完善,我国在科技创新和研发方面的投入随之也快速增长。在生物技术战略地位日益凸显的背景下,国家近年来先后出台了一系列政策和措施,积极鼓励全社会在生命科学领域进行研究。2023年8月,国务院印发《河套深港科技创新合作区深圳园区发展规划》,提出推动生物技术与信息技术、材料技术交叉融合,重点围绕药物及疫苗、基因检测及诊疗、高端医疗器械、人工智能在生物科技中的应用等领域开展合作,重点发展新一代基因测序仪、医疗机器人等高性能医疗器械。大力发展创新药物,搭建生物医药公共研发服务平台,支持全球顶尖医药研发生产外包服务企业提供一体化医药研发服务。这些政策和措施的实施,不仅有助于提升我国生命科学技术的自主创新能力,还将加速国产替代进程,推动我国在全球生命科学技术领域占据更重要的地位。

五、行业现状

生命科学技术行业的发展离不开技术进步。近年来,基因编辑技术(如CRISPR-Cas9)、单细胞测序技术、生物信息学和人工智能等新兴技术的快速发展,为生命科学研究和临床应用提供了强大的支持。这些技术在疾病诊断、治疗、预防以及药物研发等多个领域发挥着重要作用,推动了行业的创新和发展。2023年,中国生命科学技术投资规模为211.39亿元,同比增长9.92%。其中,大部分资金流向基因治疗、细胞疗法等前沿领域,并创历史新高。这既得益于国家生物经济战略的持续推进,也反映出资本市场对生命科学长线价值的认可。特别是在医保控费背景下,资本更倾向于支持具有突破性创新能力的项目,推动行业向"源头创新"转型。

从细分领域看,投资热点呈现"哑铃型"分布:一端是AI制药、合成生物学等数字融合领域,获得35%的融资占比,君实生物与英矽智能合作的AI驱动药物已进入临床阶段;另一端是医疗器械国产替代,心血管介入、影像设备等赛道融资规模同比增长22%。中间环节的仿制药、传统制剂投资占比则下降至18%,产业结构优化趋势明显。值得注意的是,长三角地区集聚了61%的投资项目,区域创新集群效应持续增强。

根据海关总署数据显示,2024年,中国生命科技技术高新技术产品进口金额为3641亿元,同比下降0.53%。进口金额的小幅下降(0.53%)是中国生命科技领域国产替代进程加速的重要标志。近年来,国内在生物医药、基因工程、高端医疗器械等领域的技术突破显著,例如新冠疫苗产业链的成熟、基因测序设备的国产化率提升,大幅降低了对进口产品的依赖。此外,国家政策对关键核心技术攻关的支持(如"十四五"生物经济发展规划),推动了企业研发投入增加,2023年生物医药行业研发强度已超过10%。供应链安全意识的增强,也促使企业优先选择国内供应商,进一步压缩进口需求。

同期,中国生命科技技术高新技术产品出口金额为3377亿元,同比增长5.32%。这显示中国生命科技产品国际竞争力持续增强。在疫苗、体外诊断设备、创新药等领域,中国企业凭借性价比优势和技术迭代能力,正快速抢占新兴市场。例如,国产PD-1抑制剂通过授权合作进入东南亚、中东市场,mRNA疫苗技术对外输出规模扩大。2024年RCEP协定的全面落地,也为生命科技产品出口东南亚提供了关税减免和准入便利。值得注意的是,出口结构正从低端耗材向高附加值产品升级,2024年生物反应器、基因编辑工具等设备出口占比提升至35%。

进出口差额从2023年的405亿元缩小至264亿元,表明中国生命科技产业正从"技术输入型"向"创新输出型"转变。这一变化得益于多重因素:首先是创新药"出海"加速,2024年国产创新药海外授权交易额突破800亿元;其次是跨境技术合作模式创新,如中外联合研发、专利交叉许可等,提升了产业链价值分配权;最后是资本市场对生物科技的支持,科创板、港交所18A章规则持续吸引资本流入,助推企业完成从研发到产业化的跨越。

尽管数据向好,仍需关注核心原料、高端仪器等领域对进口的依赖(如质谱仪进口依存度仍超70%),以及国际专利壁垒的制约。未来,随着"健康中国2030"战略深化,中国生命科技产业需在底层技术(如AI制药、合成生物学)加大投入,同时通过"一带一路"国际合作拓宽市场空间,推动进出口结构进一步优化,实现从"跟跑"到"并跑"乃至"领跑"的跨越。

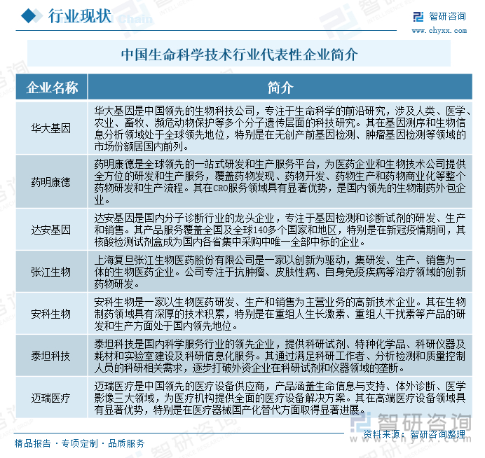
六、重点企业经营情况

全球生命科学技术市场长期被国际巨头主导,如Thermo Fisher Scientific、Danaher、Merck等。这些企业在生命科学仪器、试剂等细分领域占据较大市场份额,凭借技术优势和品牌影响力,主导着全球市场的竞争格局。在中国市场,尽管外资企业仍占据主导地位,但国内企业正通过技术创新和国产化替代逐步缩小差距。

随着市场、政策、人才及资本四大驱动因素的推动,国内生命科学技术企业逐渐崛起。例如,华大基因在基因测序领域、药明康德在CRO服务领域、达安基因在体外诊断领域等,均取得了显著进展。这些企业不仅在国内市场占据重要份额,还逐步将“中国技术”输出到海外市场。此外,国产化替代趋势明显,特别是在科研试剂、实验室设备等领域,国内企业通过技术创新和成本优势,逐渐打破外资企业的垄断。

安徽安科生物工程(集团)股份有限公司是一家以生物医药研发、生产和销售为主营业务的高新技术企业。安科生物在生物技术领域拥有深厚的技术积累,先后承担了国家“863”计划、国家科技攻关计划、国家重点火炬计划等数十项国家级科研项目。公司自主研发的国家级新药超过10个,涵盖重组人生长激素(安苏萌)、重组人干扰素α2b(安达芬)等核心产品。2024年前三季度,安科生物营业收入为19.21亿元,同比下降4.95%;归母净利润为5.90亿元,同比下降9.89%。

中山大学达安基因股份有限公司是一家以分子诊断技术为主导的生物医药高科技企业,集临床检验试剂和仪器的研发、生产、销售以及全国连锁医学独立实验室临床检验服务为一体。达安基因在分子诊断领域拥有深厚的技术积累,成功研制了百余种PCR诊断试剂盒,部分产品已获得国家新药证书和生产批文。公司还搭建了基因诊断和免疫诊断的关键技术平台,强化了配套仪器开发的技术能力。2024年前三季度,达安基因营业收入为5.91亿元,同比下降29.83%;归母净利润为-5.03亿元,同比下降242.58%。

七、行业发展趋势

1、技术创新引领行业变革

中国生命科学技术行业正迎来前所未有的技术创新浪潮。近年来,基因编辑技术(如CRISPR-Cas9)、合成生物学、单细胞测序和生物信息学等新兴技术的快速发展,为生命科学研究和临床应用提供了前所未有的便利和可能性。这些技术不仅推动了基础研究的深入,还在医疗健康、农业、生物制造和环境保护等领域产生了深远影响。例如,高通量基因测序技术在新药研发、无创产前基因检测、肿瘤诊断与精准治疗等领域发挥着重要作用。未来,随着“组学”技术的综合应用,生命科学将更加深入地理解生物系统的复杂性,推动行业向更加高效、精准、个性化的方向发展。

2、数字化转型加速行业升级

随着大数据、云计算、人工智能等技术的不断发展,生命科学行业正加速数字化转型。数字化技术将渗透到生命科学行业的各个环节,从研发、生产到销售和服务,都将实现数字化管理。例如,人工智能在数据分析、药物研发、疾病诊断等方面的应用将越来越广泛。这种数字化转型不仅提高了行业的效率和准确性,还推动了创新和发展的步伐。此外,数字化营销系统工具的应用也将提升企业的运营效率和客户营销效果。

3、政策支持与市场需求驱动行业增长

国家政策的持续支持是中国生命科学技术行业快速发展的重要保障。近年来,中国政府出台了一系列政策支持生命科学技术的发展,包括“十四五”规划中明确提出要加强生命科学研究,推动生物技术产业发展。地方政府也纷纷出台优惠政策,如税收减免、资金支持、人才引进等,推动生命科学产业园区的建设。这些政策措施为生命科学行业的发展创造了有利条件,促进了产业集聚和区域经济转型升级。同时,随着人口老龄化加剧和慢性病患病率的上升,生命科学技术在医疗健康领域的应用价值日益凸显。

以上数据及信息可参考智研咨询(www.chyxx.com)发布的《中国生命科学技术行业市场现状分析及未来前景规划报告》。智研咨询是中国领先产业咨询机构,提供深度产业研究报告、商业计划书、可行性研究报告及定制服务等一站式产业咨询服务。您可以关注【智研咨询】公众号,每天及时掌握更多行业动态。

本文采编:CY407

智研咨询 - 精品报告

《2025-2031年中国生命科学技术行业市场现状分析及未来前景规划报告》共十章,包含中国生命科学技术行业重点企业分析,中国生命科学技术行业投资机会与风险分析,2025-2031年生命科学技术行业投资前景分析等内容。

如您有其他要求,请联系:在线咨询

文章转载、引用说明:

智研咨询推崇信息资源共享,欢迎各大媒体和行研机构转载引用。但请遵守如下规则:

1.可全文转载,但不得恶意镜像。转载需注明来源(智研咨询)。

2.转载文章内容时不得进行删减或修改。图表和数据可以引用,但不能去除水印和数据来源。

如有违反以上规则,我们将保留追究法律责任的权力。

版权提示:

智研咨询倡导尊重与保护知识产权,对有明确来源的内容注明出处。如发现本站文章存在版权、稿酬或其它问题,烦请联系我们,我们将及时与您沟通处理。联系方式:gaojian@chyxx.com、010-60343812。

加载中...