新浪财经

上海金融监管局半月内连续送出巨额罚单——倒逼合规从“形式化”向“实质化”转型

市场资讯 2025.02.26 14:40

继2025年2月11日上海金融监管局开49张罚单,剑指9家银行及多个分支机构、3家保险机构,机构与个人累计罚没金额超1700万元后,2025年2月24日,上海金融监管局再次送出罚单“大礼”:总共开出10张罚单,涉及3家银行、七名相关从业人员,罚款金额累计627万元,其中三家银行罚金单笔均在百万及以上,值得一提的是本次还涉及到外资银行——星展银行(中国)有限公司

让我们来回顾一下2025年2月11日罚单的基本情况:包括光大银行中国银行、上海华瑞银行、上海松江民生村镇银行、上海松江民生村镇银行、上海浦东中银富登村镇银行,披露的罚单中还涉及多项禁业处罚。其中,银行从业人员有3人被终身禁业,2人被禁业5年,1人被禁业3年;保险从业人员有1人被禁业6年,1人被禁业5年。

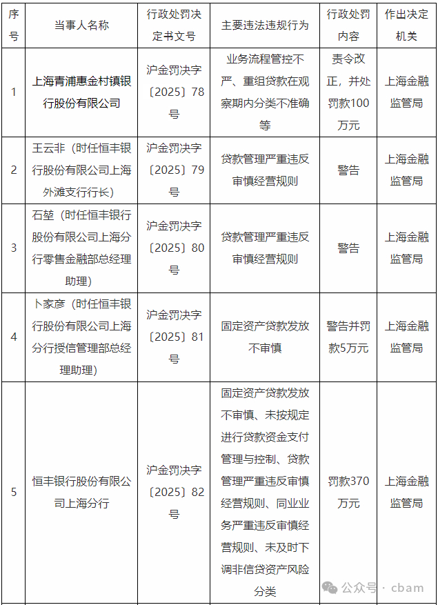
在2025年2月24日的处罚中,具体来看

上海青浦惠金村镇银行股份有限公司业务流程管控不严、重组贷款在观察期内分类不准确等,被处以责令改正,并处罚款100万元。

恒丰银行股份有限公司上海分行,因固定资产贷款发放不审慎、未按规定进行贷款资金支付管理与控制、贷款管理严重违反审慎经营规则、同业业务严重违反审慎经营规则、未及时下调非信贷资产风险分类,被罚款370万元;

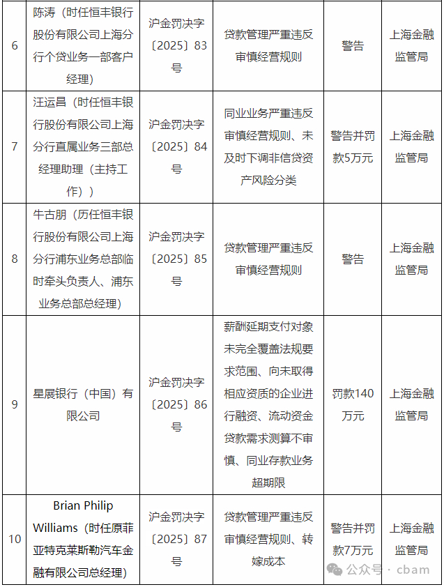
王云非(时任恒丰银行股份有限公司上海外滩支行行长)、石堃(时任恒丰银行股份有限公司上海分行零售金融部总经理助理)、陈涛(时任恒丰银行股份有限公司上海分行个贷业务一部客户经理)和牛古朋(历任恒丰银行股份有限公司上海分行浦东业务总部临时牵头负责人、浦东业务总部总经理)等四人,因贷款管理严重违反审慎经营规则,分别被处以警告;

卜家彦(时任恒丰银行股份有限公司上海分行授信管理部总经理助理)因固定资产贷款发放不审慎,被警告并罚款5万元;

汪运昌(时任恒丰银行股份有限公司上海分行直属业务三部总经理助理(主持工作)),因同业业务严重违反审慎经营规则、未及时下调非信贷资产风险分类,被处以警告并罚款5万元。

星展银行(中国)有限公司,因薪酬延期支付对象未完全覆盖法规要求范围、向未取得相应资质的企业进行融资、流动资金贷款需求测算不审慎、同业存款业务超期限,被罚款140万元;

Brian Philip Williams(时任原菲亚特克莱斯勒汽车金融有限公司总经理)贷款管理严重违反审慎经营规则、转嫁成本,被警告并罚款7万元。

从罚单内容看,监管聚焦以下核心问题:

(一)信贷业务违规‌

多家银行因‌贷款管理不审慎‌、‌融资对象资质审核缺位‌等问题被重罚,例如上海华瑞银行因多项违规被罚没‌超680万元‌,成为单笔金额最高案例。

部分机构存在‌流动资金测算不实‌或‌资金挪用风险‌,暴露风险量化管理漏洞。

‌(二)内控与员工行为管理失效‌

‌光大银行上海分行‌因员工行为管理严重违反审慎经营规则被罚150万元,5名涉事人员受罚,其中1人被禁业5年‌12。

薪酬激励与风险责任脱钩、同业业务超期限操作等问题频发,反映机构合规文化薄弱‌15。

‌(三)从业人员责任穿透‌

对违规个人实施‌禁业3年至终身‌的严厉处罚,强化“追责到人”的监管导向。

短短不到半个月时间,上海金融监管局开出超过2300万的罚单,对行业将会产生以下深远影响:

(一)释放强监管信号。罚单金额高、处罚对象广(覆盖内外资银行、保险及从业人员),表明监管部门对‌市场乱象“零容忍”‌,推动金融业回归稳健经营。

‌(二)倒逼机构内控升级‌。银行需优化‌信贷全流程管理‌,加强客户资质动态审核与资金用途监控,避免因测算失真或挪用引发的合规风险;强化员工行为约束,完善薪酬延期支付等制度,遏制短期逐利行为‌。

‌(三)加速行业出清与分化‌。中小银行(如村镇银行、民营银行)因内控短板成为处罚重灾区,未来合规成本上升可能加剧行业马太效应‌。

三、下一步监管趋势预判

‌一是持续高压的监管态势。结合2025年初全国超600张罚单、近50张百万级罚单的背景‌,预计穿透式监管将常态化,重点覆盖‌影子银行、关联交易及数据治理‌等领域。

‌二是科技监管持续深化。利用大数据监测违规线索,提升对复杂业务(如同业嵌套、跨市场套利)的识别能力。

这两次处罚规模与力度可视为2025年开年以来地方金融监管领域的标志性事件。大规模罚单事件,既是‌风险防控攻坚期‌的必然举措,也揭示了金融机构在‌合规文化、风险定价及人员管理‌上的深层缺陷。未来,机构需以“罚单”为镜,推动合规从“形式化”向“实质化”转型,以适应强监管时代的生存逻辑。

(转自:cbam)

加载中...