新浪财经

【最全】2024年医学影像设备产业上市公司全方位对比(附业务布局汇总、业绩对比、业务规划等)

前瞻网

关注

转自:前瞻产业研究院

行业主要上市公司:联影医疗(688271.SH);万东医疗(600055.SH);康泰医学(300869.SZ);万孚生物(300482.SZ);迈瑞医疗(300760.SZ);开立医疗(300633.SZ)等

本文核心数据:医学影像设备产业上市公司营业收入;医学影像设备产业上市公司业务布局;医学影像设备行业上市公司医学影像设备营业收入;医学影像设备行业上市公司医学影像设备毛利率;医学影像设备行业上市公司产销量

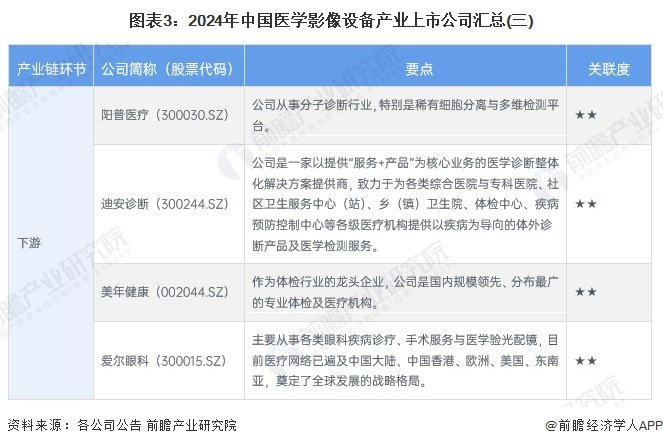
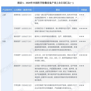
1、医学影像设备产业上市公司汇总

在医疗器械发展中,医学影像设备一直占据着重要地位,同时也是医疗设备高端产业化的代表。目前,我国医学影像设备产业的上市公司数量较多,分布在各产业链环节。

2、医学影像设备产业上市公司业务布局对比

医学影像设备产业上市公司中,开立医疗医学影像设备业务占营业收比重最大,业务比较集中;就区域布局情况来看,医学影响设备绝大部分公司在国内外均有所布局,其中祥生医疗境外业务布局占比最大;就研发投入情况来看,祥生医疗研发投入占营业收入比重最大。

3、医学影像设备产业上市公司医学影像设备业务业绩对比

医学影像设备产业上市公司医学影像设备业务业绩情况来看,联影医疗医学影像设备营业收入最高;开立医疗、迈瑞医疗以及璟泓科技医学影像设备业务毛利率超过65%。

4、医学影像设备产业上市公司医学影像设备业务规划对比

医学影像设备作为高端医疗器械产品,具有较高的技术壁垒,是临床医学中发展最快的学科之一,发展速度快,更新周期短。医学影像设备产业上市公司业务规划主要集中在加大研发投入,开发新产品上。

更多本行业研究分析详见前瞻产业研究院《中国医学影像设备行业发展前景预测与投资战略规划分析报告》

同时前瞻产业研究院还提供产业新赛道研究、投资可行性研究、产业规划、园区规划、产业招商、产业图谱、产业大数据、智慧招商系统、行业地位证明、IPO咨询/募投可研、专精特新小巨人申报、十五五规划等解决方案。如需转载引用本篇文章内容,请注明资料来源(前瞻产业研究院)。

更多深度行业分析尽在【前瞻经济学人APP】,还可以与500+经济学家/资深行业研究员交流互动。更多企业数据、企业资讯、企业发展情况尽在【企查猫APP】,性价比最高功能最全的企业查询平台。

加载中...