新浪财经

2025年中国人形机器人电机驱动行业发展趋势及前景研判:产业集中度逐渐上升,有广阔的发展前景和巨大的市场潜力[图]

智研咨询

关注

2025-02-25 09:01

来源:智研咨询

内容概要:电机是人形机器人中动力的产生机构,可以类比做人的肌肉。它是人形机器人的核心技术之一,其性能直接影响机器人的运动能力和效率。目前国内人形机器人产业处于起步阶段,随着人工智能技术的不断进步和政策的大力支持,人形机器人市场规模快速增长,带动了人形机器人电机驱动行业的发展。2024年我国人形机器人产量不足2000台,以此计算2024年我国人形机器人电机驱动需求总量为77.60千台,市场规模为0.54亿元。随着能力不断深化,人形机器人产业将步入大规模量产阶段,人形机器人市场的爆发式增长,将带动电机配套需求的快速放量。2025年人形机器人电机驱动产量有望达到113.72千台,需求总量将增长至178.8千台,市场规模将达1.18亿元。未来,人形机器人电机驱动行业具有广阔的发展前景和巨大的市场潜力。

上市企业:拓邦股份(002139)、鼎智科技(873593)、步科股份(688160)、伟创电气(688698)、昊升电机(873515)、鸣志电器(603728)、昊志机电(300503)

关键词:人形机器人电机驱动需求规模、人形机器人电机驱动市场竞争格局、人形机器人电机驱动行业发展前景

一、人形机器人电机驱动行业概况

电机是一种将电能转化为机械能的设备,通过电磁感应原理实现能量的转换。电机在工业、交通、家电等领域有广泛的应用。电机按照控制方式分类,可以分为步进电机、伺服电机;电机按照驱动方式分类,可以分为直流电机、交流电机。直流电机中,按照线圈类型分类,可以分为有铁芯的电机、空心杯电机;按照换向方式分类,可以分为有刷电机、无刷电机。空心杯电机、无框力矩电机可与人形机器人灵巧手、关节高度适配,随着人形机器人放量,均有更广阔的发展空间。

电机是人形机器人中动力的产生机构,可以类比做人的肌肉。机器人的驱动方式可以分为电动驱动、液压驱动、气压驱动;其中,电动驱动由于效率高、精确度高、成本低等优势,得以广泛应用。

二、人形机器人电机驱动行业发展现状

电机驱动技术是人形机器人的核心技术之一,其性能直接影响机器人的运动能力和效率。随着人工智能技术的不断进步和政策的大力支持,人形机器人市场规模快速增长,带动了人形机器人电机驱动行业的发展。据统计:2024年国内人形机器人电机驱动产量从2020年的1.44千台增长至46.33千台,2025年有望达到113.72千台左右。

目前国内人形机器人产业处于起步阶段,2024年国内人形机器人产量不足2000台,以此计算2024年我国人形机器人电机驱动需求总量为77.60千台,其中空心杯电机需求为23.28千台,无框力矩电机需求为54.32千台。随着能力不断深化,人形机器人产业将步入大规模量产阶段,人形机器人市场的爆发式增长,将带动电机配套需求的快速放量。预计2025年我国人形机器人电机驱动需求总量将增长至178.8千台,其中空心杯电机需求约为53.64千台,无框力矩电机需求约为125.16千台。

中国电机驱动产业在空心杯电机、无框力矩电机等高性能电机研发方面取得了显著进展,这些电机具有体积小、重量轻、效率高、可控性强等优点,非常适合人形机器人的应用。随着人形机器人技术的不断进步和应用场景的日益拓展,电机驱动系统市场快速增长。数据显示,2024年中国人形机器人电机驱动市场规模0.54亿元,其中无框力矩电机规模0.28亿元,空心杯电机规模0.26亿元;预计2025年中国人形机器人电机驱动市场规模1.18亿元,其中无框力矩电机规模0.61亿元,空心杯电机规模0.56亿元。随着人口老龄化、工业自动化和智能化需求的不断增长,人形机器人电机驱动产业的市场需求也在持续增长。特别是在家庭陪护、医疗护理、工业生产、救灾救援等领域,人形机器人电机驱动产业具有广阔的市场前景。

相关报告:智研咨询发布的《中国人形机器人电机驱动行业市场竞争现状及未来趋势研判报告》

三、人形机器人电机驱动行业产业链

1人形机器人电机驱动行业产业链结构

人形机器人电机行业产业链上游包括永磁体、钢铁、铜等原材料,以及轴承、电刷、换向器、空心杯绕组、垫圈、线圈等零部件;行业中游为人形机器人电机行业生产制造;行业下游应用于人形机器人领域。近两年,我国企业积极入局人形机器人产业,标杆企业不断推进产品迭代和商业化落地,人形机器人将有望实现制造业场景应用的突破,小批量应用于汽车、电子及仓储物流等生产制造。

2人形机器人电机驱动行业产业链上游-

‌人形机器人电机内部的核心部件是定子和转子,其中定子包含线圈(通常由铜线制成),这些线圈在通电时产生旋转磁场,驱动转子旋转。铜线作为导电材料,负责传输电流,产生磁场,从而驱动人形机器人电机运转。

铜具有出色延展性、导电性和导热性的工业金属,在社会经济发展中扮演着举足轻重的角色,其消费量稳居铁和铝之后,位列第三。根据国家统计局的数据, 2023年我国精炼铜产量增加到1298.8万吨,同比增加17.4%。

3人形机器人电机驱动行业产业链下游-人形机器人

电机驱动是人形机器人的关键部件,其作用类似于人体的肌肉。它通过产生旋转力矩,驱动连杆等部件运动,从而实现机器人的运动。人形机器人是一种旨在模仿人类外观和行为的机器人。

随着国内外人工智能技术不断成熟,以及与各行各业的融合更加深化。其中,人形机器人被认为是人工智能与物理世界交互的优质载体和可能引爆市场的新质生产力领域之一,逐渐得到国家的重视。同时,在一定程度上推动行业发展,也吸引了众多企业布局,人形机器人迎来投资热潮。2024年,我国人形机器人投资数量达到60起,投资金额达到125.2亿元。

随着投资规模的增长,我国人形机器人产量呈现逐年增长趋势。2024年,我国人形机器人产量从2020年的0.08千台增长至1.94千台,2025年有望达到4.47千台。

四、人形机器人电机驱动行业发展环境-政策

近年来,中国政府高度重视人形机器人的发展,出台了多项政策文件,如《人形机器人创新发展指导意见》《关于推动未来产业创新发展的实施意见》等。这些政策不仅为人形机器人电机驱动行业提供了有力的政策保障和资金支持,还推动了行业内的技术创新和产业升级。

五、人形机器人电机驱动行业竞争格局

人形机器人电机包含空心杯电机、无框力矩电机。国外空心杯电机公司成立年份较早,产品横向、纵向布局均较为完善,具备大量的驱动配置方案,且均为全球化企业。目前,国外空心杯电机排名前列的公司分别是 Maxon Motor、Faulhaber、Portescap、Allied Motion Technologies、及 Nidec Copal Corporatio。

近年来,中国电机驱动产业在空心杯电机、无框力矩电机等高性能电机研发方面取得了显著进展,这些电机具有体积小、重量轻、效率高、可控性强等优点,非常适合人形机器人的应用。国内空心杯电机龙头公司是鸣志电器,拓邦股份、鼎智科技、伟创电气、昊升电机也是重要的空心杯电机公司。

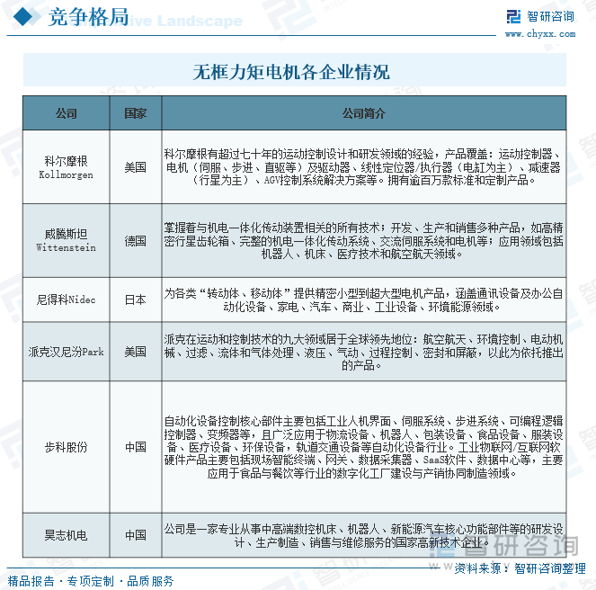
从事无框力矩电机行业的主要制造商包括科尔摩根(美国)、威腾斯坦(德国)、尼得科(日本)、派克汉尼汾(美国)等。国内企业中,步科股份、昊志机电等也推出了相关产品,具有一定的产品力。

六、人形机器人电机驱动行业发展趋势

人形机器人是具身智能的重要载体,融合机电、新材料、软件算法、控制系统等各项高端技术于一体,代表了世界机电一体化、智能化的最高技术水平。电机驱动是机器人主要驱动方式,具有高精度、实时响应快、控制灵活等优点。相比液压驱动和气体驱动,电机驱动在动作的精准控制方面更胜一筹,配合处理器编码器可获得实时运动状态反馈,更适合如今注重智能化、多功能的机器人发展趋势。随着技术的不断进步和应用场景的拓展以及政策支持的加强,人形机器人电机驱动系统将在人形机器人中发挥更加重要的作用,推动人形机器人行业的持续健康发展,这无凝对电机驱动的技术要求将不断提高,我国人形机器人电机驱动产业集中度将会逐渐上升。未来,人形机器人电机驱动行业具有广阔的发展前景和巨大的市场潜力。

以上数据及信息可参考智研咨询(www.chyxx.com)发布的《中国人形机器人电机驱动行业市场竞争现状及未来趋势研判报告》。智研咨询是中国领先产业咨询机构,提供深度产业研究报告、商业计划书、可行性研究报告及定制服务等一站式产业咨询服务。您可以关注【智研咨询】公众号,每天及时掌握更多行业动态。

本文采编:CY315

智研咨询 - 精品报告

《2025-2031年中国人形机器人电机驱动行业市场竞争现状及未来趋势研判报告》共十四章,包含人形机器人电机驱动产业用户度分析,2025-2031年人形机器人电机驱动行业发展趋势及投资风险分析,观点与结论等内容。

如您有其他要求,请联系:在线咨询

文章转载、引用说明:

智研咨询推崇信息资源共享,欢迎各大媒体和行研机构转载引用。但请遵守如下规则:

1.可全文转载,但不得恶意镜像。转载需注明来源(智研咨询)。

2.转载文章内容时不得进行删减或修改。图表和数据可以引用,但不能去除水印和数据来源。

如有违反以上规则,我们将保留追究法律责任的权力。

版权提示:

智研咨询倡导尊重与保护知识产权,对有明确来源的内容注明出处。如发现本站文章存在版权、稿酬或其它问题,烦请联系我们,我们将及时与您沟通处理。联系方式:gaojian@chyxx.com、010-60343812。

加载中...