新浪财经

【最全】2025年创新药行业上市公司全方位对比(附业务布局汇总、业绩对比、业务规划等)

前瞻网

关注

转自:前瞻产业研究院

行业主要上市公司:恒瑞医药(600276)、百济神州(688235)、信达生物(01801.HK)、复宏汉霖(02696.HK)等。

本文核心内容:创新药产业上市公司汇总;创新药企业已上市产品情况。

创新药产业上市企业汇总

创新药作为医药领域的前沿力量,对于推动医学进步和改善人类健康具有不可估量的重要性。目前,我国创新药产业的上市公司数量较多,分布在产业链各个环节,其中,原料药、医药中间体行业代表性企业包括美诺华、普洛药业、天宇股份等;药用辅料行业代表性企业包括山河药辅、威尔药业等;医用包材行业代表性企业包括山东药玻、海顺新材等;创新药行业代表性企业包括百济神州、恒瑞医药、信达生物、复宏汉霖、再鼎医药等。

从创新药上市企业区域分布情况来看,创新药上市企业主要分布在东部沿海地区,在中部重点省份零散分布,并且在长三角一带聚集,尤其以江苏省和上海市为代表,上海市创新药上市企业有复宏汉霖、再鼎医药、君实生物、三生国健、迈威生物、药明巨诺、复星医药等;江苏省创新药上市企业有恒瑞医药、信达生物、基石药业、泽景制药、亚盛医药、康缘药业等。

创新药行业上市公司基本信息对比

通过已有的公开信息进行分析,我国创新药行业上市公司注册资本最高的是恒瑞医药,成立日期最早的是人福医药,从企业标签来看,创新药相关上市企业大多为医药制造及医药研发领域的领先厂商,从细分布局来看,布局创新化学药和创新生物制品的企业较多。

注:统计时间截止2025年1月7日,下同,港股上市企业注册资本采用其在内地的母公司的数据。

根据创新药行业已有的公开信息分析,创新药行业员工总数最多的是复星医药,共有4.04万名员工,其中包括生产人员1.30万人。

创新药行业上市公司业务布局对比

从创新药上市企业的布局情况来看,当前,中国创新药上市企业多开展全球化布局,并同时重点推进多款产品的研发与上市,其中多数厂商主要聚焦于创新化学药和创新生物制剂方面。

创新药行业上市公司创新药业务业绩对比

近年来,随着创新药厂商研发成果获批上市,中国创新药行业内代表性企业多实现了在创新药产品生产和销售上的规模化发展。

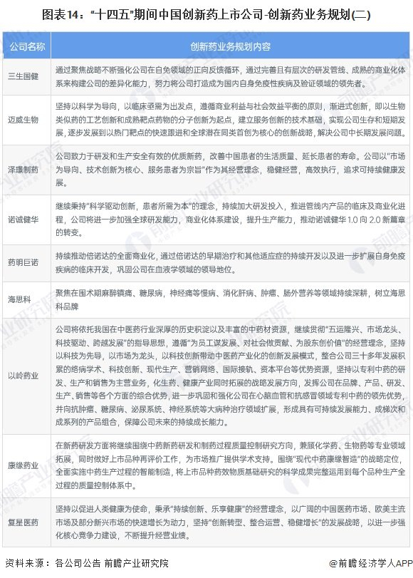
创新药行业上市公司创新药业务规划对比

“十四五”期间,创新药上市企业依旧将研发投入作为企业发展的核心,通过进一步推动研发管线的建设,巩固自身在创新药细分领域的地位,并通过推进产品注册、销售的方式积极拓展市场,保证公司长远阶段的发展。

更多本行业研究分析详见前瞻产业研究院《全球及中国创新药(原研药)行业发展前景展望与投资战略规划分析报告》

同时前瞻产业研究院还提供产业新赛道研究、投资可行性研究、产业规划、园区规划、产业招商、产业图谱、产业大数据、智慧招商系统、行业地位证明、IPO咨询/募投可研、专精特新小巨人申报、十五五规划等解决方案。如需转载引用本篇文章内容,请注明资料来源(前瞻产业研究院)。

更多深度行业分析尽在【前瞻经济学人APP】,还可以与500+经济学家/资深行业研究员交流互动。更多企业数据、企业资讯、企业发展情况尽在【企查猫APP】,性价比最高功能最全的企业查询平台。

加载中...