新浪财经

预见2025:《2025年中国虚拟现实(VR)行业全景图谱》(附市场现状、竞争格局和发展趋势等)

前瞻网

关注

转自:前瞻产业研究院

行业代表性公司:腾讯控股(00700.HK)、网易-S(09999.HK)、三七互娱(002555)、完美世界(002624)、巨人网络(002558)、佳创视讯(300264)、恺英网络(002517)、歌尔股份(002241)等

本文核心数据:设备出货量;市场规模;市场份额

行业概况

1、定义

中国信通院对虚拟现实(VirtualReality,VR)的内涵界定是:借助近眼显示、感知交互、渲染处理、网络传输和内容制作等新一代信息通信技术,构建身临其境与虚实融合沉浸体验所涉及的产品和服务。

按常见的虚拟现实(VR)的终端品类划分,基于产品形态,可分为一体式VR(Standalone VR)和主机式VR(Tethered VR)。

2、产业链剖析:产业链覆盖范围较广

中国虚拟现实(VR)产业链中主要包含硬件、软件、内容制作与分发,以及下游应用与服务四大板块。其中硬件包含核心器件、终端和配套外设,软件包含支撑软件和软件开发工具包,内容制作与分发包括内容制作和分发两大部分,下游应用与服务主要包括教育、医疗、服务等领域。

目前,中国虚拟现实行业市场参与者主要是各大科技游戏公司,其中硬件参与者中终端领域主要有爱奇艺、字节跳动、大朋VR等;芯片领域主要有华为海思、凌美芯等的相关芯片;屏幕主要参与者有京东方、维信诺、JBD等企业;在光学模组领域主要参与者有耐德佳、利达光电等相关企业;传感器领域主要有中颖、深迪半导体等企业;其他硬件诸如手柄、体感设备等领域主要有歌尔声学、大华、睿悦信息等企业。

软件领域中,UI设计领域主要参与者包含Unity、微软等企业;操作系统领域主要参与者包含谷歌、微软、OSVR等企业;SDK领域主要参与者包括华为、大朋、爱奇艺、腾讯等;开发引擎领域主要包括无限时空、曼恒数字等企业。

在内容制作和分发环节,游戏内容领域主要参与者包括腾讯、网易、完美世界等企业;在视频领域,主要参与者为爱奇艺、优酷、捷成世纪等企业;在直播领域重点企业包括斗鱼、花椒、微鲸科技等企业;字节跳动为国内社交领域主要参与者;分发平台领域参与者主要包括阿里巴巴、腾讯、百度等企业。

在应用环节,工业领域主要企业包括联想新视界、曼恒数字、科骏等;教育培训领域主要企业包括信恩科技、央数文化、威爱教育等;文旅领域重点企业包括当红齐天、新起点等;医疗健康领域重点企业有幸福互动、海信、触幻科技等企业。

行业发展历程:行业步入快速发展期

相较于全球,中国虚拟现实(VR)的发展起步较晚。中国虚拟现实(VR)的发展历程大致可分为四个阶段,分别是技术积累期、爆发期、低谷期和复苏期。

2012年之前属于行业的技术积累期,虚拟现实从小说作品中的概念描述,到概念的产生,虚拟现实理论初步形成,再到虚拟现实技术的研发,虚拟现实技术逐渐走出实验室,并以有形商品的形式出现。

2012-2016年属于行业的爆发期,VR技术创新大爆发,硬件产品不断推出,大量VR玩家及资本开始涌入。宏达国际电子(HTC)与Valve合作推出HTC Vive,爱奇艺成立梦想绽放前身爱奇艺智能,入场VR。

2016-2018年,受宏观环境影响及VR行业内容制作问题,部分竞争力不足的VR企业被清出市场。

2018年年底,我国出台了首个以“虚拟现实”为标题的政策文件《关于加快推进虚拟现实产业发展的指导意见》,表现了我国政府对于虚拟现实行业发展和应用的重视。同时“十四五”规划指出,要将VR/AR产业列为未来五年数字经济重点产业之一。VR行业已步入快速发展期。

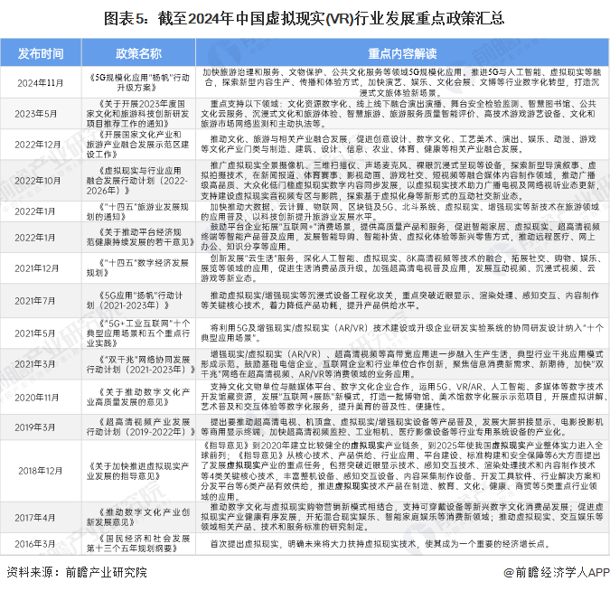
行业政策背景:政策持续加码,加速行业渗透融合

自VR技术诞生以来,国家就对其保持高度关注,随着5G高速传输、物联网、人工智能、柔性显示、移动式高性能图形计算卡等技术的出现,虚拟现实技术应用已经成为了我国的重点发展方向之一。自2016年首次将“虚拟现实”纳入“十三五”规划纲要开始,我国逐渐在技术领域支持虚拟现实的技术突破和创新;在2018年底我国出台了首个以“虚拟现实”为标题的政策文件《关于加快推进虚拟现实产业发展的指导意见》,表现了我国政府对于虚拟现实行业发展和应用的重视。2020-2022年我国更是出台了一系列虚拟现实相关政策,主要从加大VR技术发展投入、推动VR技术于AI、5G等技术的结合以及支持鼓励VR技术在文化、旅游、游戏等产业的高效融合与应用等方面,为VR游戏产业发展提供有力的政策支持。

行业发展现状

1、VR头显设备出货量明显下滑

IDC数据显示,2023年,中国VR头显出货量(sales-in口径)超过24.1万台,2024年上半年累计出货量4.5万台,同比下滑65.5%,消费市场持续低迷。

从整体AR/VR市场来看,2024年上半年,ER的出货量最大,达到10.2万台,同比上涨75.4%,占AR/VR全部出货量的四成以上,而VR出货量占比仅有19.2%。

2、一体式VR出货量占据主要份额

从细分产品市场来看,2024年Q1,一体式VR出货量占据主要份额,占比69%,厂商低价清库存使得整体份额较过去几个季度有所提升;而分体式VR出货超过10万台,占比在三成左右。

3、头部企业研发投入快速增长

从虚拟现实产业联盟发布的“中国VR50强企业”研发投入来看,2019-2024年,TOP50企业平均研发投入比整体保持在50%左右,发明专利总数从2019年的38123件增加2024年的54601件。

4、全国VR市场规模达到86亿元

根据全球VR行业市场规模,以及中国VR出货量占全球比重测算,2023年中国VR行业市场规模在86亿元左右,受消费市场下行的影响,VR行业市场规模有所下滑。

行业竞争格局

1、企业竞争:市场主体多元

2024在世界VR产业大会上,虚拟现实产业联盟发布了最新的“中国VR50强企业”名单,具体名单如下:

从2024年中国“VR50强企业”所属领域分布来看,整机设备、开发工具软件、教育培训等领域入选企业较多,分别为19家、10家、10家。

2、区域竞争:北京领跑行业

从2024年“中国VR50强企业”的分布地区来看,北京持续领跑全国,江西、广东稳定形成第二梯队。其中,江西的区域影响力逐渐凸显,虚拟现实生态发展集聚区正在加速形成。

行业发展前景及趋势预测

1、VR+行业应用加速融合,商业模式创新优化

未来,随着虚拟现实技术不断进步,行业软件和硬件性能优化迭代降价快,虚拟现实(VR)设备的显示分辨率、帧率、自由度、延时、交互性能、重量、眩晕感等性能指标日趋优化,产品向轻薄化、超清化加速演进,再叠加高性能芯片等软件技术的发展应用,用户体验感将不断提升。虚拟现实(VR)市场迅速扩大,开启虚拟现实产业爆发增长新空间。

2、虚拟现实应用前景广阔,行业发展空间巨大

作为新一代信息技术融合创新的典型领域,虚拟现实(VR)关键技术日渐成熟,在大众消费和垂直行业中应用前景广阔,产业发展空间巨大。根据IDC发布的2022年V1版IDC《全球增强与虚拟现实支出指南》,中国市场未来五年CAGR预计将达43.8%,增速位列全球第一。预计到2030年中国虚拟现实(VR)行业市场规模或超过700亿元。

更多本行业研究分析详见前瞻产业研究院《中国虚拟现实(VR)行业市场前瞻与投资战略规划分析报告》

同时前瞻产业研究院还提供产业新赛道研究、投资可行性研究、产业规划、园区规划、产业招商、产业图谱、产业大数据、智慧招商系统、行业地位证明、IPO咨询/募投可研、专精特新小巨人申报、十五五规划等解决方案。如需转载引用本篇文章内容,请注明资料来源(前瞻产业研究院)。

更多深度行业分析尽在【前瞻经济学人APP】,还可以与500+经济学家/资深行业研究员交流互动。更多企业数据、企业资讯、企业发展情况尽在【企查猫APP】,性价比最高功能最全的企业查询平台。

加载中...