新浪财经

中建保理:基于产融结合的绿色普惠金融实践案例

供应链金融头版

关注

一、项目简介

2023 11 月,中建保理2023 年度中建新疆建工1 号第一期供应链定向绿色资产支持商业票据产品成功发行,该产品优先级评级AAA,优先级发行利率2.6%,服务对象覆盖中建新疆建工97 家供应链上游中小微企业,涉及节能环保产业、清洁生产产业、生态环境产业和基础设施绿色升级类四大产业领域,获绿色评估最高等级G1,是西北地域首单代理人模式绿色资产支持商业票据。中建商业保理有限公司(以下简称中建保理)为发起机构之代理人,该产品的成功发行为中建集团实施绿色低碳发展和转型升级提供了金融创新方案。

二、单位简介

中建保理成立于2017 10 月,注册地深圳,是中建资本控股有限公司的全资子公司,截至目前注册资本已达15 亿元。中建保理作为中建集团供应链金融业务的统一管理与运营平台,坚持“产融结合、以融强产”的发展理念,着力构建服务中建集团全产业链、供应链、生态圈的新经济下的新金融模式,为中建集团的产融结合提供一站式金融解决方案,致力于为中建集团产业链上下游客户提供持续稳定、成本较低的融资服务和价值链条延伸,助推建筑产业链降本增效,引领行业产融结合。截至2023 年底,中建保理累计资产规模998.54 亿元,业务拓展至中建集团主业19 家二级单位与34 家三级单位,延伸服务产业链下游中小供应商企业5000 余家。

三、实战案例

(一)背景

新疆地域辽阔,资源丰富,特色产业发展潜力巨大。然而,由于地域偏远、交通不便等原因,新疆地区的中小企业和农村地区普遍存在融资难、融资贵的问题。为了解决这一问题,中建保理积极探索绿色金融和普惠金融的发展路径,推动绿色产业和普惠金融与集团主业单位的深度融合,不断突破创新交易机构,尝试新的业务模式,以更好地服务实体经济,降低企业融资成本,提高金融服务效率。本案例选取中建保理服务集团主业单位在西北地区发行的首单代理人模式供应链ABCP  产品。

(二)产品介绍

1.资产支持商业票据的交易结构

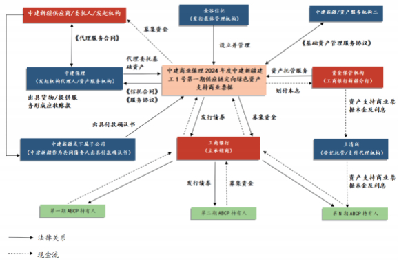
1.1 交易结构图

1.2 业务方案

中建保理协同中建新疆建工开展供应链ABCP业务,项目发行采用代理人模式。中建保理与供应商签署《代理服务合同》,代理供应商将应收账款债权转让给特设的信托计划募集资金。中建保理作为代理人/资产服务机构参与到ABCP项目中,与供应链ABS产品中资产服务机构职责相同。即中建保理与信托公司(发行载体管理机构)签署《基础资产管理服务协议》,为资产支持商业票据信托提供合格基础资产筛选、基础资产文件保管、敦促供应商向债务人履行债权转让通知义务、基础资产池监控、基础资产债权催收等基础资产管理服务。项目存续期间,中建保理应在票据支付日前向发行载体管理机构出具当期的《资产服务报告》。

1.3 滚动发行

《信托合同》约定了在信托期限内的第二期及以后各期优先级资产支持商业票据的发行安排。每一次续发优先级资产支持商业票据的募集资金将用于偿付前一期优先级资产支持商业票据的本息和税费。每一期资产支持商业票据持有人(作为受益人)事先同意并授权,在其所持有的资产支持商业票据到期之前,由受托人代表其向下一期资产支持商业票据认购人统一、集中转让其所持有的资产支持商业票据项下全部信托受益权,并在取得对应转让对价后将其所有持有的资产支持商业票据予以注销。

2.增信安排

2.1 优先级/次级结构化分层

资产支持商业票据设定优先级 / 次级的偿付次序及超额现金流覆盖来实现内部信用增级。次级资产支持商业票据获得信托利益分配之权利劣后于优先级资产支持商业票据。因此,当基础资产产生的现金流不足时,次级资产支持商业票据将首先承担损失,从而实现了对优先级资产支持商业票 据的信用增级。

四、特色及要点

(一)模式创新

在西北地域首单代理人模式ABCP供应链首期产品案例中,交易机构通过引入代理人模式,实现了供应链金融的创新升级。通过代理人模式,交易机构可以更好地了解供应链上下游企业的需求,为其提供更加精准、高效的金融服务。同时,交易机构还可以通过与供应链上下游企业建立合作关系,实现供应链金融的风险共担,降低供应链金融的风险。

(二)绿色资产

本案例中,基础资产涉及项目共包含中建新疆建工公司及其下属子公司承建的11 个项目,项目涉及节能环保产业、清洁生成产业、生态环境产业和基础设施绿色升级四大产业领域,均属于绿色产业项目。本期基础资产符合《非金融企业绿色债务融资工具业务指引》中国银行间市场交易协会公告[2017]10 号)、《绿色债券估认证行为指引(暂行)》(中人民银行、证监会公告[2017]20 号)、《绿色债券支持项目目录(2021年版)》、《绿色产业指导目录(2019年版)》、《中国绿色债券原则》(绿色债券标准委员会[2022]1 号)、中国银行间市场交易商协会相关自律规则等相关要求,绿色等级为G1

五、借鉴意义

1.加强政策引导和支持。政府部门加大了对绿色金融和普惠金融的政策支持力度,为金融机构创新业务模式提供良好的政策环境。同时,政府部门需进一步加强对绿色金融和普惠金融的监管,确保金融机构在创新业务模式的过程中,遵循法律法规,防范金融风险。

2.推动创新业务模式。金融机构应根据市场需求,不断创新业务模式,提高金融服务效率。在西北地域首单代理人模式供应链ABCP产品案例中,交易机构通过引入代理人模式,实现了供应链金融的创新升级,并提供适合企业自身业务模式的探索尝试。

3.加强金融科技应用。金融科技是中建保理发展的重要驱动力之一,本案例中的产品通过自主研发的供应链金融平台实现了全流程的线上平台操作。实现了对供应链上下游企业的信用风险评估,对基础资产真实性、合规性的审核及监控,并进一步提高资产服务效率。

综上所述,西北地域首单代理人模式供应链绿色ABCP产品为绿色金融、普惠金融、交易机构突破等方向提供了一个成功的实践案例。通过引入代理人模式,交易机构实现了供应链金融的创新升级,为新疆地区的中小企业、农村地区等提供了更加精准、高效的金融服务。同时,交易机构还通过与供应链上下游企业建立合作关系,实现强链稳链固链,进一步降低供应链金融的风险。本案例为绿色金融和普惠金融的推广提供了有益的借鉴,也为全国范围内的绿色金融和普惠金融发展方向提供了参考。

《中国供应链金融年鉴(2024) 》优秀案例 征集活动火热进行中!

、《 中国供应链金融年鉴2024》征集案例要求

1.征集对象:凡是与“ 供应链金融”行业相关的实体企业、财务公司、各级商业银、科技厂商、数据治理类公司、生态第三方机构都可以参与。

2.征集内容:供应链金融行业前景发展自身探索实践、企业价值发现、深度解析产品、创新成果展示。

4.征集邮箱:所有征集的案例,请案例单位把案例文档,统一发送至组委会tradefinance@126.com专用邮箱,标题注明《中国供应链金融年鉴(2024)》优秀案例推荐。

6.征集格式:

具体编辑要求见附件编辑要求。

、优秀案例的宣传推广

本次征集的案例经中国供应链金融年会组委会评审后,精选优秀案例汇集成册形成《中国供应链金融年鉴(2024)》。

对入选《中国供应链金融年鉴(2024)的优秀案例,组委会会进行如下推广:

1.《中国供应链金融年鉴(2024)》将在“2025中国供应链金融年会”上进行发布,  同时与会者每人一本;

加载中...