新浪财经

【西部金融 | 深度】东方破晓系列报告一:安全配置需求下金融股攻守兼备

市场资讯 2025.02.19 23:40

核心结论

从金融股视角思考安全资产当立:

在地缘政治风险加剧、不确定性增强、经济增速换挡、利率逐步下行的宏观背景下,安全性成为各主体资产配置的重点考虑因素。从金融视角考虑安全性主要包含以下三个维度:

1)居民端:地产金融属性消退、“资管新规”打破刚兑、人口老龄化等因素推动居民资产对安全性资产的配置。

2)金融机构端:严监管背景下银行、券商、保险等金融机构具有安全发展和稳健经营的诉求。

3)监管端:有效防范化解重大经济金融风险,牢牢守住不发生系统性风险的底线,是我国经济和社会平稳发展的重大前提,实现资本市场平稳发展是应对金融风险的重要组成部分。

在安全需求强化的背景下,金融企业之间可形成良性循环:

1)银行:大型银行与区域优质行资本充足,具备各类补充资本手段,稳定分红可持续性较强,截至2025年2月,23家上市银行2024年度中期分红已全部到账,六家国有行合计派息高达2048.23亿元,为优质的安全性资产供给;

2)券商:当下费率下行、债市震荡叠加衍生品业务受限情况下,配置安全性权益资产是券商维持盈利稳定的选择之一,2024前三季度部分上市券商增配其他权益工具投资规模;

3)保险:长端利率下行、负债成本下降缓慢情况下,配置优质权益资产既是险企解决利差损问题的重要选择,也是落地中长期资金入市政策的应有之义。金融机构与居民和监管端形成良性互动。

顺周期下金融股的进攻性:

金融行业天然具有顺周期属性,其中银行业作为我国宏观经济的血液循环系统,经营表现与经济周期密切相关。券商作为周期拐点下弹性标的,其各项业务与市场周期紧密相关,权益市场上行时券商盈利有望显著改善。保险股同样具备顺周期下自加强属性,顺周期下利率上行叠加权益市场改善,驱动保险资产端预期修复。配置金融股不仅具备自循环的安全性,也具备向上的进攻弹性,尤其是非银板块的进攻属性更为突出。

投资建议:金融股的“攻守兼备”特性,本质是高股息资产的安全垫与顺周期弹性期权价值的结合。当前阶段建议以银行股息为盾,保险/券商的结构性机会为矛。1)银行:建议关注招商银行、杭州银行、宁波银行;2)券商:推荐华泰证券、国泰君安、中国银河、东方财富、中信证券、招商证券,建议关注国金证券;3)保险:建议关注中国人寿(H)、中国平安(A+H)、新华保险(A)、中国财险(H)、中国太保(H)。

风险提示:宏观经济变化超预期、政策落地效果不及预期、资本市场大幅波动。     

目录

“东方破晓”系列报告是我们看多中国资产重估下对金融和金融股的一系列解读分析。金融业在新的时代背景下,肩负着服务实体、防范风险、保障民生等多项职能,资本市场的发展也将带给金融业更多活力,伴随经济高质量成长走向光明。

正文

01

安全当立的三重思考——金融股的视角

在地缘政治风险加剧、不确定性增强、经济增速换挡、利率逐步下行的宏观背景下,安全性成为各主体资产配置的重点考虑因素;以下我们将从金融股视角分析安全资产当立的三大原因。

居民端来看,地产金融属性消退、“资管新规”打破刚兑、人口老龄化等因素推动居民资产对安全性资产的配置。金融机构端来看,严监管背景下银行、保险、券商等金融机构同样具有安全发展的诉求,其中银行面临利差下行压力,但国有行和优质股份行仍能保持盈利和分红的稳定;资本市场稳定发展要求其中介机构券商平衡好盈利性和功能性的关系,实现稳健经营;利差损压力和中长期资金入市政策推动下,加大安全权益资产配置是保险公司的重要选择。监管端来看,有效防范化解重大经济金融风险,牢牢守住不发生系统性风险的底线,是我国经济和社会平稳发展的重大前提;2023年10月,中央金融工作会议提出“坚决打好防范化解重大风险攻坚战”,实现资本市场的平稳发展是应对金融风险的重要组成部分。

1.1

居民:具有安全性金融资产配置需求

在地产金融属性消退、“资管新规”打破刚兑、人口老龄化背景下,我国居民对稳健型安全资产具有一定配置需求。

1)地产金融属性消退,居民财富向金融资产转移。过去中国居民财富高度集中于房地产,据央行2019年家庭资产负债报告显示,住房占居民家庭资产比重达59.1%,但经济发展重心向新质生产力转型的背景下,地产金融投资属性有所削弱,房价上涨预期弱化,居民对房地产的配置意愿下降,央行发布的“城镇储户问卷调查”结果显示,购房占支出意愿比重由2017年的23.2%下降至2024年6月的14.6%,上涨占未来房价预期比重由2017年的32%下降至2024年6月的11%;在此背景下居民资产或将向金融资产流动,其中安全型金融资产将填补财富配置缺口。

2)“资管新规”打破刚兑后,居民具有一定避险需求。2022年“资管新规”全面实施,终结了理财产品的“保本保收益”模式,净值化转型后,银行理财、信托等产品波动明显加大,居民具有配置安全性资产以实现财富保值增值的需求,2022-2024年居民储蓄存款新增分别为17.84、16.67、14.26万亿元,新增保费分别为4.70、5.12、5.70万亿元,印证了居民的避险情绪。

3)人口老龄化加剧推动居民从“追求高收益”转向“保本保值”。人口老龄化下,居民养老需求旺盛,对安全资产的流动性需求(如随时应对医疗、教育支出)增强,因此具有配置安全性资产的需求。

1.2

金融机构:低利率和强监管下高质量发展优先

在经济增速放缓、利率下行、强监管政策背景下,银行、券商、保险等金融机构同样具有安全发展的诉求。

1)银行:面临一定息差压力,但优质银行依然是不可多得的安全资产。利率下行导致银行净息差逐步收敛,2022年以来已经下降至2%以下,截至2024年9月末仅为1.53%,但国有大行和优质股份行凭借多元化的收入结构和稳健的资本实力,仍然能保证业绩和分红的持续性和稳定性,是较为优质的资产;2013年以来国有大行分红率一直维持在30%左右,2024年国有大行股息率一直维持在4.5%以上。

2)券商:资本市场高质量发展要求券商平稳健康运行。2024年以来,资本市场“1+N”政策体系逐步形成,券商作为资本市场的中介机构,应积极发挥维护市场稳定运行的主力军作用,服务实体经济与居民财富管理。在费率下行、股权融资放缓、衍生品规模限制净新增下,券商同样具有配置安全资产的需求,以平衡业绩波动,保持净利润规模的稳定增长,处理好功能性和盈利性的关系。2024年4月,国务院发布资本市场新“国九条”,多措并举推动资本市场实现高质量发展。

3)保险:利差损风险和偿付能力压力下具有配置安全资产的需求。由于传统险具有刚兑属性,利率下行背景下保险公司面临一定的利差损风险。为缓解保险公司的利差损压力,金融监管总局于2023年和2024年两次下调人身险产品预定利率;同时建立预定利率与市场利率挂钩及动态调整机制,以促进险企资负匹配。另外,偿二代二期实施后保险公司偿付能力充足率明显下降,因此2024年12月,金融监管总局将偿二代二期过渡期由2024年底延长至2025年底。2024年9月,国务院发布保险行业新“国十条”,提出建立以风险监管为本的制度体系等措施,推动保险行业高质量发展;在长端利率维持低位、偿付能力承压、海外投资审慎的前提下,安全性权益资产是险企投资的重要选择。

1.3

监管:牢牢守住不发生系统性风险底线

我国经济从高速增长转向高质量发展阶段,金融作为国民经济的血脉,是国家核心竞争力的重要组成部分,在我国经历“百年未有之大变局”的重要历史时期,有效防范化解重大经济金融风险,牢牢守住不发生系统性风险的底线,是我国经济和社会平稳发展的重大前提。2023年10月,中央金融工作会议提出“坚决打好防范化解重大风险攻坚战,坚持把防控风险作为金融工作的永恒主题”,金融发展的安全性是监管机构首要关注所在,2018-2024年关于“防范化解重大风险”的表述在历次中央经济工作会议中均不会缺席。

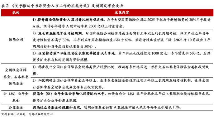
中长期资金加大入市也有对安全性资产的配置需求。2025年1月22日,中央金融办等六部委发布《关于推动中长期资金入市工作的实施方案》;1月23日,国新办就推动中长期资金入市答记者问。重点引导商业保险资金、全国社会保障基金、基本养老保险基金、企(职)业年金基金、公募基金等中长期资金进一步加大入市力度,明确公募基金持有A股流通市值未来三年每年至少增长10%,力争大型国有保险公司从2025年起每年新增保费的30%用于投资A股。一方面,中长期资金的加大入市能够给资本市场带来长线资金,提升资本市场的稳定性;另一方面,公募基金、保险资金和养老金大部分来自于居民资产,稳定的投资回报对其而言十分重要,因此预计这部分资金会加大对于安全性资产的配置。

02

银证保之间可形成金融股自循环

在安全资产当立的大背景下,金融企业之间可形成自循环。大型银行与区域优质行资本充足,稳定分红可持续性较强,为优质的安全性资产供给;当下费率下行、债市震荡叠加衍生品业务受限情况下,配置安全性权益资产是券商维持盈利稳定的选择之一;长端利率下行、负债成本下降缓慢情况下,配置优质权益资产既是险企解决利差损问题的重要选择,也是落地中长期资金入市政策的应有之义;因此非银机构有配置银行股的需求,从而形成金融企业之间的自循环。

2.1

银行:高息稳盈的安全资产锚

2.1.1

基本面视角:盈利稳健+分红提升,内生安全垫深厚

大型银行与区域优质行资本充足,稳定分红可持续性较强。我国银行业以国有大行为主导,具备显著的规模效应和牌照壁垒,行业营收增速与M2增速匹配,M2稳健增长将支撑银行营收相对稳定,利润端,银行则可通过拨备计提进行跨周期成本调节,因此行业利润增速波动远小于成长股,因而分红长期稳健。自2014年以来近十年间,42家A股上市银行年度未分红情况罕见,核心一级资本补充的紧迫性为限制银行分红的主要原因。

银行分红表现基本与内生资本补充能力强挂钩,国有大行将率先受益于政策支持。国家金管总局表示,国家计划对六大国有行增加核心一级资本,将按照“统筹推进、分期分批、一行一策”的思路,有序实施。2024年10月,财政部部长蓝佛安在国新办新闻发布会上表示,将发行特别国债支持国有大型商业银行补充核心一级资本,提升大行支持实体经济的能力。因而,在不发生系统性风险的前提下,银行分红逻辑能够长期维持。

响应政策号召,银行带头提升分红力度、频次、持续性与可预期性。2024年以来,监管方多次强调加强现金分红,增强投资者回报,尤其是2024年4月出台的新“国九条”明确提出,要增强分红稳定性、持续性和可预期性,推动一年多次分红。在政策推动下,2024年A股银行开始中期分红。截至2025年2月,23家上市银行2024年度中期分红已全部到账,六家国有行合计派息高达2048.23亿元。

2.1.2

资金面视角:低波+红利,低利率周期下机构底仓配置的优选

低利率时期,稳定的分红股息回报可较好抵御市场波动。目前,以险资为代表的长期资金在低利率周期下面临资产荒问题,银行板块股息率与无风险利率利差在2021年后逐步走阔,板块较强的低波红利属性与险资资金属性吻合度高,长期以来受到险资青睐,2011年至2024年第三季度,险资重仓银行股占比基本维持在40%-60%区间。随着险资入市不断走深走稳,预计银行板块仍将是增量资金的优选载体。

2.2

券商:配置安全性资产是稳定盈利的方式

我国证券行业以央国企为主导。截至2025年2月12日,据ifind数据,目前行业121家券商(剔除资管子公司)中,央国企券商数量为89家,占比达73.55%。2023 年中央企业负责人会议上,国资委将央企考核体系优化为“一利五率”,相较于此前“两利四率”经营指标,新纳入净资产收益率、营业现金比率,更加强调盈利能力和现金流安全。股东对券商收入、利润规模和相对排名的考核促使券商在经营策略上必须兼顾市场化与稳定业绩的需求。在行业费率下行、2025年债券收益率维持低位震荡、衍生品业务相对停滞的背景下,权益类资产尤其是对于安全类股票的配置或将成为券商稳定盈利的重要来源。

2.2.1

近年来证券行业资金类业务收入占比显著上升

从收入结构来看,近年来券商逐渐由以经纪收入为主,演变成以经纪和投资收入双轮驱动。

券商资金类业务主要包括融资业务及投资业务两类,收费类业务主要为经纪、投行及资管等轻资本业务。2008年以来,证券行业经历了由轻资本业务为主向轻重资本业务并重的发展历程, 资金类业务收入已经成为券商核心收入来源。2008年,行业经纪净收入为882亿元,占证券行业营业收入的70.5%,而随着交易佣金费率的下降,2017年自营业务收入首次超过经纪净收入占比,成为证券行业第一大收入来源,此后经纪业务和自营业务成为证券行业主要的两大收入来源。截至2023年末,经纪/投行/资管/利息/自营/其他业务净收入占比分别为28%/13%/6%/13%/30%/10%,资金类业务收入占比合计为43.1%。

政策引导与市场机制共同作用下,收费类业务的费率或将趋势性下行。2013年以来证券行业佣金率持续下探,截至2024H1,我们测算证券行业经纪业务佣金率为万分之2;对资管业务而言,目前公募基金行业前两阶段的费率改革工作已全部落地,第三阶段销售费率改革相关工作预计也将于近期完成,此外,在行业竞争加剧的背景下,多家公募进一步自行下调ETF、QDII等产品费率以抢占更多的市场份额,低费率基金或将成为未来市场主流。在投行业务方面,2025年1月15日《国务院关于规范中介机构为公司公开发行股票提供服务的规定》出台,行业收费进一步规范透明,且在股权融资收紧、债券融资竞争加剧的背景下,整体行业收入或在短期难以迎来显著提升。

2.2.2 业务结构变化或推动券商提升对权益资产配置需求

对于融资业务而言,市场竞争加剧叠加融券收紧背景下,行业利差呈下行趋势。23年10月以来监管逐渐收紧融券业务,24年7月已暂停转融券业务净新增,市场融券余额已收缩至百亿元左右。此外,市场竞争加剧下,行业融资融券利率进入下行通道中,截至 2024上半年末,20家代表券商两融利率均值已下滑至5.5%,其负债成本率为2.9%,利差收窄至2.6%。融券收紧叠加利差收窄一定程度上影响行业利息收入表现。

对投资业务而言,在10年期国债收益率下行徘徊、衍生品业务收紧的背景下,权益资产的配置性价比或将提升。

1)上市券商债券投资以交易盘为主,预计2025年利率低位震荡背景下,债券收益增量贡献有限。券商自营投资持有债券以交易盘为主,2019-2023年期间,43家上市券商合计债券投资规模由2.17万亿元提升至3.65万亿元,截至2023年末,上市券商合计债券交易盘占比为58.8%。在当前国内10年期国债收益率一度下行突破1.6%,叠加2023、2024年债券牛市的相对高基数下,2025年券商债券投资收益贡献或较前两年降低,权益配置性价比或将提升。

2)衍生品业务收紧,券商对方向性股票投资仍有诉求。自2023年11月起,监管明确场外衍生品规模不得净新增,头部券商场外衍生品规模下滑显著。我们以券商非套期保值权益型衍生金融工具名义本金规模来衡量场外衍生品业务规模,2024上半年8家场外衍生品一级交易商场外衍生品规模均有所下降,截至2024年上半年末,中信证券、中金公司、华泰证券、中信建投、国泰君安、申万宏源、广发证券、招商证券非套期保值权益型衍生金融工具名义本金分别为4616、2586、2318、2192、2188、1714、1693和1277亿元,较年初下滑32.3%、33.2%、51.2%、25.0%、23.9%、2.2%、9.1%、54.0%。在衍生品业务受到监管收紧的影响的背景下,券商可以通过增加方向性股票投资平滑业绩的周期性波动,盈利稳定、能够提供较高分红回报的安全权益资产或更受青睐。

多家上市券商已增配其他权益工具投资规模,以获取稳定的股息回报。截至2024年三季度末,43家上市券商交易性金融资产、债权投资、其他债权投资、其他权益工具投资规模较年初分别+2.3%、-7.1%、-5.8%、+63.8%;其中为控制利润表的波动,部分上市券商增配其他权益工具投资规模,将高股息资产或永续债资产计入该科目,以获取稳定的股息或利息回报,平滑公允价值变动对于利润表的影响,例如中信证券、招商证券、东方证券大幅增持其他权益工具投资,分别从2023年末的95.14、176.97、62.98亿元增持到2024年三季度末的672.56、345.63、167.39亿元。以2024H中报数据测算,国信证券、东方证券、中国银河已通过增配其他权益工具投资中股票资产获得相当可观的股利回报,后续或有更多券商重视红利资产配置。

2.2.3

互换便利落地有望进一步推动券商对权益类OCI账户的重视

两批次互换便利陆续落地,操作细则逐步优化。2024年9月24日,央行提出创设互换便利及股票回购增持再贷款支持股票市场发展,2024年10月18日,互换便利(SFISF)的操作细则出炉并从即日起正式启动操作。互换便利指非银机构以债券、股票ETF、沪深300成份股等资产为抵押,从中国人民银行换入国债、央行票据等高等级流动性资产,机构再将获得的国债或央票在银行间市场以回购方式进行融资,将所换资金投向资本市场,用于股票、股票ETF的投资和做市。2024年12月31日,央行及证监会开展第二批互换便利操作,2025 年 1 月 2 日,第二次互换便利操作圆满完成招标,同时互换便利细则也进一步优化:1)质押品范围进一步扩大,允许参与机构提交持有的限售股、港股通项下持有股票等;2)中标费率由首次的20bp降至10bp;3)中国结算特批对参与互换便利业务的证券、基金、保险公司涉及的证券质押登记费实施减半收取的优惠措施。多项政策红利有望进一步提升机构参与互换便利的积极性。

互换便利预计进一步推动券商增强对权益类OCI账户的重视程度。第一批参与互换便利共计17家券商参与,第二批互换便利在首批20家参与机构基础上,根据分类评价、合规风控等条件增选了20家参与机构,形成40家备选机构池。截至2025年2月13日,共有23家上市券商发布公告称参与互换便利业务获得中国证监会复函。互换便利细则明确符合条件的投资可以计入OCI账户,证券公司可以通过互换便利方式增持高股息权益资产,未来行业权益方向性敞口或将提升。据央行2024年第四季度中国货币政策执行报告,截至2025年1月末,互换便利共开展2次操作,金额合计1050亿元,支持证券公司自营股票投资规模明显增长。

2.3

保险:利差压力下需要配置优质权益资产

低利率环境下保险公司面临较大的利差损压力,负债端方面,预定利率动态调节机制会有效改善保险公司整体负债成本,但由于新单保费占总保费比重在30%左右,致使保险公司负债成本下降具有一定滞后性,资产端仍是影响保险公司利差的核心因素。资产端方面,由于我国长期限债券供给不足、海外资产配置谨慎等原因,在会计准则切换、偿付能力因子优化、负债成本下降的催化下,优质权益资产成为险资配置的重要选择。

2.3.1

利差损风险是高悬险企头顶的达摩克利斯之剑

近年来无风险利率持续下行,保险利差明显收窄,投资端压力不断抬升。金融监管总局为缓解利差损风险,于2023年和2024年两次下调人身险产品预定利率,2023年将传统型产品的预定利率由3.5%下调至3%,2024年再次将传统险产品的预定利率从3%下调至2.5%,分红险的预定利率上限调整为2%,万能险账户的最低结算利率上限调整至1.5%;并于2025年1月建立保险产品预定利率与市场利率挂钩及动态调整机制,以促进险企资负匹配。截至2024年末,我国十年期国债利率下降至1.68%,再次低于传统寿险和分红险预定利率水平,低利率下保险公司仍然具有较大的利差压力。

2.3.2

保险公司长期负债端成本下降较为缓慢

预定利率或将于今年三季度再次下调。2025年1月10日,金管局向业内下发《关于建立预定利率与市场利率挂钩及动态调整机制有关事项的通知》,要求定期召开会议发布研究值,险企内部开展预定利率研究+动态调整预定利率最高值。行业协会发布当前普通型人身保险产品预定利率研究值为2.34%,政策明确预定利率与市场利率挂钩及动态调整机制的实施要求(0.25%整数倍,连续2个季度研究值相对传统险预定利率最高值±25bp则要求2个月内调整),中国人寿、平安人寿、中国太保均反馈表示维持预定利率不变。根据我们计算,基于2024年12月底计算的预定利率研究值(2.34%)位于10年期国债收益率250日均线(2.21%)和500日均线(2.47%)之间,我们假设未来10年期国债收益率保持1.63%(2025/2/13当日值)不变,2025年8月31日10年期国债收益率250日均线和500日均线分别为1.65%、1.97%,分别低于目前传统寿险预定利率值(2.5%)85BP、53BP,预计预定利率或将于今年三季度开始下调,年内或下调50bp。

保险公司负债端成本下降具有一定滞后性。虽然预定利率调节机制已经落地,但由于新单保费在总保费中占比不高,因此保险公司整体负债成本下降具有一定滞后性,截至2024上半年,中国人寿、平安人寿、太保人寿、新华保险新单保费占总保费的比重分别为32.7%、30.7%、32.0%和21.4%,资产端表现对于保险公司维持稳定利差依然发挥关键作用。

2.3.3

优质权益资产是保险公司配置的重要选择

经济增速放缓下长端利率快速下行,险企新增+存量固收资产再配置收益率持续下滑。截至2024上半年,中国人寿、中国平安、中国太保、新华保险和中国人保的净投资收益率仅为3.03%、3.30%、1.80%、3.20%和3.80%,相较2018年大幅下滑,低利率环境下险企收益率仍面临较大压力。

为应对利率下行周期,各国家地区保险资产配置由于自身禀赋状况不同而有所差异,总结来看,具有拉长久期、信用下沉、海外配置和权益投资四条路径。

1)固收类资产方面,多数境外国家均在利率下行初期增配长久期债券以锁定相对更高的收益率,而我国长久期债券供给不足,2022年美国10年期以上债券占比为73.8%,而我国2023年10年期以上债券占比仅为14.4%。欧美国家寿险行业考虑通过适当下调债券信用评级,在风险可控情况下改善投资收益率,而我国债券的信用利差已大幅收敛,险企处于风险管理的角度,也较少开展信用下沉。

2)海外资产方面,如日本、英国或中国台湾地区等本地市场因资产供给问题无法满足险资配置需求,则以扩大海外投资的方式寻求超额收益,并优化期限结构。但目前地缘和外汇风险提升、外部市场不确定性加剧,我国险资出海未具备成熟条件,且境外权益市场进入渠道较少,以QDII额度为主;新“国十条”提出要“稳慎推进全球资产配置”。

3)权益资产方面,参考海外经验,在负债成本较低和浮动收益型产品占主导基础下,海外权益配置比例实现较大幅度提升,在我国预计利率调节机制落地和浮动收益型产品发展背景下,权益资产或有进一步增配趋势。在利率下行周期中,优质二级权益类资产配置的价值凸显,叠加近期监管对中长期资金入市的导向,新形势下险资增配优质权益资产成为重要选择。

政策引导中长期资金入市,加强分红利好险资权益投资。在长端利率下行周期中,权益投资对于险企稳定投资收益率十分重要,另外新“国九条”强化上市公司现金分红监管,推动上市公司提升分红水平,业绩分红稳定的股票和长期股权投资等安全资产,可以提高险企的股票投资风险收益比。2023年9月,金管局优化偿付能力监管标准,降低股票风险因子,即降低险企投资沪深300成份股及科创板股票的资本占用;上市险企于2023年切换新会计准则,非上市险企也将于2026年开始实施,新准则下权益投资收益变化较此前更充分、及时地反映资本市场波动,且放大公司净利润和净资产波动,因此高股息、长期股权投资和高流动性的ETF或是险企未来的权益配置方向。也基于此原因,2024年以来,保险公司在二级市场上频繁举牌A股和H股上市公司,共发生24次举牌,主要聚焦在交运、公用事业、环保、银行等高roe高股息领域。

2025年1月22日,中央金融办等六部委发布《关于推动中长期资金入市工作的实施方案》;1月23日国新办就推动中长期资金入市答记者问,主要提出以下措施:1)提升商业保险资金A股投资比例与稳定性,力争大型国有保险公司从2025年起每年新增保费的30%用于投资A股,我们基于大型国有险企的经营现金流进行计算,预计每年将为市场带来2000亿元以上资金。2)延长商业保险资金考核周期,对国有保险公司经营绩效全面实行三年以上的长周期考核,净资产收益率当年度考核权重不高于30%,三年到五年周期指标权重不低于60%,短期考核比重明显下降。2)推动第二批保险资金长期股票投资试点落地,第二批试点规模拟定1000亿元,后续逐步扩大参与机构范围与资金规模。

保险资金具有规模大、期限长、来源稳定的特点,是资本市场重要的中长期资金,预定利率动态调节机制将逐步改善险企负债成本表现,也为保险资金入市打开空间,以促进其资产负债行为匹配。

03

顺周期下金融股同样具备进攻性

金融行业天然具有顺周期属性,其中银行业作为我国宏观经济的血液循环系统,经营表现与经济周期密切相关;券商作为周期拐点下弹性标的,其各项业务与市场周期紧密相关,权益市场上行时券商盈利有望显著改善。保险股也是明显的顺周期标的,顺周期启动时弹性突出,主要系顺周期下利率上行叠加权益市场改善,驱动保险资产端预期修复。配置金融股不仅具备自循环的安全性,也具备向上的进攻弹性,尤其体现在非银板块。

3.1

银行

3.1.1

顺周期本质:源于银行与宏观经济的“齿轮耦合”效应

银行业作为我国宏观经济的血液循环系统,其天然具备强周期、顺周期属性。宏观经济变化影响传导至银行端盈利,大致可以从三方面来说:

1)信贷需求在经济扩张期的乘数效应。传导路径可总结为:GDP增速触底回升→企业资本开支意愿增强→信贷需求扩张→银行资产端量价齐升(反之则量价齐跌)。

2)货币政策周期对银行净息差的塑造。假设我们用政策利率、期限溢价和信用利差三个因子去解释银行净息差,那么由历史数据证明,宽货币周期,政策利率LPR的下降单因子将导致银行净息差收窄,而经济复苏周期下信用利差的走阔则可对冲政策利率下降带来的影响。

3)宏观经济周期与银行资产质量周期的关系。一方面体现为顺周期的强化效应,即经济过热下不良处置力度的加快,另一方面体现为逆周期下银行拨备调节机制给不良率创造了额外的容忍区间。

3.1.2

周期阶段演绎:探析银行股弹性的时空分布规律

与前文所提到的宏观经济周期与银行盈利周期间存在作用关系,经济周期与银行股表现也存在一定规律:

1)复苏初期:对公业务将主导“高弹性阶段”。核心在于复苏周期政策先行,一系列政府专项债发行加快,推动基建、制造业等行业投资率先启动,从而使得银行对公贷款快速上量,尤其是优质企业信贷需求将集中释放,因此区域经济活力较强的城商行表现将占优。历史可对标时期为2020年二季度至2020年四季度的疫后政策刺激周期,三次降准释放1.75万亿元长期资金,抗疫专项再贷款额度合计达1.8万亿元,同时安排政策性银行及大型国有商业银行发放普惠贷款,为中小微企业纾困。2020Q2-2020Q4区间内,宁波银行、杭州银行、成都银行相对银行指数超额收益分别为+42%、+85%、+35%,相对沪深300超额收益分别为+12%、+56%、+5%。

2)复苏中后期:零售主导型银行或迎来“双击时刻”。复苏中期,居民收入预期改善,导致消费以及居民按揭需求回暖,动能从对公贷款向零售贷款切换,一方面规模扩张带动中收扩张,另一方面零售活期存款占比提升对负债成本节约效应显著。因此复苏中期,零售贷款占比较大的银行弹性将领先板块。历史可对标时期为2016年一季度至2017年四季度,启动期滞后一季度后,2016Q2-2017Q4区间内招商银行、平安银行、宁波银行相对银行指数超额收益分别为+75%、+36%、+62%,相对沪深300超额收益分别为+67%、+28%、+54%。

3)经济过热期(顺周期尾期)1:市场利率上升周期尾部,国有大行价值重估开启。国有大行负债端护城河导致负债端存款成本调整通常滞后于市场和同业,而资产端,存量贷款的重定价与LPR绑定,重定价速度通常比存款快2-3个季度,因此国有大行在经济过热期相较中小银行息差优势更强。2017年下半年10年期国债收益率突破3.5%,可观察到该时期大行PB估值与利率水平呈正相关,中小银行则呈负相关,两者分化本质可以解释为市场对国有大行抗通胀能力的溢价定价。历史可对标2017年第四季度至2018年1月末(截至利率周期拐点),区间内工商银行、建设银行相对银行指数超额收益分别为+10%、+22%,相对沪深300超额收益分别为+13%、+25%。

3.2

券商:权益市场活跃度和价格上行带来强业绩弹性

券商作为周期拐点下弹性标的,其各项业务与市场周期密切相关,权益市场上行时券商盈利有望显著改善。基于中性假设,预测2024全年证券行业分别实现营业收入和净利润4,208、1,599亿元,同比分别+3.7%、+16%;其中单四季度营收同比增速28%,归母净利润同比增速79%。展望2025年,假设2025年ADT为1.5万亿元,日均两融规模1.9万亿元,2025 全年证券行业分别实现营业收入和净利润5,158、2,063亿元,同比分别+22.6%、+29.0%;对应25Q1营收同比增速 35%;归母净利润同比增速40%。市场成交活跃和权益市场上行环境下,券商业绩呈现出较高弹性。

3.3

保险:高杠杆经营下权益价格弹性突出

保险股为明显的顺周期标的,顺周期启动时弹性突出,主要系顺周期下利率上行叠加权益市场改善,驱动保险资产端预期修复。假设2025年经济逐步修复、利率企稳回升、权益市场改善,我们以2023年报数据为基础,对上市险企进行敏感性测算,假设利率上升50BPS,权益价格上升10%时,观察上市险企税前利率、净资产、EV2的变化,结论如下:

1)税前利润变化率:新华保险(+104.07%)>中国人保(+44.95%)>中国太保(+37.45%) >中国平安(+10.52%),由于新华保险税前利润的权益价格敏感性更高,因此权益价格提升具有更高的业绩弹性。

2)净资产变化率:新华保险(+40.81%)>中国太保(+12.67%)>中国人保(+12.26%) >中国平安(+3.81%),由于新华保险的保险合同负债利率价格敏感性更高,因此利率上升导致其保险合同负债下降幅度更大,从而引起净资产的扩张。

3)EV变化率:中国人保(+55.59%)>新华保险(+52.90%)>中国太保(+33.80%)>中国平安(+20.30%),VIF3敏感性预计与各家险企的产品结构和成本线有关,中国人保的VIF敏感性远高于其他险企,系其产品结构以传统储蓄型险种为主。

整体来看,顺周期背景下保险公司将实现盈利的大幅增长和资产规模的明显扩张,保险公司基本面将得到明显改善,以驱动其实现估值修复。

04

投资建议

金融股的“攻守兼备”特性,本质是高股息资产的安全垫与顺周期弹性期权价值的结合。当前阶段建议以银行股息为盾,保险/券商的结构性机会为矛。1)银行:建议关注招商银行、杭州银行、宁波银行;2)券商:推荐华泰证券、国泰君安、中国银河、东方财富、中信证券,建议关注国金证券;3)保险:建议关注中国人寿(H)、中国平安(A+H)、新华保险(A)、中国财险(H)、中国太保(H)。

05

风险提示

1、宏观经济变化超预期。金融行业与宏观经济息息相关,若宏观经济变化超预期,将影响金融行业的业务开展。

2、政策落地效果不及预期。财政政策、货币政策等落地较慢,影响金融行业业务经营。

3、资本市场大幅波动。若债券市场或权益市场出现大幅波动,将影响金融机构的投资行为,从而影响金融机构的业绩表现。资本市场导致券商其他业务受到影响。

报告注释

1 本文讨论的经济过热期仅指由实体需求过热导致的通胀周期。

2 EV为内含价值,保险专用术语,为在评估日的调整净资产和有效业务价值的总和。

3 VIF为有效业务价值,保险专用术语,即有效适用业务及其对应资产未来产生的现金流中股东利益在评估日的现值,产生现金流的资产基础为支持有效适用业务相应负债的资产。

4 调整净资产为在评估日超出适用业务对应的所有负债的、可归属于股东的本公司资产的公允价值。

西部金融团队

报告信息

证券研究报告:《东方破晓系列报告一:安全配置需求下金融股攻守兼备》

对外发布日期:2025年2月19日报告发布机构:西部证券研究发展中心

分析师信息

孙寅 (S0800524120007)

sunyin@research.xbmail.com.cn

周安桐 (S0800524120005)

zhouantong@research.xbmail.com.cn

陈静 (S0800524120006)

chenjing@research.xbmail.com.cn

张佳蓉 (S0800524080001)

zhangjiarong@research.xbmail.com.cn

免责声明:本报告由西部证券股份有限公司(已具备中国证监会批复的证券投资咨询业务资格)制作。本报告仅供西部证券股份有限公司(以下简称“本公司”)机构客户使用。本报告在未经本公司公开披露或者同意披露前,系本公司机密材料,如非收件人(或收到的电子邮件含错误信息),请立即通知发件人,及时删除该邮件及所附报告并予以保密。发送本报告的电子邮件可能含有保密信息、版权专有信息或私人信息,未经授权者请勿针对邮件内容进行任何更改或以任何方式传播、复制、转发或以其他任何形式使用,发件人保留与该邮件相关的一切权利。同时本公司无法保证互联网传送本报告的及时、安全、无遗漏、无错误或无病毒,敬请谅解。本报告基于已公开的信息编制,但本公司对该等信息的真实性、准确性及完整性不作任何保证。本报告所载的意见、评估及预测仅为本报告出具日的观点和判断,该等意见、评估及预测在出具日外无需通知即可随时更改。在不同时期,本公司可能会发出与本报告所载意见、评估及预测不一致的研究报告。同时,本报告所指的证券或投资标的的价格、价值及投资收入可能会波动。本公司不保证本报告所含信息保持在最新状态。对于本公司其他专业人士(包括但不限于销售人员、交易人员)根据不同假设、研究方法、即时动态信息及市场表现,发表的与本报告不一致的分析评论或交易观点,本公司没有义务向本报告所有接收者进行更新。本公司对本报告所含信息可在不发出通知的情形下做出修改,投资者应当自行关注相应的更新或修改。本公司力求报告内容客观、公正,但本报告所载的观点、结论和建议仅供投资者参考之用,并非作为购买或出售证券或其他投资标的的邀请或保证。客户不应以本报告取代其独立判断或根据本报告做出决策。该等观点、建议并未考虑到获取本报告人员的具体投资目的、财务状况以及特定需求,在任何时候均不构成对客户私人投资建议。投资者应当充分考虑自身特定状况,并完整理解和使用本报告内容,不应视本报告为做出投资决策的唯一因素,必要时应就法律、商业、财务、税收等方面咨询专业财务顾问的意见。本公司以往相关研究报告预测与分析的准确,不预示与担保本报告及本公司今后相关研究报告的表现。对依据或者使用本报告及本公司其他相关研究报告所造成的一切后果,本公司及作者不承担任何法律责任。在法律许可的情况下,本公司可能与本报告中提及公司正在建立或争取建立业务关系或服务关系。因此,投资者应当考虑到本公司及/或其相关人员可能存在影响本报告观点客观性的潜在利益冲突。对于本报告可能附带的其它网站地址或超级链接,本公司不对其内容负责,链接内容不构成本报告的任何部分,仅为方便客户查阅所用,浏览这些网站可能产生的费用和风险由使用者自行承担。本公司关于本报告的提示(包括但不限于本公司工作人员通过电话、短信、邮件、微信、微博、博客、QQ、视频网站、百度官方贴吧、论坛、BBS)仅为研究观点的简要沟通,投资者对本报告的参考使用须以本报告的完整版本为准。本报告版权仅为本公司所有。未经本公司书面许可,任何机构或个人不得以翻版、复制、发表、引用或再次分发他人等任何形式侵犯本公司版权。如征得本公司同意进行引用、刊发的,需在允许的范围内使用,并注明出处为“西部证券研究发展中心”,且不得对本报告进行任何有悖原意的引用、删节和修改。如未经西部证券授权,私自转载或者转发本报告,所引起的一切后果及法律责任由私自转载或转发者承担。本公司保留追究相关责任的权力。所有本报告中使用的商标、服务标记及标记均为本公司的商标、服务标记及标记。本公司具有中国证监会核准的“证券投资咨询”业务资格,经营许可证编号为:91610000719782242D。

(转自:西部Finance淘金)

加载中...