新浪财经

重磅!2025年中国及31省市风电行业政策汇总及解读(全)

前瞻网

关注

转自:前瞻产业研究院

行业主要上市公司金风科技(002202)、明阳智能(601615)、上海电气(601727)、运达风电(300772)、中车风电(601766)等。

本文核心内容中国风电行业政策;各省市风电行业政策;政策解读

1、政策历程图

从相关政策历程来看,我国风电行业发展逐步取得长足的进展,同时国家在仍不断对风电等可再生能源提出建设要求,“十二五”时期,国家要求全国风电并网装机容量达到1亿千瓦,到了“十三五”时期,国家则要求全国风电并网装机容量达到2.1亿千瓦,在“十四五”规划中,国家明确2030年风电和太阳能发电总装机容量达到12亿千瓦以上。在空间布局上,要以沙漠、戈壁、荒漠地区为重点加快建设大型风电是风电发展的,同时稳妥推进海上风电基地的建设。

2、国家层面政策汇总及解读

——国家层面风电行业政策汇总

随着“十四五”规划、碳达峰和碳中和政策的推出,可再生清洁能源发电成为了中国未来发展的重点领域和主要布局点,风力发电、清洁能源等行业的大力发展而步入快车道,未来行业的发展环境将持续向好。国家政策层面也将持续推进支持建设。

——《关于组织开展“千乡万村驭风行动”的通知》解读

《关于组织开展“千乡万村驭风行动”的通知》指出,我国农村地区风能资源丰富、分布广泛。在农村地区充分利用零散土地,因地制宜推动风电就地就近开发利用,对于壮大村集体经济、助力乡村振兴,促进农村能源绿色低碳转型、实现碳达峰碳中和意义重大。

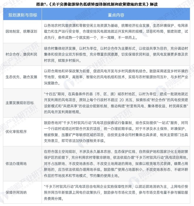
——《关于完善能源绿色低碳转型体制机制和政策措施的意见》解读

2022年2月,国家发改委发布了《关于完善能源绿色低碳转型体制机制和政策措施的意见》,确立了未来能源绿色低碳转型的目标,对未来能源低碳化转型提出了一些体制与措施方面的建议,明确了海上风电这一重点发展方向,为未来风电发展提供了良好的政策基础。

3、各省市层面的政策汇总及解读

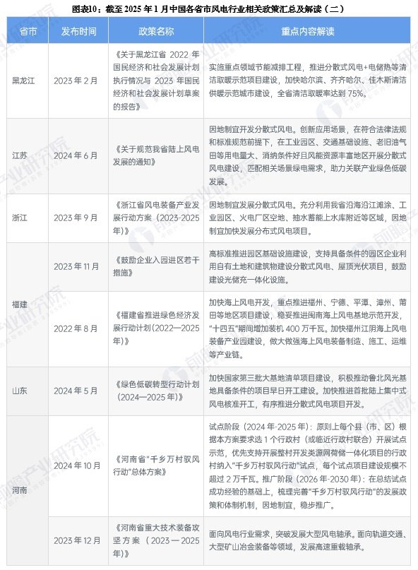
——各省市风电行业政策汇总

当前各个省市对风电发展的要求主要以鼓励类为主,具体表现在各省市对自己省份的风电装机量提出要求,加强风电建设的在各个省份的空间布局、围绕风电项目建设,推进新能源装备制造产业发展等。

——各省市风电行业发展目标解读

从全国各省市的风电行业发展布局来看,大多数省份在碳达峰实施方案中提出推进使用风力发电建设,部分省份提出风电装机规模发展要求,如河北省到2027年风电、光伏发电装机达到11900万千瓦,湖北省要求到2025年光伏、风电发电总装机达到3200万千瓦,四川省要求到2025年水电、风电、太阳能发电总装机容量达到1.38亿千瓦以上。

更多本行业研究分析详见前瞻产业研究院《中国风电行业市场前瞻与投资战略规划分析报告》

同时前瞻产业研究院还提供产业新赛道研究、投资可行性研究、产业规划、园区规划、产业招商、产业图谱、产业大数据、智慧招商系统、行业地位证明、IPO咨询/募投可研、专精特新小巨人申报、十五五规划等解决方案。如需转载引用本篇文章内容,请注明资料来源(前瞻产业研究院)。

更多深度行业分析尽在【前瞻经济学人APP】,还可以与500+经济学家/资深行业研究员交流互动。更多企业数据、企业资讯、企业发展情况尽在【企查猫APP】,性价比最高功能最全的企业查询平台。

加载中...