新浪财经

没借款先被扣199元!网贷平台“会员费”藏猫腻

北京日报

关注

转自:北京日报客户端

打开网贷软件,刚注册账户,还没申请贷款,一笔会员费就被收取了。近日,有不少消费者向解放日报·上观新闻“民声直通车”平台反映,在网贷平台“省呗”上浏览时,被暗搓搓地扣除了会员费,申请退款时受到阻挠。记者注意到,网贷平台收取会员费的类似做法遭到大量投诉。

注册平台未借款也被悄悄扣钱

今年1月底,苏州的张先生在阅读平台浏览电子书时,一款叫“省呗”的弹窗广告突然出现在眼前,他点了点右上方的叉号,界面顺势跳转到“省呗”的小程序。一个“开通会员可100%获得贷款额度”的弹窗出现,他认为这也是个广告,便点击了下,看到贷款额度变成了500元。由于数额不大,他并没有放在心上。2月1日,他注意到上海茗步信息科技有限公司向其银行卡收取199元的扣款消息,但思来想去,都不曾完成过支付账号相关信息的授权流程和输入密码的环节。

而这已经是他第二次“入坑”,就在1月初,他也被扣过一次199元,当时以为是不小心点到,就要求客服退钱,并取消会员服务。他很担心,这样的诱导陷阱是否还会继续发生。

未注册时,省呗App的首页广告,主推会员权益服务内容。

福建的黄女士也反映被暗搓搓扣钱的情况。1月11日,她通过社交平台广告下载了省呗App,在注册流程环节提交了自己的身份证、银行卡号信息,完成了人脸识别流程。在等待额度审核结果期间,她先退出了软件。隔了几分钟,一则上海宝付科技公司向其扣款99元的短信发了过来。她询问客服,得知被开通了vplus会员服务。客服还卖力推销各类权益优惠内容。当她要求退款时,客服则反复表示不支持,认为是黄女士自己确认购买的。最终,黄女士的借款申请也未通过。“我并不想开通会员服务,平台到底是怎么扣钱的?”这让她感到后怕。

消费者被悄悄开通会员服务后,要求退款被拒。

梳理发现,今年以来,全国各地不少消费者投诉“收到茗步科技的扣款信息”相关问题。例如,借款后点击弹窗的“我知道了”或“立即领取”就被扣款。不少消费者联系客服时被告知“一经开通概不退款”。只有向相关消费者权益保护部门或12345市民服务热线反映才可能拿到退款。

记者尝试完成了整个注册和借款流程发现,在填写完一系列个人信息后,会出现“查询征信报告授权直接激活额度”的弹窗,虽然有“取消”和“我同意”的选项,但如果点击“取消”,则无法进行下一步。在接下来的注册环节中,开通各类会员和服务的弹窗反复出现6次,涉及金额15.9元至69元不等。记者每一步都点击不需要或者放弃的选项后,最终才没有遇到扣款的情况。也正如此,不少消费者向记者抱怨被开通会员“防不胜防”。

在省呗平台注册过程中,消费者被反复弹窗告知购买付费权益服务内容。

会员服务费是砍头息“变种”?

在黑猫投诉平台,网贷平台悄悄收取会员费的做法投诉已达2万多条,连旅游、影音、购物等App也开展了网贷业务,收取的会员费用在数百元至上千元之间,消费者往往在收到放款后查看明细才发现被收取了费用。从借款后暗搓搓扣除会员费,到未借款时诱导开通会员,网贷平台收取会员费“猫腻”愈演愈烈。

2月中旬,记者下载省呗App发现,或许因大量投诉发生,省呗平台已采取措施,相关权益服务的开通需二次确认消费者的意愿后再进行扣款。记者测试了省呗VIP服务,点击“立即领取”后的弹窗界面已改为“确认”,让消费者进行二次确认。“查看风险报告”之类的收费项目,也必须由消费者手动勾选同意协议内容才能进行下一步。

业内人士认为,网贷平台声称的会员服务可“100%提额、放款加速”等说法有待商榷。网贷额度取决于个人信用及经济实力等综合信息评定,通常是通过系统收集到授信信息后通过自动化决策的方式产生,是标准化的流程。只有提供能增强资信水平及履约能力的个人材料才有可能提升额度,所谓付费就能提额、加速都不太可信。在山东的吉先生看来,网贷平台收取的会员费,或成为“砍头息”的变种。两年前因家中急用,他向上海万达普惠小额贷款平台分批借款共计2万多元,每次放款都按10%左右的比例收取所谓的会员费、担保费,他在借款前都没有被明确告知。追问时,客服往往以提升其信用资质为由搪塞。

省呗平台的会员服务权益内容和弹窗推送。

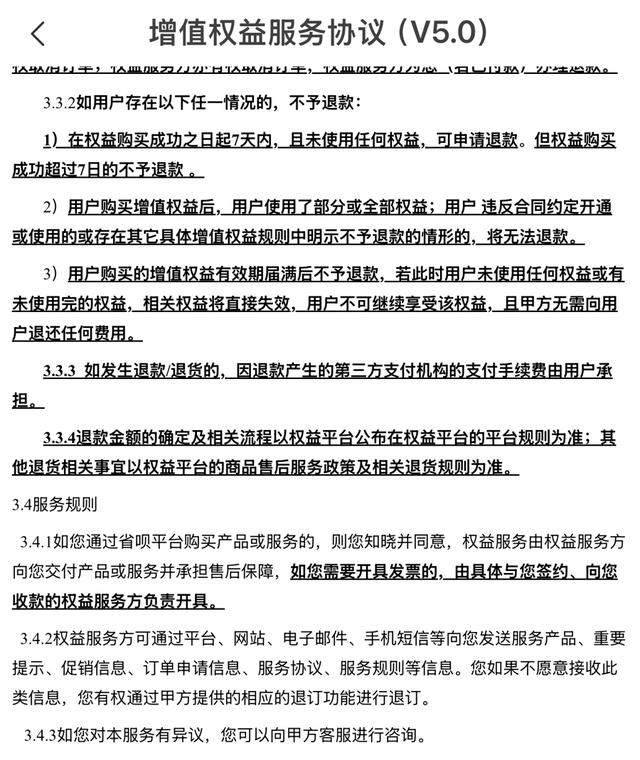
网贷平台尽管制定了消费者权益保护的相关条款但未能完全履行。以省呗为例,增值权益服务协议内容提到“在权益购买成功之日起7天内,且未使用任何权益,可申请退款。但权益购买成功超过7日的不予退款。”与省呗客服协商退款遭拒的黄女士认为,网贷平台在会员费的收取环节上不够透明,在服务内容上也存在争议,在退款操作层面执行不一,令消费者陷入退款难的境地。

省呗平台在增值权益服务协议内容中提到的退款规则。

记者注意到,针对此类现象,已有外省市市场监管部门出台了相关金融投资理财类广告发布合规指引,如要求广告中应承诺并标注“在贷款金融机构收取息费外,不得再收取息费或者变相以服务费、保险费等形式收取息费”。建议相关监管部门能对网贷平台收取会员费用的做法加大监管力度,避免通过这种方式变相提高借款人的借款成本,督促金融平台的会员推广和退费过程公开透明,提供消费者有效投诉渠道。

来源:解放日报

作者: 车佳楠

加载中...