新浪财经

【干货】锡行业产业链全景梳理及区域热力地图

前瞻网

关注

转自:前瞻产业研究院

锡行业主要上市公司:兴业银锡(000426.SZ)、锡业股份(000960.SZ)、华锡有色(600301.SH)等

本文核心数据:中国锡行业产业链、中国锡行业产业链全景图、中国锡行业上市公司业绩对比

锡行业产业链全景梳理

我国锡行业产业链较为成熟,上游行业为主要包括锡矿的勘探、采选、冶炼。产业链中游主要包括锡的深加工,主要产品包括锡焊料、马口铁、锡合金等;下游应用行业繁多,包括电子信息、新能源、航空航天、工业装备等。

从企业来看,上游企业主要有兴业银锡、锡业股份以及华锡有色,三家企业是我国锡矿勘探、采选、冶炼的代表企业。中游加工企业包括博威合金、有研粉材等加工企业。下游应用广泛,包括比亚迪、天奇锂业、宁德时代等。

锡行业产业链区域热力地图

从我国锡行业产业链区域分布来看,广东、江苏、浙江等经济发达地区企业分布较为集中;此外,内蒙古、云南等锡资源丰富地区,企业分布较多。

从代表性企业分布情况来看,东部沿海地区锡上市企业较多,多为以富春环保为代表的再生锡生产企业以及博威合金为代表的深加工企业。内地代表企业较多的省份包括云南、内蒙古等,多为锡业股份、兴业银锡等上游资源企业。

锡行业代表性企业经营情况

锡业股份是我国锡行业龙头企业,2023年锡业务营收接近140亿元,全国第一;华锡有色和兴业银锡相关业务营收分别为12.1亿元和13.3亿元,和锡业股份差别较大。锡深加工行业中,宇邦新材相关业务营收较高,达到27.62亿元。

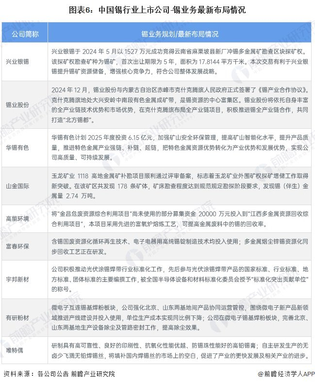
锡行业代表性企业最新投资动向

锡行业上市公司锡业务最新布局情况如下:

更多本行业研究分析详见前瞻产业研究院《中国锡行业深度调研与投资战略规划分析报告》

同时前瞻产业研究院还提供产业新赛道研究、投资可行性研究、产业规划、园区规划、产业招商、产业图谱、产业大数据、智慧招商系统、行业地位证明、IPO咨询/募投可研、专精特新小巨人申报、十五五规划等解决方案。如需转载引用本篇文章内容,请注明资料来源(前瞻产业研究院)。

更多深度行业分析尽在【前瞻经济学人APP】,还可以与500+经济学家/资深行业研究员交流互动。更多企业数据、企业资讯、企业发展情况尽在【企查猫APP】,性价比最高功能最全的企业查询平台。

加载中...