新浪财经

“换血”+500亿救得了万科吗?

市场资讯 2025.02.17 12:31

来源:财视传媒

2月12日,彭博新闻社报道称,“知情人士表示,中国政府部门正在准备一项方案,有望为万科解决今年500亿元人民币(68亿美元)的资金缺口提供帮助。知情人士称,该方案包括考虑允许地方政府今年利用约200亿元人民币的专项债额度,用于购买万科的待售楼盘以及空置土地。他们表示,这些资金将帮助万科支付今年到期的部分债务,万科和关联公司也被允许利用新债发行和银行贷款来还债。因事未公开,知情人士不愿具名。他们补充说,上述方案仍可能有变化。”

受类似消息影响,2月12日当天,万科股债暴涨,连同其他很多房企及上下游企业的股票也出现了大涨。

这之前,1月27日,董事长郁亮、总裁祝九胜及董事会秘书朱旭辞职;春节后第一天,深圳市地铁集团的数十人工作组全面进驻万科,工作组的负责人是新上任的万科董事长辛杰,这下万科彻底换成了国有“血脉”。

回顾万科这一路走来,不少磕磕绊绊,从表象来看2021年是万科业绩“滑坡”的节点。此后的2023年,万科三季报业绩大跳水,市场传出万科流动性告急、资本市场普遍看衰、遭遇股债双杀、公司负面舆论等问题,同年还被标普、穆迪等下调了评级。2024年,万科出现了上市以来的首次亏损,且亏损幅度逐季增加,偿债压力巨大,债务总规模破万亿,短期债超千亿。

实际上,万科的重大转折或许远比2021年要早得多。

傅育宁接任华润成为万科的转折点?

为什么说傅育宁接任华润是万科的一大重要转折?事后分析,或许他是提前发现万科问题的人。

2014年4月23日,傅育宁卸任招商局董事长,接任华润集团董事长。仅一年之后,围绕着华润旗下的万科,爆发了A股史上最精彩的资本战争 — 万宝之争。

2015年,A股市场跌宕起伏,国家紧急出台救市措施,其中保监会放宽保险资金投资蓝筹股与权益类资产的比例上限,打开了险资入市的大门。

万科作为国内地产界的龙头企业,经营业绩十分亮眼。2014年万科年报显示,总资产约5000亿,利润总额约250亿,账上货币资金高达627亿。然而,其A股股价却长期在4 - 9块每股之间徘徊,股权结构也较为分散,第一大股东华润集团持股比例仅14.89%,这种股价低廉股权分散的特点,让万科瞬间成为宝能的目标。

宝能系以宝能集团为核心,旗下业务涵盖综合物业开发、金融、现代物流等多个板块,包括宝能地产、前海人寿、钜盛华等子公司 。

2015年上半年,宝能旗下的前海人寿通过证券交易所开始大量买入万科A股股票,在7月10日首次举牌,耗资80亿元买入约5.52亿股,占总股本约5%。此后,宝能系攻势迅猛,半个月后的7月24日二度举牌,持股比例达10%;8月26日三度举牌,合计持股15.04%,超越华润成为第一大股东。

华润作为万科的老东家,也没有坐视不理。9月4日,华润耗资4.97亿元夺回大股东之位。但宝能系毫不退缩,11月27日-12月4日,钜盛华再次大量买入,宝能重新成为第一大股东,持股比例达20.008%。到12月24日,宝能系持股比例进一步增至24.26% 。

面对宝能系的步步紧逼,万科开始反击。王石首先在2015年12月连续召开5次发布会,明确表示万科不欢迎宝能。随后在12月18日,万科宣布停牌筹划重大资产重组,深圳地铁作为重要角色登上了舞台。

从2015年9月到12月,王石与深圳地铁频繁谈判,并与深圳国资委建立战略合作关系。2016年3月,万科披露重组预案,计划通过发行新股购入深圳地铁旗下物业资产,交易规模高达500亿元。

似乎华润作为大股东的这些年太好说话了,以至于深圳地铁的加入完全没和华润商量。2016年6月17日,在万科董事会上,华润的三名董事对引入深圳地铁的议案投下反对票 。

一时间,外界各种消息满天飞,为了澄清外界误解,3月19日,傅育宁接受腾讯财经《棱镜》采访时正面回应“华润呛声万科”一事:“如此重大的事情(万科与深圳地铁备忘录),11号开会(没有说),第二天就披露了一个又是股权对价,又是交易资产的规模,又是支付方式(的公告),这合适吗?”

就在万科管理层与宝能系僵持不下时,恒大地产半路杀出。2016年8月4日,恒大集团首次出现在万科A股东名册上;8月8日,昱博投资等七家公司合计增持5%股份,实控人均为恒大地产。8月15日,恒大首次举牌,持股达6.82%;11月23日再度举牌,持股达10%;11月29日,恒大斥资362.7亿元,增持股份至 14.07% 。

这场资本大战很快便引发了监管机构的关注,在监管的介入下,各方的行动都受到一定约束,资本运作不能再像之前那样肆意妄为。

2017年1月,华润宣布退出,将所持15.31%的万科股权以超过371亿的总价转让给深圳地铁。随着华润退出,宝能系也逐渐失去了在这场争斗中的优势地位。最终,深圳地铁成为万科重要股东,万科的控制权之争尘埃落定。

当时的人们还在猜测,“华润退出是因为万科管理层突然引入了深圳地铁”,但很快这种猜测就被打破。同年的5月份,万科独立董事华生在其新书《万科模式 控制权之争与公司治理》中分享道:“以王石为代表的万科管理层至少找了华润董事长傅育宁12次请求支援阻击宝能系成为第一大股东,但是结果却未能如愿。”

“2016年2月3日,万科团队去香港向华润汇报工作,会上万科团队提出与深圳地铁集团业务重组的意向,为确保国资第一大股东地位,对深圳地铁集团发股票的量可能要超过宝能系的持股量,华润方面对此没有表示不同意见。”

此后,王石多次发短信请求向傅育宁当面汇报和深圳地铁集团的重组方案,均未得到傅育宁的回复。所以,与万科的“分手”更像是傅育宁早就准备好了的,当时有不少声音称“傅育宁舍弃了一只下金蛋的鸡”。但多年后的结果证明,他的长远眼光让华润避开了这颗“大雷”。

万科能否“活下去”?

不得不说,王石的嗅觉也很敏锐。2017年万宝之争过后,万科董事长王石也宣布了提前退休。郁亮作为董事会主席、总裁、首席执行官正式接管万科。

2018年,万科在深圳大梅沙召开的秋季例会上惊人地喊出了“活下去”的口号。市场的波动让房企集体进入下坡时代,此前隐藏在万科繁荣景象中的种种问题,也随之逐渐暴露出来。

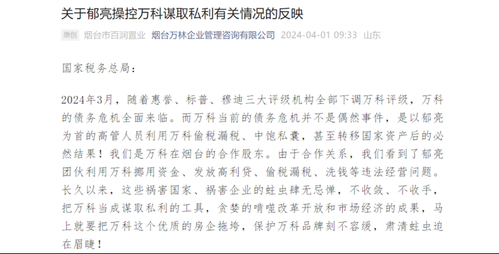
尤其2024年,据“每日经济新闻”报道,4月1日,此前多次在网络发布针对万科举报信的烟台市百润置业有限公司,再次在“烟台万林企业管理咨询有限公司”微信公众号发布标题为《关于郁亮操控万科谋取私利有关情况的反映》的文章。烟台百润称,万科涉嫌非法设立类金融机构发放高利贷、欺瞒股东挪用项目建设资金等问题。

简单来说,就是万科部分核心高管私底下搞了个“小金库”叫北京万鹏和红色崛起,在表外用于放贷,挣利息。资金主要是挪用烟台百润等合作方的钱或上市公司的钱,左手挪用的钱放进来,右手又把钱放贷给其他合作方中间赚利息,贷款利息高,中间还有手续费、融资费,综合年化利息和费用达到40%!

不借行不行?不行,要合作,就必须得从小金库里贷款,贷出的钱就直接打到合作项目的账户上,这个账户也由万科高管控制,相当于自己人给万科自己项目放款。而且这个钱你用多少时间,付多少利息,也是由高管来控制的,如果资金使用太短,付的利息太少,万科可以控制放慢销售节奏,延长你使用的时间,赚取更多的利息。项目挣钱了,就分你一点。亏损了,人家先把自己的本金利息撤出来,亏的是万科上市公司和合作方。

网传万科高管放贷规模在数百亿级别,所有收入都不计入万科上市公司财报,游离万科体系之外。很多投资者之前买入万科亏损出局的,对此愤愤不已。

公开举报信发布不久,万科济南总经理肖劲就被带走调查了。济南万科表示,肖劲因个人原因配合相关部门调查。公司运营正常,由金亚斌接任济南公司总经理。

对此,万科方面回应“每日经济新闻”表示,烟台市百润在网上发布对本公司和公司负责人员的恶意言论,内容严重失实。烟台万科和当地合作方的纠纷,目前已经进入司法程序,我们相信法律会给出公正的判断。相关不实指控和商业诋毁,已经构成对个人的诽谤罪和对公司名誉权及商业信誉的非法侵害,公司会采取法律行动维护合法权益。

此后,2025年1月16日,《经济观察报》突然曝出“祝九胜被带走”的重大新闻,随后该新闻被全网下架。当事人朋友圈深夜更新了动态,疑似辟谣。但“树欲静而风不止”,受该新闻的冲击,万科次日的股价应声跳空下跌4%,成交量陡增20亿元。

据自媒体公众号“胖妹资本”分析:“万科的股权结构存在问题,市场普遍将万科、招行、平安并称为深圳‘三傻’。这三家企业都有一个共同点,都是管理层说了算,但管理层的持股比例却又很低。这种股权结构,很容易导致管理层与股东之间的利益不一致。简而言之,管理层会认为自己拿少了。”

现在回看,万科走到今天这步田地,行业下行既是导火索又是根本问题。这次班底的大“换血”,地方接下了这个烂摊子,参考过去处理海航与恒大的经验,拆分重组国资接手似乎是不错的出路,但最终能否让万科“软着陆”?郁亮及祝九胜等”万科合伙人“团队的命运究竟如何?还需拭目以待。

加载中...