新浪财经

一公司规定:依据《黄帝内经》,小便不能超2分钟...

内蒙古晨报

关注

2月11日

广东佛山一公司

发布《如厕管理规范》

称为提高效率、整顿工作态度

依据《黄帝内经》医书

规定了最佳如厕时间

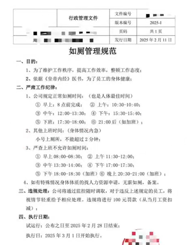
该文件规定了公司员工如厕时间和不允许如厕时间,例如,10:30-10:40期间员工可正常如厕,11:30-12:00期间则不允许如厕。而在未规定的其他上班时间“小号上厕所”,则不能超过2分钟。

该文件还规定:“如有特殊情况身体体质的找人力资源申请,无薪如厕,备案。”

此外,该文件还公布了违规处理措施“公司将通过监控随时调取,对于违反上述规定的员工,将视情节轻重给予相应处理。违规将进行100元罚款(从当月工资扣减)。”

值得注意的是,该文件还称,此管理规范依据《黄帝内经》,发布的目的是保障员工的身体健康

文件显示,2025年3月1日开始执行。

有不少网友

在评论区吐槽

↓↓↓

“为什么没人仲裁说理去”

“真的实现了拉屎放屁也要管”

“带桶子去呗,在工位解决”

昨天(2月13日)

涉事公司工作人员回应称

目前只是试行

本意是让大家

在合适的时间上厕所

不是强制

该公司的“如厕管理规范”

是否合法?

律师表示,这样的劳动条件危害劳动者身体健康,此项规定涉嫌违法。

律师解释,《劳动合同法》第4条规定,用人单位在制定、修改或决定有关劳动报酬、工作时间、休息休假、劳动安全卫生等重大事项时,应当经职工代表大会或全体职工讨论,提出方案和意见,与工会或职工代表平等协商确定;《劳动合同法》第32条则规定,劳动者对危害生命安全和身体健康的劳动条件,有权对用人单位提出批评、检举和控告。

来源 :新闻坊综合自羊城晚报(记者 谢杨柳)、顶端新闻、网友评论

加载中...