新浪科技

DeepSeek到底怎么用?这里有一份快速指南请收好,从入门到精通

互联网的一些事

关注

人工智能领域竞争日趋激烈,国内AI企业也在迅速崛起。其中,DeepSeek成为一颗耀眼的新星,以其强大的性能和开源特性,引发了广泛关注。

DeepSeek是什么?

DeepSeek是由深度求索(DeepSeek AI)推出的超大型语言模型,专注于通用人工智能(AGI)的研发与应用。与其他AI相比,DeepSeek的独特优势在于其开源、高性能和多场景适配能力。用户不仅可以免费使用,还能在多个平台无缝体验,包括网页版(chat.deepseek.com)和移动端App。此外,DeepSeek还提供“深度思考”模式,让用户切换至更强的R1模型,实现更精准的推理和回答。

在哪使用 DeepSeek

(一)网页版

最便捷的方式就是打开网页

https://chat.deepseek.com/

,无需繁琐的下载安装步骤,直接就能开启与 DeepSeek 的对话之旅。

(二)App 版

如果你更习惯在手机上操作,通过手机应用市场可轻松下载 App。随时随地,利用碎片化时间与 DeepSeek 交流。

需要注意的是,默认情况下,DeepSeek 使用的是 V3 模型。若想体验 “震惊硅谷” 的 R1 模型,点击 “深度思考” 即可切换。

此外,旁边的 “联网搜索” 功能也十分实用。当您希望获取最新资讯,让回答基于当下网络数据进行优化时,点击它就能满足需求。

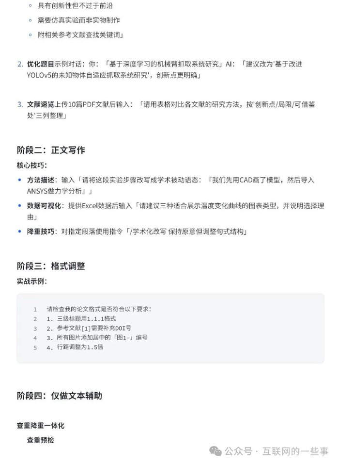
DeepSeek使用指南

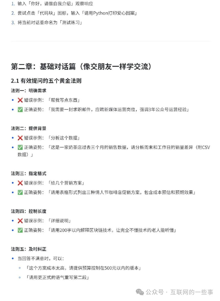
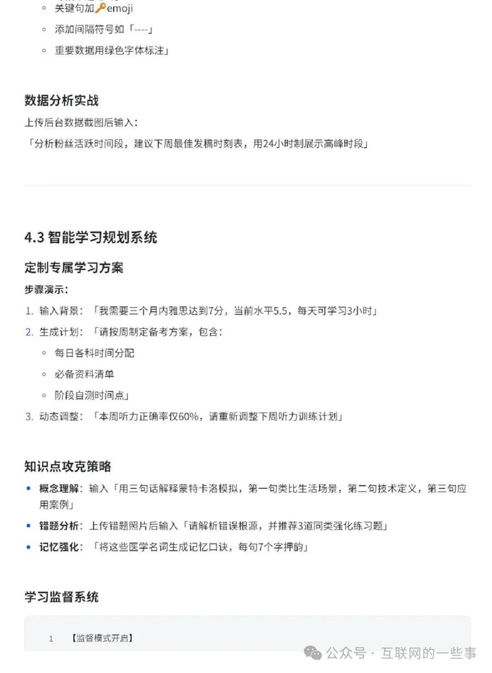
为了更好的使用DeepSeek,这里分享一套DeepSeek使用指南。

要正确理解推理模型和通用模型的区别,正确使用适合推理模型的提示词策略,从通用模型的下达指令式提示词技巧,到推理模型的表达需求式提示词策略,推理模型拥有强大的COT链式思考能力,从而大幅度简化了人的提示词结构依赖。

更多高阶使用指南,欢迎加入小事哥的知识星球。

  • 2025年DeepSeeK开启AI算法变革元年.pdf

  • 科技行业专题报告-DeepSeek-技术颠覆or创新共赢.pdf

  • DeepSeekV3技术报告.pdf

  • DeepSeek教程-从入门到精通.pdf

  • DeepSeek V3 搭建个人知识库教程.pdf

  • 计算机行业深度研究-为什么DeepSeek最受益方向是云产业链.pdf

  • DeepSeek对于科技和更广义经济的含义是什么?.pdf

  • 科技-DeepSeek:技术颠覆or创新共赢.pdf

  • 传媒互联网-DeepSeek-R1颠覆性在于实现AI平权,重估资产价值.pdf

  • 计算机-DeepSeek惊艳世界,算力与应用将迎来结构性变化.pdf

  • DeepSeek从入门到精通-超详细使用手册.pdf

  • 当我用 DeepSeek 学习、工作和玩,惊艳!含提问攻略、使用实例和心得.docx

  • 零基础使用DeepSeek高效提问技巧.docx

  • 让你的DeepSeek能力翻倍的使用指南.docx

  • 如何正确使用deepseek?99%的人都错了.docx

  • DeepSeek最强使用攻略,放弃复杂提示词,直接提问效果反而更好?.docx

  • DeepSeek小白使用指南,99% 的人都不知道的使用技巧(建议收藏)docx

  • 3个DeepSeek隐藏玩法,99%的人都不知道!.docx

  • 1000个DeepSeek神级提示词,让你轻松驾驭AI【赶紧收藏】.docx

  • Deepseek 高效使用指南.docx

  • deepseek 应该怎样提问.docx

  • Deepseek不好用,是你真的不会用啊!.docx

加载中...