新浪财经

开年又一例!中小银行吸收合并提速 常熟银行拟“收编”3家村镇行

市场资讯 2025.02.11 19:33

来源:时代周报

又一起中小银行合并案出炉。

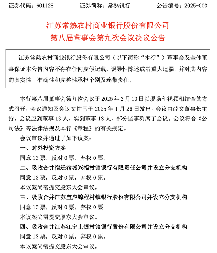
2月10日,常熟银行(601128.SH)发布董事会决议公告称,公司已通过吸收合并3家村镇银行相关议案,分别为宿迁宿城兴福村镇银行(下称“宿城兴福银行”)、江苏宝应锦程村镇银行(下称“宝应锦程银行”)、江苏江宁上银村镇银行(下称“江宁上银银行”)。

相关公告显示,常熟银行拟吸收合并上述3家村镇银行100%股权,吸收合并完成后将解散并注销这3家村镇银行的法人资格,并分别改设为宿城支行、宝应支行以及江宁支行。这3家村镇银行全部业务、财产、债权债务以及其他各项权利均由常熟银行依法承继,附着于其资产上的全部权利和义务亦由常熟银行享有和承担。常熟银行称,上述决议还需提交股东大会审议并经监管机构审核批准。

根据常熟银行财报,截至2024年上半年末,该行共设有7家分行、66家支行。针对本次吸收合并及公司经营等问题,时代周报记者多次致电常熟银行,截至发稿尚未获得回复。

其中两家分别来自成都银行、上海银行

常熟银行表示,通过本次吸收合并,能够进一步扩大展业区域,为未来发展提供更广阔的空间。

在2024半年报和2024年12月投资者关系活动记录中,常熟银行也曾表示将抓住发展机遇,积极稳妥推进村镇银行收购兼并工作。“我行积极响应国家金融监督管理总局对村镇银行改革发展要求,通过吸收村镇银行并改设分支机构,完善我行区域布局,进一步扩大我行普惠金融的服务范围。”

此次吸收合并的3家村镇银行均在常熟银行所属的江苏省内。

其中,宿城兴福银行的主发起行是兴福村镇银行,后者对其持股比例为67.08%。常熟银行则持有兴福村镇银行90%股权。截至2024年年末,宿城兴福银行在3家村镇银行中规模最大,总资产达11.20亿元,不良率1.30%,拨备覆盖率232.2%。

另2家村镇银行宝应锦程银行和江宁上银银行则分别由成都银行(601838.SH)和上海银行(601229.SH)发起设立,持股比例分别为62%、51%。

截至2024年年末,宝应锦程银行和江宁上银银行的总资产规模分别为7.69亿元、3.21亿元,不良率分别为2.35%、0.62%,拨备覆盖率分别达到286.55%、1082.76%。

2024年1月,成都银行在西南联合产权交易所挂牌出售所持有的全部宝应锦程银行股份,转让底价为6820万元。2025年1月10日,江苏金融监管局批复同意常熟银行受让成都银行所持的宝应锦程银行股份。

时代周报记者通过查询国家企业信用信息公示系统发现,宝应锦程银行100%股权已于2025年1月16日登记变更为常熟银行持有。

2025年2月6日,上海银行在上海联合产权交易所挂牌出售所持有的全部江宁上银银行股份,转让底价约1.28亿元。此外,持有江宁上银银行10%股份的第二大股东——南京江宁科学园房地产开发有限公司和持有7.5%股份的第五大股东——江苏省沿海开发集团有限公司也都在江苏产权交易所将其所持该行全部股份挂牌转让。

截至目前,国家企业信用信息公示系统尚未显示江宁上银银行有新的股权变更事项。

对于挂牌转让江宁上银银行股权的考量,上海银行相关人士曾对时代周报记者表示,村镇银行整体有政策面的规划,股份行、城商行以及农商行服务实体经济的侧重点不同,所以在村镇银行改革的过程中,不同类型的银行承担的责任不同,看到的动作会不一样,比如部分银行采用合并吸收村镇银行的方式,部分银行则选择挂牌转让。

值得注意的是,中小银行吸收合并过程中,本地银行“收编”异地主发起行旗下的村镇银行并非个例。

如2024年11月,哈尔滨银行收购重庆市酉阳融兴村镇银行,并设立哈尔滨银行重庆酉阳支行、哈尔滨银行重庆酉阳桃花源支行、哈尔滨银行重庆酉阳龙潭支行,承接重庆市酉阳融兴村镇银行清产核资后的资产、负债、业务和员工。

2024年10月,青岛农商行受让青岛平度惠民村镇银行股权获批;2024年12月,安徽含山农商行吸收合并含山惠民村镇银行,安徽庐江农商行吸收合并庐江惠民村镇银行。这3家村镇银行均由吉林省九台农村商业银行发起设立。

旗下间接控股30余家村镇行

村镇银行结构性重组方式多样,如被主发起行吸收合并后改制为分支机构,多家村镇银行合并重组为一家,直接解散实施市场化退出以及主发起行增持旗下村镇银行股份等。其中,以被主发起行吸收合并后改制为分支机构的“村改支、村改分”模式最为常见。

据时代周报记者不完全统计,2024年12月以来,已有北京银行(601169.SH)、兰州银行(001227.SZ)、天津银行(01578.HK)、内蒙古银行、辽沈银行、河北邢台农商银行等多家银行获批吸收合并村镇银行。

上海金融与发展实验室主任曾刚在接受时代周报记者采访时表示,对于与主发起行在同一省内的村镇银行,通过吸收合并后改设分支机构可以降低整体管理的成本,更好地服务整体银行的发展,这是基于主发起行自身经营策略的考量。

“至于设立在省外的村镇银行,受中小银行不能跨区域经营的监管限制,主发起行不能通过全资收购转为分支机构。在这种情况下,如果村镇银行本身经营情况还不错,转让给该省有条件的银行就比较合适。比如这个案例中,成都银行、上海银行将其在江苏省的村镇银行转让给常熟银行,常熟银行在管理村镇银行方面具有丰富的经验,可能为这几家村镇银行带来更好的支持并形成协同效应。”曾刚表示。

截至2024年上半年末,常熟银行通过其投资管理行——兴福村镇银行间接控股了34家村镇银行,其中30家由常熟银行发起设立,4家通过企业合并控制。从地域来看,江苏省内10家,云南省内10家,河南省内6家,湖北省内5家,海南省2家,广东省1家。常熟银行还在2024年三季报中透露,报告期内兴福村镇银行兼并收购了3家村镇银行。

据常熟银行财报,2024年上半年,其旗下村镇银行总营收为4.07亿元,占比7.40%。截至2024上半年末,其旗下村镇银行总资产为609.80亿元,增幅15.15%;总存款529.27亿元,增幅20.37%;总贷款434.95亿元,增幅4.53%。

资产质量方面,其旗下村镇银行整体不良率1.08%,较2024年年初上升0.11个百分点;拨备覆盖率316.96%,较2024年年初下降22.76个百分点。

加载中...