新浪财经

刚刚!万达总裁辞职!

企业上市

关注

刚刚!万达总裁辞职!

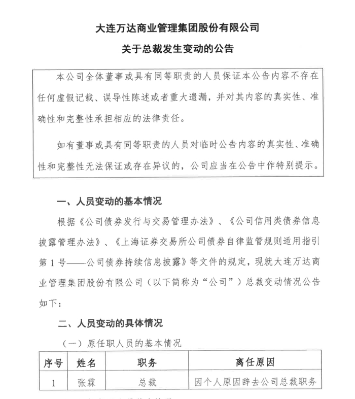
2 10 日,大连万达商业管理集团股份有限公司发布了一则有关公司总裁人事变动的公告。

根据公告内容,公司原总裁张霖因个人原因,辞去现职。值得注意的是,张霖的离职不会对公司的日常运营管理、生产经营活动以及偿债能力造成负面作用。

接替张霖担任总裁一职的是张春远,他同时还担任公司董事长兼法定代表人。目前,此次人事变动相关的工商变更登记手续已顺利完成。

万达商管高层变动与资产处置的战略解读

一、核心事件梳理

高管变动

张霖辞任总裁:20225月上任,曾主导万达商管转型轻资产,离职原因或与万达债务压力及战略调整有关。

张春远接任:现任董事长兼新总裁,深耕文旅与人力资源领域,未来可能强化万达商管的轻资产运营与资源整合能力。

资产出售加速

2024年至今:坤华股权投资(新华保险控股)累计收购14座万达广场,2024年收购9座,2025年开年再收5座(铜陵、宣城、安阳等)。

险资接盘逻辑:万达广场作为核心商业资产,现金流稳定,契合险资长期配置需求;万达则通过出售重资产回血,缓解流动性压力。

二、战略动因与影响分析

轻资产转型深化

模式调整:万达从“自持物业”转向“输出管理”,2023年新开万达广场中轻资产占比超80%,但存量资产处置仍为关键。

财务减负:出售重资产可快速回笼资金(单项目估值约10-30亿元),降低负债率(2023年末有息负债约1400亿元)。

险资入局的双向逻辑

险资需求:新华保险等通过持有万达广场获取稳定租金收益(年化收益率约5-7%),对冲长期负债成本。

万达诉求:引入长期资本伙伴,保留运营权(通过品牌输出收取管理费),实现“去重资产化”与“现金流平衡”。

高层换帅的信号

张春远背景:文旅与人力资源经验突出,或推动万达商管向文旅综合体运营及组织效能优化倾斜。

战略连续性:轻资产方向不变,但执行层面可能更侧重存量资产盘活与管理效率提升。

三、数据透视:资产处置规模与债务压力

四、潜在风险与挑战

资产处置边际效益递减

优质资产优先出售后,剩余项目可能估值偏低或流动性差,后续回款难度加大。

轻资产模式可持续性

管理费收入(通常为净租金收入的20-30%)能否覆盖运营成本,需依赖持续扩规模。

债务集中到期压力

2024-2025年到期债务约500亿元,资产出售节奏若放缓,再融资压力陡增。

五、行业对比与启示

对比万科华润

万科同样推进资产证券化(如REITs),但侧重物流与长租公寓;万达则聚焦商业地产变现。

华润置地维持“开发+持有”平衡,现金流压力小于万达。

险资地产投资趋势:

除万达外,平安收购凯德部分资产、大家保险接盘远洋项目,显示险资对核心地段商业地产的偏好。

六、未来展望与投资者建议

万达商管关键节点

IPO进展:2025年港股IPO重启(此前多次延期),将极大缓解估值与融资压力;

租金复苏:消费回暖下,存量万达广场出租率(2023年约95%)与租金增长能否持续。

投资者策略

短期:关注债务展期进展及资产处置对现金流的补充;

长期:评估轻资产模式下的盈利稳定性,警惕剩余资产质量下滑风险。

总结:万达商管通过高管换帅+资产甩卖组合拳,释放出加速轻资产转型与债务出清的强烈信号。短期看,险资接盘可缓解流动性危机;长期则需验证管理输出模式的盈利韧性。投资者需紧盯IPO动态及消费复苏对租金收入的拉动效应。

张霖,男,1972年出生,19947月毕业于东北财经大学,取得会计学学士学位,于20121月取得北京大学高级管理人员工商管理硕士学位;同时为注册会计师协会及注册税务师协会非执业会员,现任万达集团董事。

20003月,张霖加入万达集团,2007年第一次出现在万达官网,当时他的职位为项目总经理。2009年,他再次出现在官网上时,已升任为万达集团总裁助理、财务部总经理。20121130日起出任万达电影(前身是万达院线)董事长,执掌公司长达8年时间。在其掌舵的8年时间中,万达院线2015122日在深交所中小板完成IPO;并在2017年完成重大资产重组,证券更名为万达电影。2013年到2017年,张霖的名字经常出现在万达官网的报道中。2020123日,万达电影发布公告称,张霖不再担任公司董事长、董事及战略委员会主任委员职务。2020年,张霖接棒吕正韬,担任万达地产集团董事,而后成为法人。2022年,因救急担任万达电影董事长和法人。20234月,被限制高消费;其于2024年年初集中辞去万达电影董事长、万达文旅集团总裁、万达投资集团董事长、万达商管总裁职责,仅保留万达集团董事职务。20251月,万达酒店发展公布称,自202511日起张霖因其工作安排变动而辞去非执行董事职务。

2019714日,张霖在万达集团第四届全国职工足球联赛上获得“金靴奖”。

20003月加入万达集团,曾任万达文化集团总裁、万达集团副总裁、万达集团财务总监,万达电影股份有限公司法定代表人、董事长等多个职务。

曾任万达地产集团有限公司董事兼总经理,万达地产集团有限公司法定代表人、董事长 ,大连万达商业管理集团股份有限公司法定代表人,万达文旅集团总裁,万达电影股份有限公司法定代表人,万达酒店发展有限公司非执行董事 。

20225月,任大连万达商业管理集团股份有限公司经理。

20226月,任万达地产集团有限公司董事长。

20227月至20241月,任万达电影董事长、非独立董事。

20228月,任万达电影股份有限公司董事长。

202212月,任长春万达影视产业园管理有限公司法定代表人。

20251月,万达酒店发展(00169.HK)公布,自202511日起,张霖因其工作安排变动而辞去非执行董事职务。

2025210日,大连万达商业管理集团股份有限公司发布公告,张霖因个人原因辞去公司总裁职务。

张春远,现任万达文旅集团执行总裁,大连万达商业管理集团股份有限公司董事长,万达体育有限公司法定代表人、执行董事,大连万达集团股份有限公司董事,大连新达盟商业管理有限公司董事、珠海万达商业管理集团股份有限公司董事,万达酒店发展有限公司非执行董事。

19937月于北方交通大学获得会计学学士学位。

20089月加入万达集团,并于万达集团及其附属公司担任若干职务。

20089月至20166月,先后担任公司人力资源部副总经理、总裁助理兼总经理、高级总裁助理、副总裁。

20166月至20172月,担任万达文化集团副总裁兼旅游控股公司总裁。

20172月至20199月,担任万达集团副总裁兼人力资源管理中心总经理、公司副总裁兼人力资源中心总经理。

20199月至20243月,担任万达宝贝王集团总裁。

20243月以来,担任万达文旅集团执行总裁。

20246月,任万达体育有限公司法定代表人、执行董事。

20249月,任大连万达集团股份有限公司董事。

20251月,任万达酒店发展有限公司非执行董事。

20241018日,大连万达商业管理集团股份有限公司发布关于董事长、法定代表人和三分之二以上监事发生变动的公告。张春远担任董事长兼法定代表人。

20251月,万达酒店发展(00169.HK)公布,自202511日起,张春远获委任为非执行董事。

2025210日,大连万达商业管理集团股份有限公司发布公告,张霖因个人原因辞去公司总裁职务,由现任董事长张春远接任。上述变动已完成工商变更登记。

加载中...