新浪财经

Deepseek能帮助我们做什么

市场资讯 2025.02.10 16:30

最近,我们的生活方方面面都充斥着Deepseek,仿佛一瞬间,人工智能以一种前所未有的速度入侵了我们所有人的生活。正如黄仁勋所所说“我们不会被AI取代,但会被先学会用AI的人取代。”所以在技术平权的时代,我们需要学习的第一课就是如何善用工具。那今天我们就一起来聊一聊,作为普通投资者,Deepseek如何能有效地辅助我们进行投资。

市场趋势预测

首先,如果毫无头绪的投资者可以直接利用Deepseek给出投资建议或预测,譬如你可以问“预测香港恒生科技指数未来一个月的走势并给出原因”,“结合当下的宏观经济,货币政策,市场情绪等,预测黄金未来一个月的价格走势”“分析并推荐AI算力相关的A股股票”等。

提炼行业报告

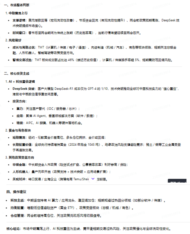
在如今信息泛滥的年代,投资者最头疼的不是无法获取信息,而是被海量信息淹没,这时候Deepseek能够轻松帮我们总结行业研报,提取核心观点。你可以将研报直接喂给Deepseek,就能够马上get精髓,随后再根据自身需求,有的放矢深入学习。

资产配置建议

其次,假设即使给出了投资方向,投资者仍然不知道如何配置,那可以让Deepseek直接出具资产配置方案,例如“我的预期年化收益为5-8%,可以承受回撤15%以内,目前有100万的资产,请给我一份包含各类资产及策略的具体的资产配置方案”。

Deepseek从风险,波动率,预期收益,流动性,相关性,当前市场情况等方面进行深度思考,并给出了投资建议。

投资组合检视

如果你手里已经有一大堆产品,但不知从何下手,你可以直接将现有配置方案发给Deepseek,它会给出调仓方案。

就像梁文峰创立Deepseek的愿景一样:让最偏远山村的孩童,能和硅谷工程师用上同样聪明的AI助教。一方面,科技的进步的确让每个人都享有信息平权的可能;另一方面,作为金融从业人员,当我们还在慢慢摸索其带来的惊喜并感叹于它的强大时,我们也体会到认知升级的紧迫感。

我问了Deepseek关于“投顾的价值所在”这个问题后,它给出了这个答案:“AI 是理财顾问的 “超级外脑”,而非替代者。顾问的核心价值从 “信息传递者” 升级为 “复杂决策架构师” 和 “人性化服务设计师”。未来顶尖顾问需具备三种能力:驾驭 AI 工具的科技力、洞察人性的共情力、整合资源的方案力。人性的洞察和情感的链接将是人类最大的护城河。”

(转自:策略优基基)

加载中...