新浪财经

【干货】大气污染防治设备产业链全景梳理及区域热力地图

前瞻网

关注

转自:前瞻产业研究院

行业主要上市公司龙净环保(600388.SH)、菲达环保(600526.SH)、奥福环保(688021.SH)、凯龙高科(300912.SZ)、德创环保(603177.SH)、盛剑科技(603324.SH)、雪浪环境(300385.SZ)、仕净科技(301030.SZ)、楚环科技(001336.SZ)、保丽洁(832802.BJ)、艾可蓝(300816.SZ)等

本文核心数据:大气污染防治设备产业链企业区域分布;大气污染防治设备产业链代表企业布局

大气污染防治设备产业链全景梳理:参与主体多元化

近年来,随着国家环保政策趋严,大气污染物排放标准不断完善,石化、火电、建材等重点行业监管力度不断加大,中国大气污染防治设备市场得以持续快速发展。

从大气污染防治设备产业链环节来看,上游包括钢铁、陶瓷等基础原材料,脉冲阀、循环泵等核心零部件,以及催化剂、还原剂等环保处理剂;从产业链中游为大气污染防治设备研发制造,主要分为工业烟气治理设备、VOCs治理设备、机动车船尾气治理设备和其它空气污染治理设备等;从产业链下游来看,主要应用领域包括石油化工、冶金、电力、制药等等,应用范围较广。整体来看,大气污染防治设备产业链市场参与主体多元化特征明显。

从产业链各环节代表企业来看,上游基础原材料代表企业有万润股份、鲁阳节能等,核心零组件代表企业有固特科技、东风机电、泰福泵业等,以及海螺新材、元琛科技、远达环保等环保处理剂供应商;产业链中游代表企业有龙净环保、菲达环保、凯龙高科、德创环保、盛剑科技、雪浪环境、仕净科技等;从产业链下游来看,应用主体包括中石油、中石化、华北制药、国投电力等工业及电力企业。

从代表性企业分布情况来看,江苏、浙江等东部沿海地区代表性企业较多,如凯龙高科、菲达环保、德创环保、雪浪环境、仕净科技等;同时福建、安徽、山东等地也有部分代表性企业布局,如龙净环保、艾可蓝、奥福环保、绿洋环境等。

大气污染防治设备产业链代表性企业经营布局情况

从布局大气污染防治设备产业链业务的上市企业来看,企业产品类型多元,经营规模差距较大,部分大气污染防治设备产业链上市企业布局情况如下:

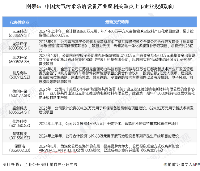
大气污染防治设备产业链代表性企业最新投资动向

近几年来,大气污染防治设备行业主要上市企业的投资重点包括核心技术攻关、产能扩张以及多元化业务拓展等方面,具体情况如下:

更多本行业研究分析详见前瞻产业研究院《中国大气污染治理行业市场前瞻与投资战略规划分析报告》

同时前瞻产业研究院还提供产业新赛道研究、投资可行性研究、产业规划、园区规划、产业招商、产业图谱、产业大数据、智慧招商系统、行业地位证明、IPO咨询/募投可研、专精特新小巨人申报、十五五规划等解决方案。如需转载引用本篇文章内容,请注明资料来源(前瞻产业研究院)。

更多深度行业分析尽在【前瞻经济学人APP】,还可以与500+经济学家/资深行业研究员交流互动。更多企业数据、企业资讯、企业发展情况尽在【企查猫APP】,性价比最高功能最全的企业查询平台。

加载中...