新浪财经

预见2025:《2025年中国动力锂电池行业全景图谱》(附市场现状、竞争格局和发展趋势等)

前瞻网

关注

转自:前瞻产业研究院

行业主要上市公司:宁德时代(300750);比亚迪(002594);中创新航(3931.HK);国轩高科(002074);欣旺达(300207);亿纬锂能(300014);孚能科技(688567);瑞浦兰钧(0666.HK)

本文核心数据中国动力锂电池产能;中国动力锂电池产量;中国动力锂电池销量;中国动力锂电池装车量;中国动力锂电池行业市场份额等

行业概况

1、定义

动力锂电池是以锂离子电池为材料的一种高能量密度的、能够储存电能并可再充电的、为汽车或电动工具供应动力的装置。

从不同技术路线来看,根据正极材料的不同,动力锂电池可分为三元锂电池、磷酸铁锂电池;根据封装方式的不同,动力锂电池可分为软包电池、方形电池和圆柱电池;根据电解质的不同,动力锂电池可分为液态电池、固态电池。

2、产业链剖析

动力锂电池产业链上游为锂资源、钴资源和镍资源等矿产资源供应及正极材料、负极材料、电解液和隔膜等电池材料供应。中游为动力锂电池制造,包括加工、封装、组装等流程。下游为应用市场,动力锂电池应用领域主要包括电动汽车、电动两轮车、电动船舶、无人机等。

我国动力锂电池上游包括天齐锂业、赣锋锂业、雅化集团等矿产资源供应商和湖南裕能、贝特瑞、天赐材料、恩捷股份等电池材料供应企业,中游包括宁德时代、比亚迪、中创新航等动力锂电池制造厂商,下游为特斯拉、上汽通用五菱等新能源汽车厂商。

行业发展历程:当前进入有序发展阶段

我国动力电池行业发展经历了从初始阶段技术积累,到政策扶持产业规模快速扩张,再到竞争加剧、产业整合形成龙头优势,直到当前的补贴依赖降低、加速融入全球化市场。

2007年以前,我国动力锂电池行业尚未进入产业化阶段,以研发活动为主;从2008年奥运会开始加大电动车普及力度,我国动力锂电池在政策扶持下快速发展,但此阶段电池质量参差;故2011年以来,我国动力锂电池行业进入短暂的调整反思期,技术能力和产品质量落后企业被淘汰出局;2014年以来,随着新能源汽车发展上升至国家战略高度,我国动力锂电池行业也快速发展,吸引大批企业入局,行业竞争激烈;2017年以来,我国动力锂电池行业市场集中度不断提高,龙头企业优势逐渐明显,政策规范下行业进入有序发展阶段。

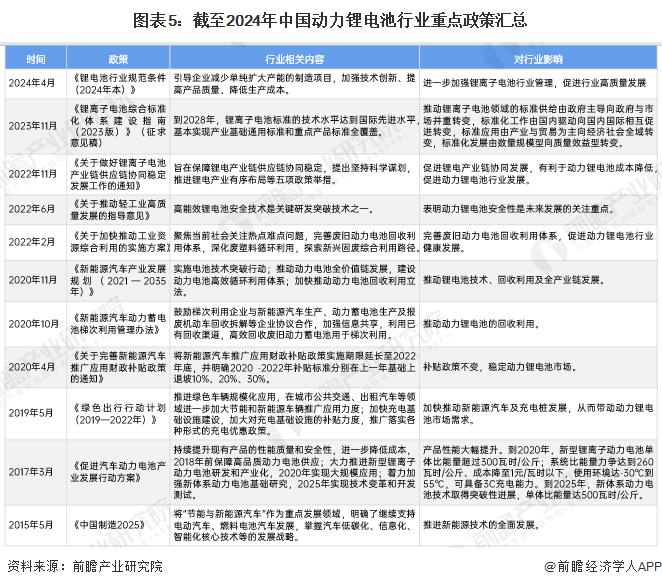
行业发展政策:助力行业高质量发展

锂电池是现在的新能源汽车要使用到的关键部件,国家一直在出台相关的政策促进新能源汽车的发展,相应的也有对于锂电池的相关政策来促进锂电池的发展。

行业发展现状

1、动力锂电池供给市场快速扩张

近年来,我国动力锂电池产能快速扩张,Volta-plus统计数据显示,截至2023底,我国动力锂电池产能已达1500GWh/年,结合国内动力电池投扩产项目进行情况,预计到2025年,我国动力锂电池产能很可能达到3000GWh。

产量方面,2018-2023年,中国动力锂电池产量整体呈上涨趋势,受新能源汽车产销大幅上涨带动,2021-2023年,中国动力锂电池产量大幅上涨。2023年,我国动力锂电池产量达到675GWh,同比上涨23.6%。2024年前11个月累计产量再创新高。

2、动力锂电池消费需求持续上涨

2018-2022年,中国动力锂电池销量整体呈上涨趋势,受新能源汽车产销大幅上涨及动力锂电池出口增加带动,中国动力锂电池销量大幅上涨。2023年,我国动力锂电池销量达到616.3GWh,同比上涨32.4%。2024年1-11月,动力电池累计销量同比增长27.1%。

装车量方面,根据中国汽车动力电池产业创新联盟披露的信息,2018-2024年,中国动力锂电池装车量整体呈上涨趋势,受新能源汽车产销大幅上涨带动,2021-2023年,中国动力锂电池装车量大幅上涨。2023年,我国动力锂电池装车量达到387.7GWh,同比上涨31.6%。2024年1-11月累计装车量同比增长39.2%。

3、动力锂电池价格市场波动

2022年由于原材料价格上涨带动动力锂电池价格上涨。2023-2024年,锂电池行业博弈升级,过剩、去库、降价、减产等等关键词充斥着锂电池行业,价格进一步下跌。

产业竞争格局

1、区域竞争:华东地区锂电建设发展火热

从我国动力锂电池产业链企业区域分布来看,动力锂电池产业链企业主要分布在东南沿海区域,其中广东省产业链企业分布最多。

从锂电池规划建设项目区域分布来看,2024年1-10月,我国华东地区锂电池项目规划投资金额近千亿,占比近六成,位居榜首,其中投资金额集中在江苏省,规划投资金额近600亿元。

2、企业竞争:宁德时代市场份额遥遥领先

根据中国汽车动力电池产业创新联盟披露的数据,2024年1-11月,我国动力锂电池装机量排名前三的企业分别是宁德时代、比亚迪和中创新航,市场份额占比均在5%以上,其余企业市场份额占比均在5%以下。

产业发展前景及趋势预测

1、尾部企业淘汰加速和中游企业前向一体化是未来趋势

从动力锂电池行业发展趋势来看,未来尾部企业淘汰加速和中游企业前向一体化是主要趋势。技术研发方面,高能量密度的动力电池是企业未来的研发热点。具体分析如下:

2、2030年动力锂电池销量或超2600GWh

目前国产动力锂电池大部分技术指标已达到国际先进水平,且在对客户的服务响应方面比海外企业做的更好,在产品技术提升与服务响应迅速双重影响下,国内动力锂电池市场需求持续增长。另外,虽然国家对新能源补贴逐年退坡,但是双积分政策接力成为国内新能源车发展的新动力。除了政策的驱动,符合消费者需求的热门车型不断推出,也将驱动新能源车市场持续向好。

受新能源汽车、电动二轮车等带动,前瞻预计到2030年我国动力锂电池出货量有望超过2600GWh。

更多本行业研究分析详见前瞻产业研究院《中国动力锂电池行业市场需求预测与投资战略规划分析报告》

同时前瞻产业研究院还提供产业新赛道研究、投资可行性研究、产业规划、园区规划、产业招商、产业图谱、产业大数据、智慧招商系统、行业地位证明、IPO咨询/募投可研、专精特新小巨人申报、十五五规划等解决方案。如需转载引用本篇文章内容,请注明资料来源(前瞻产业研究院)。

更多深度行业分析尽在【前瞻经济学人APP】,还可以与500+经济学家/资深行业研究员交流互动。更多企业数据、企业资讯、企业发展情况尽在【企查猫APP】,性价比最高功能最全的企业查询平台。

加载中...