新浪科技

AI算力关键器件--铜缆高速连接深度全解析

市场资讯 2025.02.08 06:09

摘要:

近期,除英伟达计划2025年3月推出新一代GB200 AI服务器平台外,诸多CSP(云服务)厂商均提出高密度机柜方案以提升算力和连接效率。端口速率从单通道56G向112G/224G演进,铜缆传输速率也将朝224G发展。

高速铜缆及组件作为作为人工智能基石的关键性材料,是数据传输的3种方案之一(3种方案为:光连接、铜连接、PCB 连接方案),不同于光模块的长距离运输高额费用,近距离传输,短期来看,高速铜缆链接就是最具性价比的方案,有望在Scale up(纵向拓展)和Scale out(横向拓展)领域大范围应用。  

加之字节豆包带动的国产算力需求,铜缆高速连接会一直高温不退,今天来重点梳理一下:

一、多种方案对比:

针对AI交换网络,有多重连接方案:

(1) 光模块+光纤 传输介质光纤

属性:由光电子器件(光发射器、光接收器)、功能电路和光接口等部分组成,主要作用是实现光纤通信中的光电转换和电光转换功能。

优势:传输距离最长可达百公里级别;劣势:功耗和成本偏高。

应用场景:长距离电信传输网、中距离接入网和DCI、服务器架顶交换机等。

(2) 有源光缆(AOC,active optical cable)传输介质:光纤

属性两端的两个模块组成,通过中间的一段光纤连接。

优势:高传输速率、远距离功能、低功耗、重量轻且易于使用,克服了无源光纤电缆或其他电缆类型的局限性。劣势:出现故障,需要更换整个模块;在发货前确认传输距离(通常100米左右),产品一旦出厂就很难调整。

应用场景:IDC数据中心、HPC环境和InfiniBand交换机互连。

(3) 高速铜缆(DAC,direct attach cable )传输介质

属性中间是铜缆,两端是链接器,是一个典型的光模块应用场景;由镀银铜导线和泡沫绝缘芯线制成的高速电缆组成,采用线对屏蔽及总屏蔽的方式,从而构成了高速线缆。电缆的端口不可更换,模块头和铜质电缆不能分开。

优势:高速传输、成本效益、低功耗、高效散热。劣势:不适合长距离传输(通常≤10米)、不适合于涉及频繁弯曲或弯曲的应用、易受电磁干扰。

应用场景:数据中心、交换机。

(4)DAC与AOC优势对比:

DAC短距离传输具有性价比,AOC在长距离、高能耗场景中性能优良。DAC凭借直连特性,避免多次信号转换,显著降低适配性问题(在数据中心硬件故障中占比超30%)。此外,DAC的机械应力容忍度(衡量材料抵抗变形和破坏能力的物理量)高于AOC,更适合快速部署场景。

因此,当传输距离在8米内,功耗受限,成本要求高时,DAC的简单结构既降低了原料成本,还将功耗控制在0.1W左右(25G规格),仅为同速率AOC的10%,适合选择DAC,更具性价比。

30米以内或电磁干扰大的环境中,AOC有源光缆更合适,光比电信号传播更快,光纤可提供更高的速度和带宽。AOC有源光缆误码率比DAC高速线缆更低,且在同等长度下,AOC有源光缆的重量约为DAC的1/4,体积约为DAC的1/2,便于布线和运输。

二、高速铜连接定义&分类

高速铜连接是一类核心数据传输组件,原理为基于通过铜导体直接传输电信号,实现组件、设备或系统间的互联,短距离传输场景中具备低成本、高速率(20Gbps以上)及低能耗的优势

伴随传输速率提升,整体对线缆的损耗要求趋于严格。由于所需支持的传输速率的提升,铜缆的损耗过大无法满足互连长度要求,继而出现了有源技术。铜连接产品主要包括高速连接器与高速线缆。

高速铜连接由铜缆和两端连接器构成,聚焦短距传输场景,高速铜缆主要有 DAC、ACC 和 AEC 三种形式,DAC 是最为通用的方案。

在早期,高速铜缆一般指的是 DAC(Direct Attach Cable),即无源直连铜缆,由镀银铜导线和泡沫绝缘芯线制成的高速电缆组成。随着所需支持的传输速率提升,铜缆的损耗过大而无法满足互联长度需求的时候,人们考虑在铜缆内部增加有源信号驱动器芯片,这些芯片将补偿部分铜缆传输带来的损耗,以增加传输距离,

按有源芯片的不同可以分为 ACC(Active CopperCable)和 AEC(Active Electrical Cable):

1)ACC 是在线缆 Rx 端加入一定能力的线性Redriver 来提供信号的均衡和整形中继,延长端到端的传输距离,一般来说 ACC 可以在DAC 的基础上增加 2-3 米传输距离;

优势:低成本、低功耗、温度变化小、协议透明。有源铜缆AEC相较DAC具备更轻的重量和更好的性能、相较AOC具备更低的成本。应用场景:大型数据中心,英伟达目前部分采用ACC

2)AEC 实在线缆两端加入 CDR(时钟数据恢复)对电信号进行重新定时(Retimer)和重新驱动,其所能补偿的铜缆损耗能力一般比 ACC 更强,并且可以有效阻隔抖动的传递,所以能支持的端到端连接距离比 ACC 更长。

优势:克服了铜缆DAC的密度,重量和性能限制以及具备成本优势和可用性。AEC是DDC(分布式机箱)架构的关键技术,功耗低、成本低、节省空间,其中功耗比光学器件低25%,成本比光学元件低50%,体积比DAC更小,相比DAC可节省多达70%的空间,且比光学更可靠。应用场景:ToR与服务器的连接、分布式机箱。

总的来说,不同技术成本对比:AEC的价格大约是DAC的两倍,而AOC的价格至少是DAC的三倍,ACC介于DAC和AEC之间。成本角度AOC>AEC>ACC>DAC

三、产业链全景

高速铜连接产业链包含上、中、下游,铜线缆连接器供应商处在铜连接产业链中游核心环节。

1)上游:各种材料,包含金属材料、电镀材料、塑胶材料和其他陶瓷玻璃材料等,其中金属材料以铜为主,电镀材料包括镀金、镀银、镀镍等;

2)中游:产业链的核心环节,我们将其分为线材&线缆和连接器两大部分,其中安费诺、莫仕、泰科为综合性国际巨头,在线缆与连接方面均具备较高的市场份额,分板块来看国内的公司,线材&线缆板块包括线材、镀银导线、PCIe 线等,连接器板块按连接器类型及分工可以分为高速背板连接器厂商、高速 I/O 连接器厂商以及连接器组件及代工商;

3)下游:终端客户,直接客户包括英伟达、华为及其他国产算力服务器供应商,间接客户包含互联网厂商、电信运营商以及政企金融、地方智算中心等。

下图:高速铜连接产业链全景

四、市场&竞争格局

高速铜连接市场长期由海外巨头垄断,国内通过自研或上游配套切入高速铜连接市场集中度较高。

1、全球来看

安费诺、莫仕、泰科等公司为首的海外厂商,凭借技术优势及专业壁垒在连接器和线缆均占据较大份额:

1)根据中国国际工程咨询数据,2020 年 56Gbps 连接器市场中,安费诺、莫仕、泰科占有 90%的市场;

2)根据 QYResearch,2022 年全球高速直连铜缆前十强(海外包揽前九)占据 69%的份额。

2、国内厂商通过两种方式进入市

1)部分公司如沃尔核材、鼎通科技通过供应线材、组件及代工等方式,为安费诺等头部公司提供产品配套;

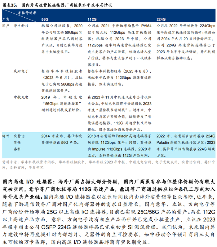
2)部分公司如华丰科技中航光电等打破海外垄断,实现高速背板连接器国产替代,有望受益于国内算力建设。

 五、投资建议:

建议关注海外链铜连接配套商以及领先的国产链生产商

海外:1)英伟达 GB200 服务器或将于 Q4 出货,海外铜连接产业链上游配套厂商有望受益;2)英伟达新方案向国内算力链传达新的连接理念,国内算力参与方有望在算力网络建设中添加铜连接设计,国内相关高速连接器及铜缆供应商有望受益。

产业链相关公司包括

1)线材&线缆供应商:尔核材(乐庭智联)、精达股份(恒丰特导)、鸿腾精密、立讯精密(含立讯技术、汇聚科技)等;

2)国产高速背板连接器厂商:华丰科技、庆虹电子未上市)、中航光电;

3)国产高速 I/O 连接器厂商:意华股份、立讯精密、方向电子(未上市);

4)连接器组件&代工商:鼎通科技等。

六、风险提示:1)GB200 出货时间及规模不及预期;2)铜连接国内应用不及预期;3)本研报中涉及到未上市公司或未覆盖个股内容,均系对其客观公开信息的整理,并不代表本研究团队对该公司、该股票的推荐或覆盖。

目录

(转自:智超讲财商)

加载中...